Jordanous Anna, Keller Bill
School of Computing, University of Kent, Chatham Maritime, Kent, United Kingdom.
Department of Informatics, University of Sussex, Falmer, Brighton, United Kingdom.
PLoS One. 2016 Oct 5;11(10):e0162959. doi: 10.1371/journal.pone.0162959. eCollection 2016.
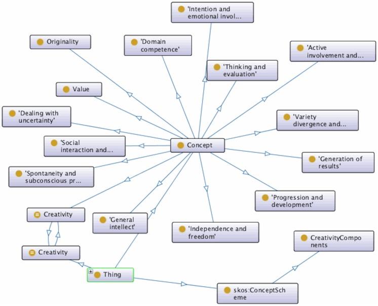
Creativity is a complex, multi-faceted concept encompassing a variety of related aspects, abilities, properties and behaviours. If we wish to study creativity scientifically, then a tractable and well-articulated model of creativity is required. Such a model would be of great value to researchers investigating the nature of creativity and in particular, those concerned with the evaluation of creative practice. This paper describes a unique approach to developing a suitable model of how creative behaviour emerges that is based on the words people use to describe the concept. Using techniques from the field of statistical natural language processing, we identify a collection of fourteen key components of creativity through an analysis of a corpus of academic papers on the topic. Words are identified which appear significantly often in connection with discussions of the concept. Using a measure of lexical similarity to help cluster these words, a number of distinct themes emerge, which collectively contribute to a comprehensive and multi-perspective model of creativity. The components provide an ontology of creativity: a set of building blocks which can be used to model creative practice in a variety of domains. The components have been employed in two case studies to evaluate the creativity of computational systems and have proven useful in articulating achievements of this work and directions for further research.
创造力是一个复杂、多面的概念,涵盖了各种相关的方面、能力、特性和行为。如果我们希望科学地研究创造力,那么就需要一个易于处理且阐述清晰的创造力模型。这样一个模型对于研究创造力本质的研究者,尤其是那些关注创造性实践评估的研究者来说,具有巨大的价值。本文描述了一种独特的方法来构建一个关于创造性行为如何产生的合适模型,该方法基于人们用于描述这一概念的词汇。运用统计自然语言处理领域的技术,我们通过对关于该主题的学术论文语料库进行分析,确定了创造力的14个关键组成部分。识别出那些在与该概念的讨论中频繁出现的词汇。利用词汇相似度度量来帮助对这些词汇进行聚类,出现了一些不同的主题,它们共同构成了一个全面且多视角的创造力模型。这些组成部分提供了创造力的本体论:一组构建模块,可用于对各种领域的创造性实践进行建模。这些组成部分已应用于两个案例研究中,以评估计算系统的创造力,并已证明在阐述这项工作的成果和进一步研究方向方面很有用。