Suppr超能文献

TREM-1 将血脂异常与动脉粥样硬化中的炎症和脂质沉积联系起来。

TREM-1 links dyslipidemia to inflammation and lipid deposition in atherosclerosis.

机构信息

Division of Experimental Pathology, Institute of Pathology, University of Bern, CH-3008 Bern, Switzerland.

Department of Clinical Research, Tumor Immunology, University of Bern, CH-3008 Bern, Switzerland.

出版信息

Nat Commun. 2016 Oct 20;7:13151. doi: 10.1038/ncomms13151.

Abstract

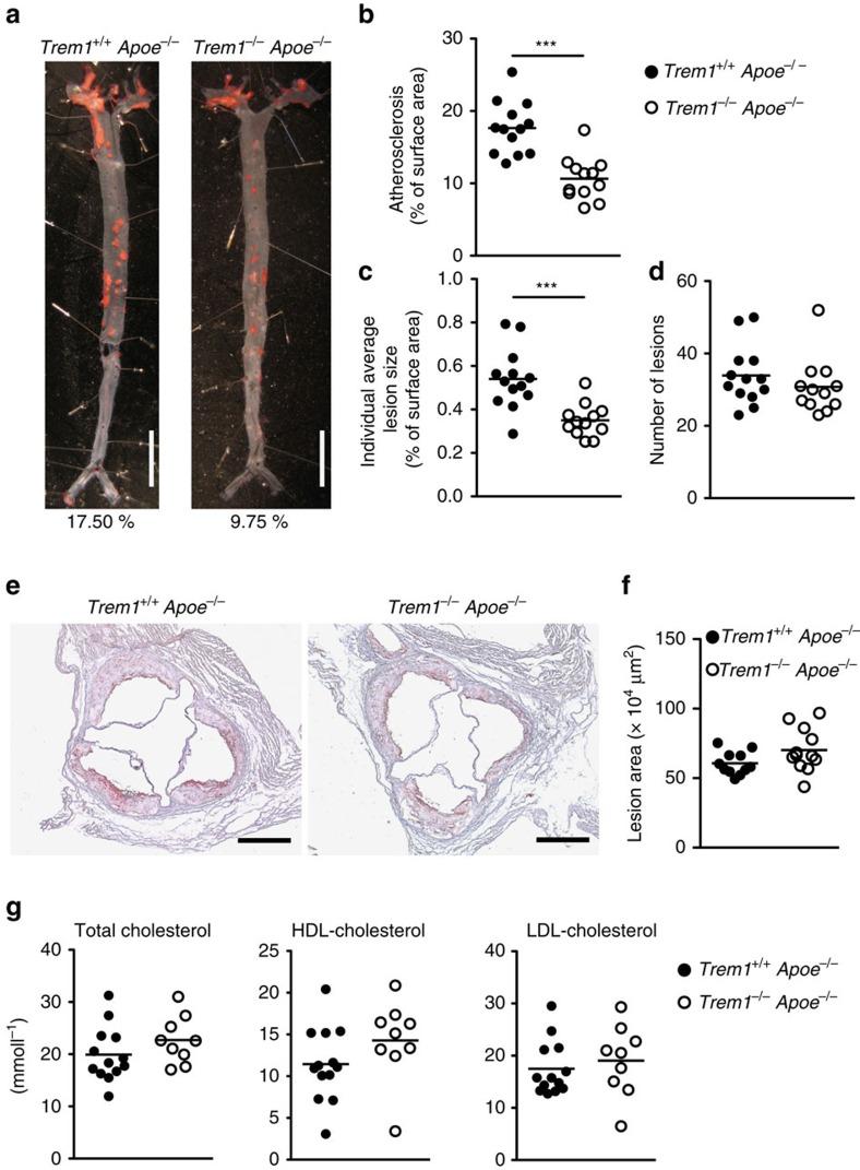
Triggering receptor expressed on myeloid cells-1 (TREM-1) is a potent amplifier of pro-inflammatory innate immune responses, but its significance in non-infectious diseases remains unclear. Here, we demonstrate that TREM-1 promotes cardiovascular disease by exacerbating atherosclerosis. TREM-1 is expressed in advanced human atheromas and is highly upregulated under dyslipidemic conditions on circulating and on lesion-infiltrating myeloid cells in the Apoe mouse model. TREM-1 strongly contributes to high-fat, high-cholesterol diet (HFCD)-induced monocytosis and synergizes with HFCD serum-derived factors to promote pro-inflammatory cytokine responses and foam cell formation of human monocyte/macrophages. Trem1Apoe mice exhibit substantially attenuated diet-induced atherogenesis. In particular, our results identify skewed monocyte differentiation and enhanced lipid accumulation as novel mechanisms through which TREM-1 can promote atherosclerosis. Collectively, our findings illustrate that dyslipidemia induces TREM-1 surface expression on myeloid cells and subsequently synergizes with TREM-1 to enhance monopoiesis, pro-atherogenic cytokine production and foam cell formation.

摘要

髓系细胞触发受体-1(TREM-1)是促炎固有免疫反应的有力放大器,但它在非传染性疾病中的意义尚不清楚。在这里,我们证明 TREM-1 通过加重动脉粥样硬化促进心血管疾病。TREM-1 在晚期人类动脉粥样硬化斑块中表达,并在载脂蛋白 E 小鼠模型中循环和病变浸润的髓系细胞中在血脂异常条件下高度上调。TREM-1 强烈促进高脂肪、高胆固醇饮食(HFCD)诱导的单核细胞增多症,并与 HFCD 血清衍生因子协同作用,促进人单核细胞/巨噬细胞的促炎细胞因子反应和泡沫细胞形成。Trem1Apoe 小鼠表现出明显减轻的饮食诱导动脉粥样硬化形成。特别是,我们的结果确定了偏倚的单核细胞分化和增强的脂质积累作为 TREM-1 可以促进动脉粥样硬化的新机制。总之,我们的研究结果表明,血脂异常诱导髓系细胞表面表达 TREM-1,随后与 TREM-1 协同作用,增强单核细胞生成、促动脉粥样硬化细胞因子产生和泡沫细胞形成。

https://cdn.ncbi.nlm.nih.gov/pmc/blobs/6812/5080444/488645b4c993/ncomms13151-f1.jpg

文献检索

告别复杂PubMed语法,用中文像聊天一样搜索,搜遍4000万医学文献。AI智能推荐,让科研检索更轻松。

立即免费搜索

文件翻译

保留排版,准确专业,支持PDF/Word/PPT等文件格式,支持 12+语言互译。

免费翻译文档

深度研究

AI帮你快速写综述,25分钟生成高质量综述,智能提取关键信息,辅助科研写作。

立即免费体验