Oude Munnink Bas B, Cotten Matthew, Canuti Marta, Deijs Martin, Jebbink Maarten F, van Hemert Formijn J, Phan My V T, Bakker Margreet, Jazaeri Farsani Seyed Mohammad, Kellam Paul, van der Hoek Lia
Laboratory of Experimental Virology, Department of Medical Microbiology, Center for Infection and Immunity Amsterdam (CINIMA), Academic Medical Center of the University of Amsterdam, 1105 AZ Amsterdam, the Netherlands.
Wellcome Trust Sanger Institute, Hinxton, CB10 1SA, UK and.
Virus Evol. 2016 Mar 2;2(1):vew005. doi: 10.1093/ve/vew005. eCollection 2016 Jan.
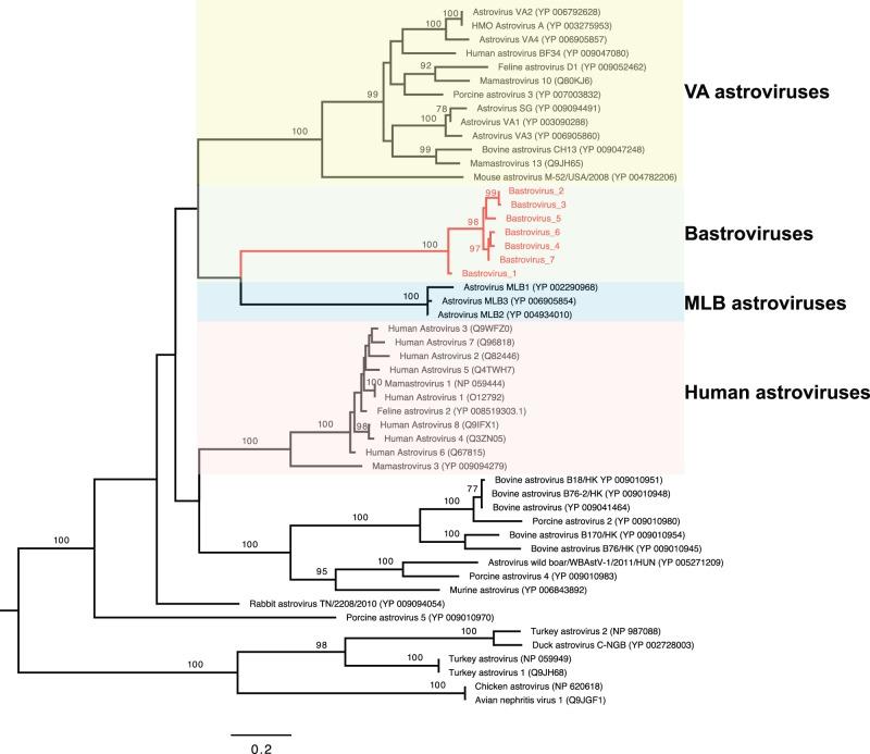
Several novel clades of astroviruses have recently been identified in human faecal samples. Here, we describe a novel astrovirus-like RNA virus detected in human stools, which we have tentatively named bastrovirus. The genome of this novel virus consists of 6,300 nucleotides organized in three open reading frames. Several sequence divergent strains were detected sharing 67-93 per cent nucleotide identity. Bastrovirus encodes a putative structural protein that is homologous to the capsid protein found in members of the family (45% amino acid identity). The virus also encodes a putative non-structural protein that is genetically distant from astroviruses but shares some homology to the non-structural protein encoded by members of the family (28% amino acid identity). This novel bastrovirus is present in 8.7 per cent (35/400) of faecal samples collected from 300 HIV-1-positive and 100 HIV-1-negative individuals suggesting common occurrence of the virus. However, whether the source of the virus is infected human cells or other, for example, dietary, remains to be determined.
最近在人类粪便样本中发现了几种新型星状病毒进化枝。在此,我们描述了一种在人类粪便中检测到的新型类星状RNA病毒,我们暂定将其命名为巴斯病毒。这种新型病毒的基因组由6300个核苷酸组成,排列在三个开放阅读框中。检测到几种序列不同的毒株,它们的核苷酸同一性为67%至93%。巴斯病毒编码一种推定的结构蛋白,该蛋白与该科成员中发现的衣壳蛋白同源(氨基酸同一性为45%)。该病毒还编码一种推定的非结构蛋白,该蛋白在基因上与星状病毒不同,但与该科成员编码的非结构蛋白有一些同源性(氨基酸同一性为28%)。这种新型巴斯病毒存在于从300名HIV-1阳性和100名HIV-1阴性个体收集的8.7%(35/400)的粪便样本中,表明该病毒普遍存在。然而,该病毒的来源是受感染的人类细胞还是其他来源,例如饮食来源,仍有待确定。