• 文献检索
  • 文档翻译
  • 深度研究
  • 学术资讯
  • Suppr Zotero 插件Zotero 插件
  • 邀请有礼
  • 套餐&价格
  • 历史记录
应用&插件
Suppr Zotero 插件Zotero 插件浏览器插件Mac 客户端Windows 客户端微信小程序
定价
高级版会员购买积分包购买API积分包
服务
文献检索文档翻译深度研究API 文档MCP 服务
关于我们
关于 Suppr公司介绍联系我们用户协议隐私条款
关注我们

Suppr 超能文献

核心技术专利:CN118964589B侵权必究
粤ICP备2023148730 号-1Suppr @ 2026

文献检索

告别复杂PubMed语法,用中文像聊天一样搜索,搜遍4000万医学文献。AI智能推荐,让科研检索更轻松。

立即免费搜索

文件翻译

保留排版,准确专业,支持PDF/Word/PPT等文件格式,支持 12+语言互译。

免费翻译文档

深度研究

AI帮你快速写综述,25分钟生成高质量综述,智能提取关键信息,辅助科研写作。

立即免费体验

全基因组DNA甲基化分析揭示了慢性淋巴细胞白血病中表观遗传失调的蛋白质编码基因和长链非编码RNA的新见解。

Global DNA methylation profiling reveals new insights into epigenetically deregulated protein coding and long noncoding RNAs in CLL.

作者信息

Subhash Santhilal, Andersson Per-Ola, Kosalai Subazini Thankaswamy, Kanduri Chandrasekhar, Kanduri Meena

机构信息

Department of Medical Genetics, Institute of Biomedicine, Sahlgrenska Academy, Gothenburg University, Gothenburg, Sweden.

Department of Internal Medicine and Clinical Nutrition, Institute of Medicine Sahlgrenska Academy, Gothenburg University, Gothenburg, Sweden ; Department of Internal Medicine, Södra Älvsborg Hospital, Borås, Sweden.

出版信息

Clin Epigenetics. 2016 Oct 12;8:106. doi: 10.1186/s13148-016-0274-6. eCollection 2016.

DOI:10.1186/s13148-016-0274-6
PMID:27777635
原文链接:https://pmc.ncbi.nlm.nih.gov/articles/PMC5062931/
Abstract

BACKGROUND

Methyl-CpG-binding domain protein enriched genome-wide sequencing (MBD-Seq) is a robust and powerful method for analyzing methylated CpG-rich regions with complete genome-wide coverage. In chronic lymphocytic leukemia (CLL), the role of CpG methylated regions associated with transcribed long noncoding RNAs (lncRNA) and repetitive genomic elements are poorly understood. Based on MBD-Seq, we characterized the global methylation profile of high CpG-rich regions in different CLL prognostic subgroups based on IGHV mutational status.

RESULTS

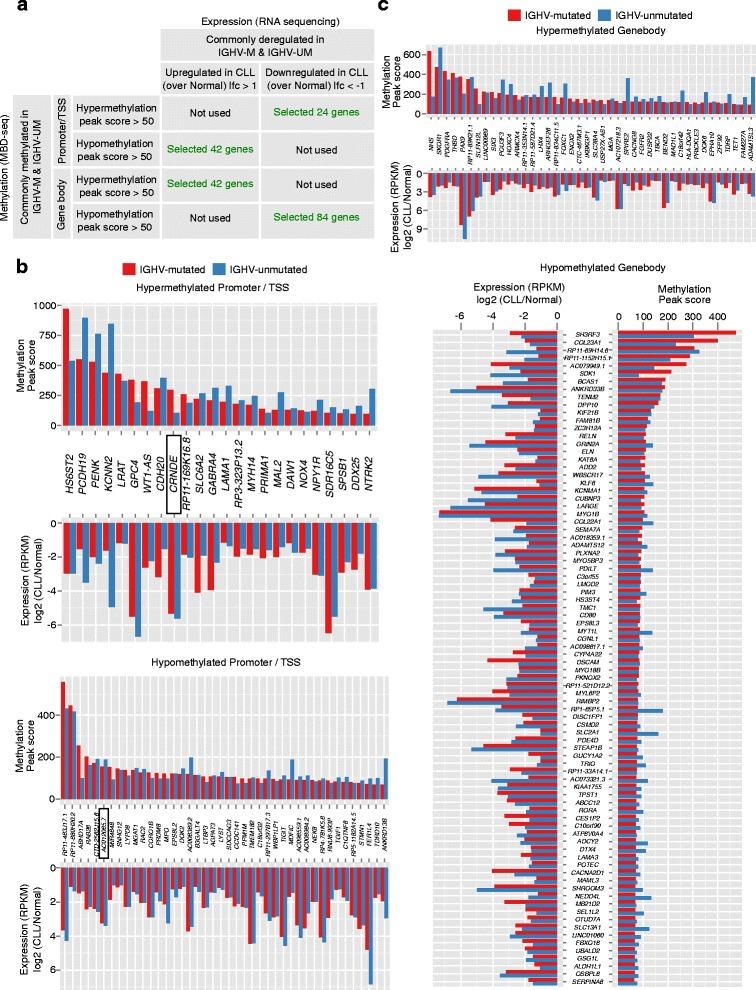
Our study identified 5800 hypermethylated and 12,570 hypomethylated CLL-specific differentially methylated genes (cllDMGs) compared to normal controls. From cllDMGs, 40 % of hypermethylated and 60 % of hypomethylated genes were mapped to noncoding RNAs. In addition, we found that the major repetitive elements such as short interspersed elements (SINE) and long interspersed elements (LINE) have a high percentage of cllDMRs (differentially methylated regions) in IGHV subgroups compared to normal controls. Finally, two novel lncRNAs (hypermethylated and hypomethylated ) were validated in an independent CLL sample cohort (48 samples) compared with 6 normal sorted B cell samples using quantitative pyrosequencing analysis. The methylation levels showed an inverse correlation to gene expression levels analyzed by real-time quantitative PCR. Notably, survival analysis revealed that hypermethylation of and hypomethylation of correlated with an inferior outcome.

CONCLUSIONS

Thus, our comprehensive methylation analysis by MBD-Seq provided novel hyper and hypomethylated long noncoding RNAs, repetitive elements, along with protein coding genes as potential epigenetic-based CLL-signature genes involved in disease pathogenesis and prognosis.

摘要

背景

全基因组甲基化结合结构域蛋白富集测序(MBD-Seq)是一种强大且有效的方法,可用于分析具有全基因组完整覆盖的富含甲基化CpG的区域。在慢性淋巴细胞白血病(CLL)中,与转录的长链非编码RNA(lncRNA)和重复性基因组元件相关的CpG甲基化区域的作用尚不清楚。基于MBD-Seq,我们根据IGHV突变状态对不同CLL预后亚组中富含CpG的区域的整体甲基化谱进行了特征分析。

结果

与正常对照相比,我们的研究鉴定出5800个高甲基化和12570个低甲基化的CLL特异性差异甲基化基因(cllDMGs)。在cllDMGs中,40%的高甲基化基因和60%的低甲基化基因被定位到非编码RNA。此外,我们发现,与正常对照相比,主要的重复元件,如短散在元件(SINE)和长散在元件(LINE)在IGHV亚组中具有高比例的cllDMRs(差异甲基化区域)。最后,使用定量焦磷酸测序分析,在一个独立的CLL样本队列(48个样本)与6个正常分选的B细胞样本中验证了两个新的lncRNAs(高甲基化的 和低甲基化的 )。甲基化水平与通过实时定量PCR分析的基因表达水平呈负相关。值得注意的是,生存分析显示, 的高甲基化和 的低甲基化与较差的预后相关。

结论

因此,我们通过MBD-Seq进行的全面甲基化分析提供了新的高甲基化和低甲基化的长链非编码RNA、重复元件以及蛋白质编码基因,作为参与疾病发病机制和预后的潜在基于表观遗传学的CLL特征基因。

https://cdn.ncbi.nlm.nih.gov/pmc/blobs/70e7/5062931/9521d19d8f6c/13148_2016_274_Fig5_HTML.jpg
https://cdn.ncbi.nlm.nih.gov/pmc/blobs/70e7/5062931/d67b04d66764/13148_2016_274_Fig1_HTML.jpg
https://cdn.ncbi.nlm.nih.gov/pmc/blobs/70e7/5062931/b264bcf9154d/13148_2016_274_Fig2_HTML.jpg
https://cdn.ncbi.nlm.nih.gov/pmc/blobs/70e7/5062931/5a865106ebd1/13148_2016_274_Fig3_HTML.jpg
https://cdn.ncbi.nlm.nih.gov/pmc/blobs/70e7/5062931/4600edb6e44d/13148_2016_274_Fig4_HTML.jpg
https://cdn.ncbi.nlm.nih.gov/pmc/blobs/70e7/5062931/9521d19d8f6c/13148_2016_274_Fig5_HTML.jpg
https://cdn.ncbi.nlm.nih.gov/pmc/blobs/70e7/5062931/d67b04d66764/13148_2016_274_Fig1_HTML.jpg
https://cdn.ncbi.nlm.nih.gov/pmc/blobs/70e7/5062931/b264bcf9154d/13148_2016_274_Fig2_HTML.jpg
https://cdn.ncbi.nlm.nih.gov/pmc/blobs/70e7/5062931/5a865106ebd1/13148_2016_274_Fig3_HTML.jpg
https://cdn.ncbi.nlm.nih.gov/pmc/blobs/70e7/5062931/4600edb6e44d/13148_2016_274_Fig4_HTML.jpg
https://cdn.ncbi.nlm.nih.gov/pmc/blobs/70e7/5062931/9521d19d8f6c/13148_2016_274_Fig5_HTML.jpg

相似文献

1
Global DNA methylation profiling reveals new insights into epigenetically deregulated protein coding and long noncoding RNAs in CLL.全基因组DNA甲基化分析揭示了慢性淋巴细胞白血病中表观遗传失调的蛋白质编码基因和长链非编码RNA的新见解。
Clin Epigenetics. 2016 Oct 12;8:106. doi: 10.1186/s13148-016-0274-6. eCollection 2016.
2
Comprehensive DNA Methylation Analysis Using a Methyl-CpG-binding Domain Capture-based Method in Chronic Lymphocytic Leukemia Patients.使用基于甲基化CpG结合域捕获法对慢性淋巴细胞白血病患者进行全面DNA甲基化分析
J Vis Exp. 2017 Jun 16(124):55773. doi: 10.3791/55773.
3
Genome-wide DNA methylation profiling integrated with gene expression profiling identifies as a novel prognostic marker in chronic lymphocytic leukemia.全基因组DNA甲基化分析与基因表达分析相结合,确定了一种慢性淋巴细胞白血病的新型预后标志物。
Clin Epigenetics. 2017 May 30;9:57. doi: 10.1186/s13148-017-0356-0. eCollection 2017.
4
Mantle cell lymphoma displays a homogenous methylation profile: a comparative analysis with chronic lymphocytic leukemia.套细胞淋巴瘤表现出均匀的甲基化谱:与慢性淋巴细胞白血病的比较分析。
Am J Hematol. 2012 Apr;87(4):361-7. doi: 10.1002/ajh.23115. Epub 2012 Feb 28.
5
Hypomethylation coordinates antagonistically with hypermethylation in cancer development: a case study of leukemia.在癌症发展过程中,低甲基化与高甲基化呈拮抗协同作用:以白血病为例。
Hum Genomics. 2016 Jul 25;10 Suppl 2(Suppl 2):18. doi: 10.1186/s40246-016-0071-5.
6
Epigenetic silencing of tumor suppressor long non-coding RNA BM742401 in chronic lymphocytic leukemia.慢性淋巴细胞白血病中肿瘤抑制性长链非编码RNA BM742401的表观遗传沉默
Oncotarget. 2016 Dec 13;7(50):82400-82410. doi: 10.18632/oncotarget.12252.
7
Epigenetic and genetic alterations and their influence on gene regulation in chronic lymphocytic leukemia.表观遗传和基因改变及其对慢性淋巴细胞白血病基因调控的影响。
BMC Genomics. 2017 Mar 16;18(1):236. doi: 10.1186/s12864-017-3617-6.
8
Novel genes exhibiting DNA methylation alterations in Korean patients with chronic lymphocytic leukaemia: a methyl-CpG-binding domain sequencing study.韩国慢性淋巴细胞白血病患者中表现出 DNA 甲基化改变的新基因:甲基-CpG 结合域测序研究。
Sci Rep. 2020 Jan 23;10(1):1085. doi: 10.1038/s41598-020-57919-6.
9
Genome-wide screen for differentially methylated long noncoding RNAs identifies Esrp2 and lncRNA Esrp2-as regulated by enhancer DNA methylation with prognostic relevance for human breast cancer.全基因组差异甲基化长链非编码RNA筛选鉴定出Esrp2和lncRNA Esrp2-as受增强子DNA甲基化调控,与人类乳腺癌预后相关。
Oncogene. 2017 Nov 16;36(46):6446-6461. doi: 10.1038/onc.2017.246. Epub 2017 Jul 31.
10
Extensive promoter DNA hypermethylation and hypomethylation is associated with aberrant microRNA expression in chronic lymphocytic leukemia.广泛的启动子 DNA 高甲基化和低甲基化与慢性淋巴细胞白血病中异常的 microRNA 表达有关。
Cancer Res. 2012 Aug 1;72(15):3775-85. doi: 10.1158/0008-5472.CAN-12-0803. Epub 2012 Jun 18.

引用本文的文献

1
High Expression Levels of the Long Non-Coding RNAs Lnc-IRF2-3 and Lnc-KIAA1755-4 Are Markers of Poor Prognosis in Chronic Lymphocytic Leukemia.长链非编码RNA Lnc-IRF2-3和Lnc-KIAA1755-4的高表达水平是慢性淋巴细胞白血病预后不良的标志物。
Int J Mol Sci. 2025 Jan 29;26(3):1153. doi: 10.3390/ijms26031153.
2
Advances in epigenetic alterations of chronic lymphocytic leukemia: from pathogenesis to treatment.慢性淋巴细胞白血病表观遗传学改变的研究进展:从发病机制到治疗。
Clin Exp Med. 2024 Mar 16;24(1):54. doi: 10.1007/s10238-023-01268-x.
3
The Role of Methylation in Chronic Lymphocytic Leukemia and Its Prognostic and Therapeutic Impacts in the Disease: A Systematic Review.

本文引用的文献

1
GeneSCF: a real-time based functional enrichment tool with support for multiple organisms.GeneSCF:一种基于实时的功能富集工具,支持多种生物。
BMC Bioinformatics. 2016 Sep 13;17(1):365. doi: 10.1186/s12859-016-1250-z.
2
DNA methylation dynamics during B cell maturation underlie a continuum of disease phenotypes in chronic lymphocytic leukemia.B细胞成熟过程中的DNA甲基化动态变化是慢性淋巴细胞白血病一系列疾病表型的基础。
Nat Genet. 2016 Mar;48(3):253-64. doi: 10.1038/ng.3488. Epub 2016 Jan 18.
3
MEG3 long noncoding RNA regulates the TGF-β pathway genes through formation of RNA-DNA triplex structures.
甲基化在慢性淋巴细胞白血病中的作用及其对该疾病的预后和治疗影响:一项系统综述
Adv Hematol. 2024 Feb 23;2024:1370364. doi: 10.1155/2024/1370364. eCollection 2024.
4
Expression Pattern and Prognostic Significance of the Long Non-Coding RNA Metastasis-Associated Lung Adenocarcinoma Transcript 1 in Chronic Lymphocytic Leukemia.长链非编码 RNA 转移相关肺腺癌转录本 1 在慢性淋巴细胞白血病中的表达模式及预后意义。
Int J Mol Sci. 2024 Jan 11;25(2):922. doi: 10.3390/ijms25020922.
5
Broodstock nutritional programming differentially affects the hepatic transcriptome and genome-wide DNA methylome of farmed gilthead sea bream (Sparus aurata) depending on genetic background.亲鱼营养编程根据遗传背景的不同,对养殖的金头鲷(Sparus aurata)的肝脏转录组和全基因组 DNA 甲基组产生差异影响。
BMC Genomics. 2023 Nov 7;24(1):670. doi: 10.1186/s12864-023-09759-7.
6
Pathogenesis and management of abdominal aortic aneurysm.腹主动脉瘤的发病机制与处理。
Eur Heart J. 2023 Aug 1;44(29):2682-2697. doi: 10.1093/eurheartj/ehad386.
7
Diagnostic and Therapeutic Implications of Long Non-Coding RNAs in Leukemia.长链非编码RNA在白血病中的诊断和治疗意义
Life (Basel). 2022 Nov 2;12(11):1770. doi: 10.3390/life12111770.
8
CRNDE: A valuable long noncoding RNA for diagnosis and therapy of solid and hematological malignancies.CRNDE:一种用于实体瘤和血液系统恶性肿瘤诊断与治疗的重要长链非编码RNA。
Mol Ther Nucleic Acids. 2022 Mar 9;28:190-201. doi: 10.1016/j.omtn.2022.03.006. eCollection 2022 Jun 14.
9
Targeting Non-coding RNA for Glioblastoma Therapy: The Challenge of Overcomes the Blood-Brain Barrier.靶向非编码RNA治疗胶质母细胞瘤:克服血脑屏障的挑战
Front Med Technol. 2021 Aug 10;3:678593. doi: 10.3389/fmedt.2021.678593. eCollection 2021.
10
Altered DNA Methylation Profiles in Mutated CLL Patients.突变 CLL 患者中改变的 DNA 甲基化谱。
Int J Mol Sci. 2021 Aug 28;22(17):9337. doi: 10.3390/ijms22179337.
MEG3长链非编码RNA通过形成RNA-DNA三链体结构来调控转化生长因子-β(TGF-β)信号通路相关基因。
Nat Commun. 2015 Jul 24;6:7743. doi: 10.1038/ncomms8743.
4
Long noncoding RNAs: Lessons from genomic imprinting.长链非编码RNA:来自基因组印记的经验教训。
Biochim Biophys Acta. 2016 Jan;1859(1):102-11. doi: 10.1016/j.bbagrm.2015.05.006. Epub 2015 May 22.
5
p53-dependent non-coding RNA networks in chronic lymphocytic leukemia.p53 依赖性非编码 RNA 网络在慢性淋巴细胞白血病中的作用。
Leukemia. 2015 Oct;29(10):2015-23. doi: 10.1038/leu.2015.119. Epub 2015 May 14.
6
Constitutive activation of NF-κB signaling by NOTCH1 mutations in chronic lymphocytic leukemia.慢性淋巴细胞白血病中NOTCH1突变导致NF-κB信号通路的组成性激活。
Oncol Rep. 2015 Apr;33(4):1609-14. doi: 10.3892/or.2015.3762. Epub 2015 Jan 29.
7
The risk-associated long noncoding RNA NBAT-1 controls neuroblastoma progression by regulating cell proliferation and neuronal differentiation.风险相关的长非编码 RNA NBAT-1 通过调节细胞增殖和神经元分化来控制神经母细胞瘤的进展。
Cancer Cell. 2014 Nov 10;26(5):722-37. doi: 10.1016/j.ccell.2014.09.014.
8
Locally disordered methylation forms the basis of intratumor methylome variation in chronic lymphocytic leukemia.局部紊乱的甲基化形式了慢性淋巴细胞白血病肿瘤内甲基组变化的基础。
Cancer Cell. 2014 Dec 8;26(6):813-825. doi: 10.1016/j.ccell.2014.10.012.
9
NCG 4.0: the network of cancer genes in the era of massive mutational screenings of cancer genomes.NCG 4.0:癌症基因组大规模突变筛查时代的癌症基因网络
Database (Oxford). 2014 Mar 7;2014:bau015. doi: 10.1093/database/bau015. Print 2014.
10
A distinct set of long non-coding RNAs in childhood MLL-rearranged acute lymphoblastic leukemia: biology and epigenetic target.儿童MLL重排急性淋巴细胞白血病中一组独特的长链非编码RNA:生物学特性及表观遗传靶点
Hum Mol Genet. 2014 Jun 15;23(12):3278-88. doi: 10.1093/hmg/ddu040. Epub 2014 Jan 31.