• 文献检索
  • 文档翻译
  • 深度研究
  • 学术资讯
  • Suppr Zotero 插件Zotero 插件
  • 邀请有礼
  • 套餐&价格
  • 历史记录
应用&插件
Suppr Zotero 插件Zotero 插件浏览器插件Mac 客户端Windows 客户端微信小程序
定价
高级版会员购买积分包购买API积分包
服务
文献检索文档翻译深度研究API 文档MCP 服务
关于我们
关于 Suppr公司介绍联系我们用户协议隐私条款
关注我们

Suppr 超能文献

核心技术专利:CN118964589B侵权必究
粤ICP备2023148730 号-1Suppr @ 2026

文献检索

告别复杂PubMed语法,用中文像聊天一样搜索,搜遍4000万医学文献。AI智能推荐,让科研检索更轻松。

立即免费搜索

文件翻译

保留排版,准确专业,支持PDF/Word/PPT等文件格式,支持 12+语言互译。

免费翻译文档

深度研究

AI帮你快速写综述,25分钟生成高质量综述,智能提取关键信息,辅助科研写作。

立即免费体验

茵陈蒿汤减轻大鼠重症急性胰腺炎:网络靶点预测的实验验证

Yin-Chen-Hao Tang Attenuates Severe Acute Pancreatitis in Rat: An Experimental Verification of Network Target Prediction.

作者信息

Xiang Hong, Wang Guijun, Qu Jialin, Xia Shilin, Tao Xufeng, Qi Bing, Zhang Qingkai, Shang Dong

机构信息

College (Institute) of Integrative Medicine, Dalian Medical University Dalian, China.

Department of General Surgery, The First Affiliated Hospital of Jinzhou Medical University Jinzhou, China.

出版信息

Front Pharmacol. 2016 Oct 13;7:378. doi: 10.3389/fphar.2016.00378. eCollection 2016.

DOI:10.3389/fphar.2016.00378
PMID:27790147
原文链接:https://pmc.ncbi.nlm.nih.gov/articles/PMC5061810/
Abstract

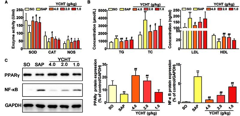
Yin-Chen-Hao Tang (YCHT) is a classical Chinese medicine compound that has a long history of clinical use in China for the treatment of inflammatory diseases. However, the efficacy and mechanisms of YCHT for the treatment of severe acute pancreatitis (SAP) are not known. The current study investigated the pharmacological properties of YCHT against SAP and its underlying mechanisms. A computational prediction of potential targets of YCHT was initially established based on a network pharmacology simulation. The model suggested that YCHT attenuated SAP progress by apoptosis inducement, anti-inflammation, anti-oxidation and blood lipid regulation. These effects were validated in SAP rats. YCHT administration produced the following results: (1) significantly inhibited the secretion of pancreatic enzymes and protected pancreatic tissue; (2) obviously increased the number of terminal deoxynucleotidyl transferase dUTP nick-end labeling (TUNEL)-positive cells and induced apoptosis; (3) markedly inhibited neutrophil infiltration to the impaired pancreas and reduced the inflammatory reaction; (4) notably enhanced the activities of antioxidant enzymes and decreased the nitric oxide synthase levels; (5) significantly reduced the levels of triglycerides, total cholesterol and low-density lipoprotein and increased high-density lipoprotein; and (6) significantly up-regulated peroxisome proliferator-activated receptor-γ (PPARγ) and down-regulated nuclear factor-kappa B (NF-κB). In summary, these results demonstrated that YCHT attenuated SAP progress by inducing apoptosis, repressing inflammation, alleviating oxidative stress and regulating lipid metabolism partially via regulation of the NF-κB/PPARγ signal pathway.

摘要

茵陈蒿汤(YCHT)是一种经典的中药复方,在中国有着悠久的治疗炎症性疾病的临床应用历史。然而,茵陈蒿汤治疗重症急性胰腺炎(SAP)的疗效和机制尚不清楚。本研究调查了茵陈蒿汤对SAP的药理特性及其潜在机制。最初基于网络药理学模拟建立了茵陈蒿汤潜在靶点的计算预测模型。该模型表明,茵陈蒿汤通过诱导细胞凋亡、抗炎、抗氧化和调节血脂来减轻SAP的进展。这些作用在SAP大鼠中得到了验证。给予茵陈蒿汤产生了以下结果:(1)显著抑制胰腺酶的分泌并保护胰腺组织;(2)明显增加末端脱氧核苷酸转移酶dUTP缺口末端标记(TUNEL)阳性细胞的数量并诱导细胞凋亡;(3)显著抑制中性粒细胞向受损胰腺的浸润并减轻炎症反应;(4)显著增强抗氧化酶的活性并降低一氧化氮合酶水平;(5)显著降低甘油三酯、总胆固醇和低密度脂蛋白水平并升高高密度脂蛋白;(6)显著上调过氧化物酶体增殖物激活受体γ(PPARγ)并下调核因子κB(NF-κB)。总之,这些结果表明,茵陈蒿汤通过诱导细胞凋亡、抑制炎症、减轻氧化应激和部分通过调节NF-κB/PPARγ信号通路调节脂质代谢来减轻SAP的进展。

https://cdn.ncbi.nlm.nih.gov/pmc/blobs/3bb3/5061810/7ef505564367/fphar-07-00378-g008.jpg
https://cdn.ncbi.nlm.nih.gov/pmc/blobs/3bb3/5061810/3c5ce0fb8dc1/fphar-07-00378-g001.jpg
https://cdn.ncbi.nlm.nih.gov/pmc/blobs/3bb3/5061810/cd1f2a46d663/fphar-07-00378-g002.jpg
https://cdn.ncbi.nlm.nih.gov/pmc/blobs/3bb3/5061810/cbd0893248ae/fphar-07-00378-g003.jpg
https://cdn.ncbi.nlm.nih.gov/pmc/blobs/3bb3/5061810/ff9d16135144/fphar-07-00378-g004.jpg
https://cdn.ncbi.nlm.nih.gov/pmc/blobs/3bb3/5061810/25130e5d8fdc/fphar-07-00378-g005.jpg
https://cdn.ncbi.nlm.nih.gov/pmc/blobs/3bb3/5061810/bf584f9bf50f/fphar-07-00378-g006.jpg
https://cdn.ncbi.nlm.nih.gov/pmc/blobs/3bb3/5061810/f6a3cadfb97c/fphar-07-00378-g007.jpg
https://cdn.ncbi.nlm.nih.gov/pmc/blobs/3bb3/5061810/7ef505564367/fphar-07-00378-g008.jpg
https://cdn.ncbi.nlm.nih.gov/pmc/blobs/3bb3/5061810/3c5ce0fb8dc1/fphar-07-00378-g001.jpg
https://cdn.ncbi.nlm.nih.gov/pmc/blobs/3bb3/5061810/cd1f2a46d663/fphar-07-00378-g002.jpg
https://cdn.ncbi.nlm.nih.gov/pmc/blobs/3bb3/5061810/cbd0893248ae/fphar-07-00378-g003.jpg
https://cdn.ncbi.nlm.nih.gov/pmc/blobs/3bb3/5061810/ff9d16135144/fphar-07-00378-g004.jpg
https://cdn.ncbi.nlm.nih.gov/pmc/blobs/3bb3/5061810/25130e5d8fdc/fphar-07-00378-g005.jpg
https://cdn.ncbi.nlm.nih.gov/pmc/blobs/3bb3/5061810/bf584f9bf50f/fphar-07-00378-g006.jpg
https://cdn.ncbi.nlm.nih.gov/pmc/blobs/3bb3/5061810/f6a3cadfb97c/fphar-07-00378-g007.jpg
https://cdn.ncbi.nlm.nih.gov/pmc/blobs/3bb3/5061810/7ef505564367/fphar-07-00378-g008.jpg

相似文献

1
Yin-Chen-Hao Tang Attenuates Severe Acute Pancreatitis in Rat: An Experimental Verification of Network Target Prediction.茵陈蒿汤减轻大鼠重症急性胰腺炎:网络靶点预测的实验验证
Front Pharmacol. 2016 Oct 13;7:378. doi: 10.3389/fphar.2016.00378. eCollection 2016.
2
Corrigendum: Yin-Chen-Hao Tang Attenuates Severe Acute Pancreatitis in Rat: An Experimental Verification of Network Target Prediction.勘误:茵陈蒿汤减轻大鼠重症急性胰腺炎:网络靶点预测的实验验证
Front Pharmacol. 2018 Oct 17;9:1203. doi: 10.3389/fphar.2018.01203. eCollection 2018.
3
Chlorpromazine-induced perturbations of bile acids and free fatty acids in cholestatic liver injury prevented by the Chinese herbal compound Yin-Chen-Hao-Tang.中草药复方茵陈蒿汤可预防氯丙嗪诱导的胆汁淤积性肝损伤中胆汁酸和游离脂肪酸的紊乱。
BMC Complement Altern Med. 2015 Apr 16;15:122. doi: 10.1186/s12906-015-0627-2.
4
The Study of Yin-Chen-Hao-Tang Preventing and Treating Alcoholic Fatty Liver Disease through PPAR Signaling Pathway Based on Network Pharmacology and RNA-Seq Transcriptomics.基于网络药理学和RNA测序转录组学探讨茵陈蒿汤通过PPAR信号通路防治酒精性脂肪肝的研究
Evid Based Complement Alternat Med. 2021 Dec 31;2021:8917993. doi: 10.1155/2021/8917993. eCollection 2021.
5
Yin-Chen-Hao-Tang ameliorates obstruction-induced hepatic apoptosis in rats.茵陈蒿汤改善大鼠梗阻性肝凋亡。
J Pharm Pharmacol. 2007 Apr;59(4):583-90. doi: 10.1211/jpp.59.4.0014.
6
Determining the protective effects of Yin-Chen-Hao Tang against acute liver injury induced by carbon tetrachloride using 16S rRNA gene sequencing and LC/MS-based metabolomics.采用 16S rRNA 基因测序和基于 LC/MS 的代谢组学技术研究茵陈蒿汤对四氯化碳诱导的急性肝损伤的保护作用。
J Pharm Biomed Anal. 2019 Sep 10;174:567-577. doi: 10.1016/j.jpba.2019.06.028. Epub 2019 Jun 21.
7
Yin-Chen-Hao-Tang alleviates biliary obstructive cirrhosis in rats by inhibiting biliary epithelial cell proliferation and activation.茵陈蒿汤通过抑制胆管上皮细胞增殖和激活来减轻大鼠胆汁淤积性肝硬化。
Pharmacogn Mag. 2015 Apr-Jun;11(42):417-25. doi: 10.4103/0973-1296.153098.
8
Proteomics study on the hepatoprotective effects of traditional Chinese medicine formulae Yin-Chen-Hao-Tang by a combination of two-dimensional polyacrylamide gel electrophoresis and matrix-assisted laser desorption/ionization-time of flight mass spectrometry.采用二维聚丙烯酰胺凝胶电泳和基质辅助激光解吸/电离飞行时间质谱联用技术的茵陈蒿汤护肝作用的蛋白质组学研究。
J Pharm Biomed Anal. 2013 Mar 5;75:173-9. doi: 10.1016/j.jpba.2012.11.025. Epub 2012 Nov 23.
9
Changes of hepatic proteome in bile duct ligated rats with hepatic fibrosis following treatment with Yin-Chen-Hao-Tang.茵陈蒿汤治疗胆管结扎致肝纤维化大鼠后肝脏蛋白质组的变化
Int J Mol Med. 2009 Apr;23(4):477-84. doi: 10.3892/ijmm_00000154.
10
Serum Metabolomic Characterization of Liver Fibrosis in Rats and Anti-Fibrotic Effects of Yin-Chen-Hao-Tang.大鼠肝纤维化的血清代谢组学特征及茵陈蒿汤的抗纤维化作用
Molecules. 2016 Jan 21;21(1):E126. doi: 10.3390/molecules21010126.

引用本文的文献

1
Efficacy of DaXianXiong Decoction in Preventing the Progression of Acute Pancreatitis Severity: Protocol for a Randomized Controlled Trial.大陷胸汤预防急性胰腺炎严重程度进展的疗效:一项随机对照试验方案
JMIR Res Protoc. 2025 Apr 29;14:e67392. doi: 10.2196/67392.
2
Progress on traditional Chinese medicine in improving hepatic fibrosis through inhibiting oxidative stress.中医药在通过抑制氧化应激改善肝纤维化方面的研究进展
World J Hepatol. 2023 Oct 27;15(10):1091-1108. doi: 10.4254/wjh.v15.i10.1091.
3
Geniposide plus chlorogenic acid reverses non-alcoholic steatohepatitis regulation of gut microbiota and bile acid signaling in a mouse model .

本文引用的文献

1
Caspase inhibitor zVAD-fmk protects against acute pancreatitis-associated lung injury via inhibiting inflammation and apoptosis.半胱天冬酶抑制剂zVAD-fmk通过抑制炎症和细胞凋亡来预防急性胰腺炎相关性肺损伤。
Pancreatology. 2016 Sep-Oct;16(5):733-8. doi: 10.1016/j.pan.2016.06.002. Epub 2016 Jun 6.
2
NF-κB in acute pancreatitis: Mechanisms and therapeutic potential.急性胰腺炎中的核因子κB:作用机制与治疗潜力
Pancreatology. 2016 Jul-Aug;16(4):477-88. doi: 10.1016/j.pan.2016.05.001. Epub 2016 May 24.
3
miR-29a up-regulation in AR42J cells contributes to apoptosis via targeting TNFRSF1A gene.
京尼平苷加绿原酸可逆转小鼠模型中非酒精性脂肪性肝炎对肠道微生物群和胆汁酸信号传导的调节作用。
Front Pharmacol. 2023 Apr 3;14:1148737. doi: 10.3389/fphar.2023.1148737. eCollection 2023.
4
Maresin-1 Inhibits Oxidative Stress and Inflammation and Promotes Apoptosis in a Mouse Model of Caerulein-Induced Acute Pancreatitis.马尿酸-1 抑制氧化应激和炎症,促进雨蛙肽诱导的急性胰腺炎小鼠模型中的细胞凋亡。
Med Sci Monit. 2019 Oct 31;25:8181-8189. doi: 10.12659/MSM.917380.
5
Tetramethylpyrazine (TMP) protects rats against acute pancreatitis through NF-κB pathway.川芎嗪通过 NF-κB 通路保护大鼠免受急性胰腺炎的侵害。
Bioengineered. 2019 Dec;10(1):172-181. doi: 10.1080/21655979.2019.1613103.
6
A bioinformatics investigation into the pharmacological mechanisms of the effect of Fufang Danshen on pain based on methodologies of network pharmacology.基于网络药理学方法的复方丹参治疗疼痛作用的药效学机制的生物信息学研究。
Sci Rep. 2019 Apr 11;9(1):5913. doi: 10.1038/s41598-019-40694-4.
7
Network Pharmacology Databases for Traditional Chinese Medicine: Review and Assessment.用于中医药的网络药理学数据库:综述与评估
Front Pharmacol. 2019 Feb 21;10:123. doi: 10.3389/fphar.2019.00123. eCollection 2019.
8
Emodin attenuated severe acute pancreatitis via the P2X ligand‑gated ion channel 7/NOD‑like receptor protein 3 signaling pathway.大黄素通过嘌呤能受体 P2X 配体门控离子通道 7/核苷酸结合寡聚化结构域样受体蛋白 3 信号通路减轻重症急性胰腺炎。
Oncol Rep. 2019 Jan;41(1):270-278. doi: 10.3892/or.2018.6844. Epub 2018 Nov 2.
9
Identification of Steroidogenic Components Derived From Ellis Potentially Useful for Treating Postmenopausal Syndrome.鉴定源自埃利斯的可能对治疗绝经后综合征有用的类固醇生成成分。
Front Pharmacol. 2018 May 30;9:390. doi: 10.3389/fphar.2018.00390. eCollection 2018.
10
Emodin Alleviates Sodium Taurocholate-Induced Pancreatic Acinar Cell Injury MicroRNA-30a-5p-Mediated Inhibition of High-Temperature Requirement A/Transforming Growth Factor Beta 1 Inflammatory Signaling.大黄素减轻牛磺胆酸钠诱导的胰腺腺泡细胞损伤:微小RNA-30a-5p介导的对高温需求A/转化生长因子β1炎症信号的抑制作用
Front Immunol. 2017 Nov 6;8:1488. doi: 10.3389/fimmu.2017.01488. eCollection 2017.
AR42J细胞中miR-29a的上调通过靶向TNFRSF1A基因促进细胞凋亡。
World J Gastroenterol. 2016 May 28;22(20):4881-90. doi: 10.3748/wjg.v22.i20.4881.
4
Effects of Certolizumab on Cerulein-Induced Acute Pancreatitis in Rats.赛妥珠单抗对大鼠雨蛙肽诱导的急性胰腺炎的影响。
Pancreas. 2016 Sep;45(8):1120-5. doi: 10.1097/MPA.0000000000000660.
5
Metabolic syndrome and acute pancreatitis.代谢综合征与急性胰腺炎
Eur J Intern Med. 2016 Jul;32:79-83. doi: 10.1016/j.ejim.2016.04.004. Epub 2016 May 4.
6
Molecular targets of Chinese herbs: a clinical study of hepatoma based on network pharmacology.中药的分子靶点:基于网络药理学的肝癌临床研究
Sci Rep. 2016 May 4;6:24944. doi: 10.1038/srep24944.
7
systemsDock: a web server for network pharmacology-based prediction and analysis.SystemsDock:一个基于网络药理学的预测与分析的网络服务器。
Nucleic Acids Res. 2016 Jul 8;44(W1):W507-13. doi: 10.1093/nar/gkw335. Epub 2016 Apr 29.
8
Drug target identification using network analysis: Taking active components in Sini decoction as an example.基于网络分析的药物靶点识别:以四逆汤中的活性成分为例。
Sci Rep. 2016 Apr 20;6:24245. doi: 10.1038/srep24245.
9
Systematic review of hypertriglyceridemia-induced acute pancreatitis: A more virulent etiology?高甘油三酯血症性急性胰腺炎的系统评价:一种更具毒性的病因?
Pancreatology. 2016 Jul-Aug;16(4):469-76. doi: 10.1016/j.pan.2016.02.011. Epub 2016 Mar 3.
10
Inhibition of pancreatic oxidative damage by stilbene derivative dihydro-resveratrol: implication for treatment of acute pancreatitis.芪衍生物二氢白藜芦醇对胰腺氧化损伤的抑制作用:对急性胰腺炎治疗的意义
Sci Rep. 2016 Mar 14;6:22859. doi: 10.1038/srep22859.