Suppr超能文献

α4β2烟碱型受体刺激γ-氨基丁酸(GABA)释放至小鼠前额叶(Fr2)皮质第V层的快速放电细胞上。

α4β2 nicotinic receptors stimulate GABA release onto fast-spiking cells in layer V of mouse prefrontal (Fr2) cortex.

作者信息

Aracri Patrizia, Meneghini Simone, Coatti Aurora, Amadeo Alida, Becchetti Andrea

机构信息

Department of Biotechnology and Biosciences, and NeuroMI (Milan Center of Neuroscience), University of Milano-Bicocca, piazza della Scienza 2, Milano 20126, Italy.

Department of Biosciences, University of Milano, Via Celoria 26, Milano 20133, Italy.

出版信息

Neuroscience. 2017 Jan 6;340:48-61. doi: 10.1016/j.neuroscience.2016.10.045. Epub 2016 Oct 26.

Abstract

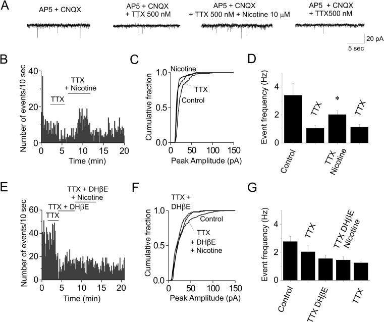
Nicotinic acetylcholine receptors (nAChRs) produce widespread and complex effects on neocortex excitability. We studied how heteromeric nAChRs regulate inhibitory post-synaptic currents (IPSCs), in fast-spiking (FS) layer V neurons of the mouse frontal area 2 (Fr2). In the presence of blockers of ionotropic glutamate receptors, tonic application of 10μM nicotine augmented the spontaneous IPSC frequency, with minor alterations of amplitudes and kinetics. These effects were studied since the 3rd postnatal week, and persisted throughout the first two months of postnatal life. The action of nicotine was blocked by 1μM dihydro-β-erythroidine (DHβE; specific for α4 nAChRs), but not 10nM methyllycaconitine (MLA; specific for α7 nAChRs). It was mimicked by 10nM 5-iodo-3-[2(S)-azetidinylmethoxy]pyridine (5-IA; which activates β2 nAChRs). Similar results were obtained on miniature IPSCs (mIPSCs). Moreover, during the first five postnatal weeks, approximately 50% of FS cells displayed DHβE-sensitive whole-cell nicotinic currents. This percentage decreased to ∼5% in mice older than P45. By confocal microscopy, the α4 nAChR subunit was immunocytochemically identified on interneurons expressing either parvalbumin (PV), which mainly labels FS cells, or somatostatin (SOM), which labels the other major interneuron population in layer V. GABAergic terminals expressing α4 were observed to be juxtaposed to PV-positive (PV+) cells. A fraction of these terminals displayed PV immunoreactivity. We conclude that α4β2 nAChRs can produce sustained regulation of FS cells in Fr2 layer V. The effect presents a presynaptic component, whereas the somatic regulation decreases with age. These mechanisms may contribute to the nAChR-dependent stimulation of excitability during cognitive tasks as well as to the hyperexcitability caused by hyperfunctional heteromeric nAChRs in sleep-related epilepsy.

摘要

烟碱型乙酰胆碱受体(nAChRs)对新皮质兴奋性产生广泛而复杂的影响。我们研究了异聚体nAChRs如何调节小鼠额叶2区(Fr2)的快速放电(FS)Ⅴ层神经元中的抑制性突触后电流(IPSCs)。在离子型谷氨酸受体阻滞剂存在的情况下,持续应用10μM尼古丁可增加自发性IPSC频率,对其幅度和动力学影响较小。这些效应自出生后第3周开始研究,并在出生后的前两个月持续存在。尼古丁的作用可被1μM二氢-β-刺桐啶(DHβE;对α4 nAChRs具有特异性)阻断,但不能被10nM甲基lycaconitine(MLA;对α7 nAChRs具有特异性)阻断。它可被10nM 5-碘-3-[2(S)-氮杂环丁烷甲氧基]吡啶(5-IA;可激活β2 nAChRs)模拟。在微小IPSCs(mIPSCs)上也获得了类似结果。此外,在出生后的前5周,约50%的FS细胞表现出对DHβE敏感的全细胞膜片钳烟碱电流。在出生后45天以上的小鼠中,这一比例降至约5%。通过共聚焦显微镜,在表达小白蛋白(PV)(主要标记FS细胞)或生长抑素(SOM)(标记Ⅴ层中的另一主要中间神经元群体)的中间神经元上免疫细胞化学鉴定出α4 nAChR亚基。观察到表达α4的GABA能终末与PV阳性(PV+)细胞并列。这些终末中的一部分显示出PV免疫反应性。我们得出结论,α4β2 nAChRs可对Fr2层Ⅴ中的FS细胞产生持续调节作用。该效应呈现出突触前成分,而躯体调节作用随年龄增长而降低。这些机制可能有助于在认知任务期间nAChR依赖性的兴奋性刺激,以及睡眠相关性癫痫中功能亢进的异聚体nAChRs所引起的兴奋性过高。

https://cdn.ncbi.nlm.nih.gov/pmc/blobs/8eb3/5231322/c39ceec36002/gr1.jpg

文献AI研究员

20分钟写一篇综述,助力文献阅读效率提升50倍。

立即体验

用中文搜PubMed

大模型驱动的PubMed中文搜索引擎

马上搜索

文档翻译

学术文献翻译模型,支持多种主流文档格式。

立即体验