Park Ok Hyun, Park Joori, Yu Mira, An Hyoung-Tae, Ko Jesang, Kim Yoon Ki
Creative Research Initiatives Center for Molecular Biology of Translation, Korea University, Seoul 02841, Republic of Korea.
Division of Life Sciences, Korea University, Seoul 02841, Republic of Korea.
Genes Dev. 2016 Sep 15;30(18):2093-2105. doi: 10.1101/gad.286484.116.
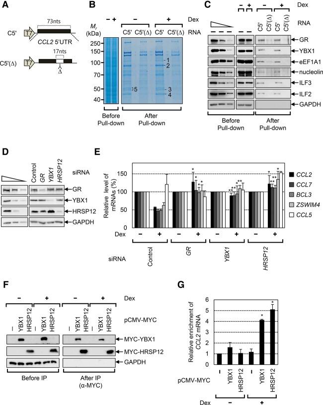
Glucocorticoid (GC) receptor (GR) has been shown recently to bind a subset of mRNAs and elicit rapid mRNA degradation. However, the molecular details of GR-mediated mRNA decay (GMD) remain unclear. Here, we demonstrate that GMD triggers rapid degradation of target mRNAs in a translation-independent and exon junction complex-independent manner, confirming that GMD is mechanistically distinct from nonsense-mediated mRNA decay (NMD). Efficient GMD requires PNRC2 (proline-rich nuclear receptor coregulatory protein 2) binding, helicase ability, and ATM-mediated phosphorylation of UPF1 (upstream frameshift 1). We also identify two GMD-specific factors: an RNA-binding protein, YBX1 (Y-box-binding protein 1), and an endoribonuclease, HRSP12 (heat-responsive protein 12). In particular, using HRSP12 variants, which are known to disrupt trimerization of HRSP12, we show that HRSP12 plays an essential role in the formation of a functionally active GMD complex. Moreover, we determine the hierarchical recruitment of GMD factors to target mRNAs. Finally, our genome-wide analysis shows that GMD targets a variety of transcripts, implicating roles in a wide range of cellular processes, including immune responses.
糖皮质激素(GC)受体(GR)最近被证明可与一部分mRNA结合并引发mRNA的快速降解。然而,GR介导的mRNA降解(GMD)的分子细节仍不清楚。在此,我们证明GMD以不依赖翻译和不依赖外显子连接复合体的方式触发靶mRNA的快速降解,证实GMD在机制上不同于无义介导的mRNA降解(NMD)。高效的GMD需要PNRC2(富含脯氨酸的核受体共调节蛋白2)结合、解旋酶能力以及ATM介导的UPF1(上游移码1)磷酸化。我们还鉴定出两个GMD特异性因子:一种RNA结合蛋白YBX1(Y盒结合蛋白1)和一种核糖核酸内切酶HRSP12(热反应蛋白12)。特别是,使用已知会破坏HRSP12三聚化的HRSP12变体,我们表明HRSP12在功能活性GMD复合体的形成中起关键作用。此外,我们确定了GMD因子向靶mRNA的分层募集。最后,我们的全基因组分析表明,GMD靶向多种转录本,暗示其在包括免疫反应在内的广泛细胞过程中发挥作用。