Suppr超能文献

比较转录组学扩充了软体动物中已知发育基因的工具库。

Comparative transcriptomics enlarges the toolkit of known developmental genes in mollusks.

作者信息

De Oliveira A L, Wollesen T, Kristof A, Scherholz M, Redl E, Todt C, Bleidorn C, Wanninger A

机构信息

Department of Integrative Zoology, Faculty of Life Sciences, University of Vienna, Althanstraße 14, Vienna, 1090, Austria.

University of Bergen, University Museum, The Natural History Collections, Allégaten 41, 5007, Bergen, Norway.

出版信息

BMC Genomics. 2016 Nov 10;17(1):905. doi: 10.1186/s12864-016-3080-9.

Abstract

BACKGROUND

Mollusks display a striking morphological disparity, including, among others, worm-like animals (the aplacophorans), snails and slugs, bivalves, and cephalopods. This phenotypic diversity renders them ideal for studies into animal evolution. Despite being one of the most species-rich phyla, molecular and in silico studies concerning specific key developmental gene families are still scarce, thus hampering deeper insights into the molecular machinery that governs the development and evolution of the various molluscan class-level taxa.

RESULTS

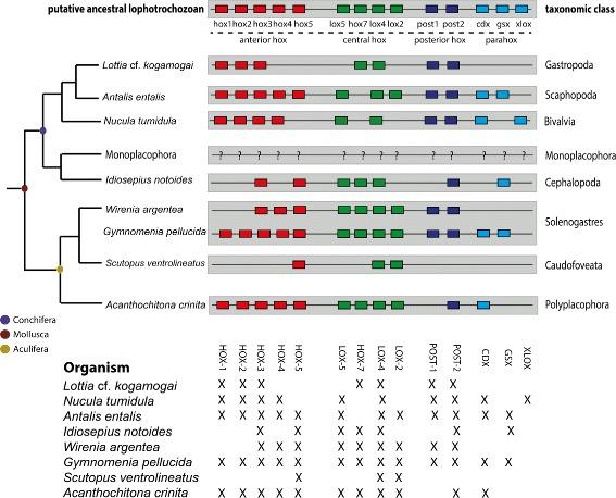
Next-generation sequencing was used to retrieve transcriptomes of representatives of seven out of the eight recent class-level taxa of mollusks. Similarity searches, phylogenetic inferences, and a detailed manual curation were used to identify and confirm the orthology of numerous molluscan Hox and ParaHox genes, which resulted in a comprehensive catalog that highlights the evolution of these genes in Mollusca and other metazoans. The identification of a specific molluscan motif in the Hox paralog group 5 and a lophotrochozoan ParaHox motif in the Gsx gene is described. Functional analyses using KEGG and GO tools enabled a detailed description of key developmental genes expressed in important pathways such as Hedgehog, Wnt, and Notch during development of the respective species. The KEGG analysis revealed Wnt8, Wnt11, and Wnt16 as Wnt genes hitherto not reported for mollusks, thereby enlarging the known Wnt complement of the phylum. In addition, novel Hedgehog (Hh)-related genes were identified in the gastropod Lottia cf. kogamogai, demonstrating a more complex gene content in this species than in other mollusks.

CONCLUSIONS

The use of de novo transcriptome assembly and well-designed in silico protocols proved to be a robust approach for surveying and mining large sequence data in a wide range of non-model mollusks. The data presented herein constitute only a small fraction of the information retrieved from the analysed molluscan transcriptomes, which can be promptly employed in the identification of novel genes and gene families, phylogenetic inferences, and other studies using molecular tools. As such, our study provides an important framework for understanding some of the underlying molecular mechanisms involved in molluscan body plan diversification and hints towards functions of key developmental genes in molluscan morphogenesis.

摘要

背景

软体动物呈现出显著的形态差异,其中包括蠕虫状动物(无板纲动物)、蜗牛和蛞蝓、双壳贝类以及头足类动物。这种表型多样性使其成为动物进化研究的理想对象。尽管软体动物是物种最为丰富的门类之一,但针对特定关键发育基因家族的分子和计算机模拟研究仍然匮乏,这阻碍了我们对调控各类软体动物纲级分类单元发育和进化的分子机制进行更深入的了解。

结果

利用新一代测序技术获取了软体动物八个近期纲级分类单元中七个的代表物种的转录组。通过相似性搜索、系统发育推断以及详细的人工筛选,鉴定并确认了众多软体动物的Hox和ParaHox基因的直系同源性,从而形成了一个全面的目录,突出了这些基因在软体动物和其他后生动物中的进化情况。本文描述了在Hox旁系同源群5中鉴定出的特定软体动物基序以及在Gsx基因中鉴定出的触手冠动物ParaHox基序。使用KEGG和GO工具进行功能分析,能够详细描述在各个物种发育过程中,刺猬信号通路(Hedgehog)、Wnt信号通路和Notch信号通路等重要信号通路中表达的关键发育基因。KEGG分析揭示了Wnt8、Wnt11和Wnt16这几个此前未在软体动物中报道过的Wnt基因,从而扩充了该门类已知的Wnt基因库。此外,在腹足纲动物笠贝(Lottia cf. kogamogai)中鉴定出了新的刺猬信号通路相关基因,表明该物种的基因含量比其他软体动物更为复杂。

结论

从头转录组组装和精心设计的计算机模拟方案被证明是一种强大的方法,可用于在广泛的非模式软体动物中调查和挖掘大量序列数据。本文呈现的数据仅占从分析的软体动物转录组中检索到的信息的一小部分,这些信息可迅速用于鉴定新基因和基因家族、系统发育推断以及使用分子工具进行的其他研究。因此,我们的研究为理解软体动物身体结构多样化所涉及的一些潜在分子机制提供了一个重要框架,并为关键发育基因在软体动物形态发生中的功能提供了线索。

https://cdn.ncbi.nlm.nih.gov/pmc/blobs/2c65/5103448/86eddf79ac37/12864_2016_3080_Fig1_HTML.jpg

文献AI研究员

20分钟写一篇综述,助力文献阅读效率提升50倍。

立即体验

用中文搜PubMed

大模型驱动的PubMed中文搜索引擎

马上搜索

文档翻译

学术文献翻译模型,支持多种主流文档格式。

立即体验