Suppr超能文献

通过Ccr4-Not复合物和YTH结构域蛋白Mmi1进行靶向去腺苷酸化的重建。

Reconstitution of Targeted Deadenylation by the Ccr4-Not Complex and the YTH Domain Protein Mmi1.

作者信息

Stowell James A W, Webster Michael W, Kögel Alexander, Wolf Jana, Shelley Kathryn L, Passmore Lori A

机构信息

MRC Laboratory of Molecular Biology, Cambridge CB2 0QH, UK.

MRC Laboratory of Molecular Biology, Cambridge CB2 0QH, UK.

出版信息

Cell Rep. 2016 Nov 15;17(8):1978-1989. doi: 10.1016/j.celrep.2016.10.066.

Abstract

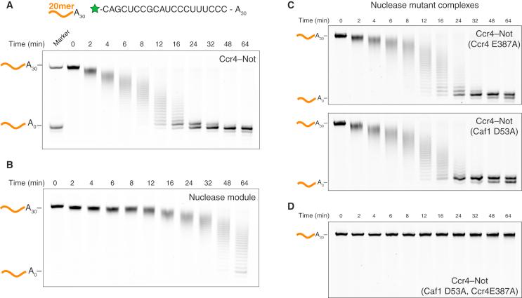
Ccr4-Not is a conserved protein complex that shortens the 3' poly(A) tails of eukaryotic mRNAs to regulate transcript stability and translation into proteins. RNA-binding proteins are thought to facilitate recruitment of Ccr4-Not to certain mRNAs, but lack of an in-vitro-reconstituted system has slowed progress in understanding the mechanistic details of this specificity. Here, we generate a fully recombinant Ccr4-Not complex that removes poly(A) tails from RNA substrates. The intact complex is more active than the exonucleases alone and has an intrinsic preference for certain RNAs. The RNA-binding protein Mmi1 is highly abundant in preparations of native Ccr4-Not. We demonstrate a high-affinity interaction between recombinant Ccr4-Not and Mmi1. Using in vitro assays, we show that Mmi1 accelerates deadenylation of target RNAs. Together, our results support a model whereby both RNA-binding proteins and the sequence context of mRNAs influence deadenylation rate to regulate gene expression.

摘要

Ccr4-Not是一种保守的蛋白质复合物,它会缩短真核生物mRNA的3' 聚腺苷酸尾巴,以调节转录本稳定性及翻译成蛋白质的过程。RNA结合蛋白被认为有助于将Ccr4-Not招募到某些mRNA上,但缺乏体外重组系统减缓了对这种特异性机制细节的理解进程。在此,我们生成了一种完全重组的Ccr4-Not复合物,它能从RNA底物上去除聚腺苷酸尾巴。完整的复合物比单独的外切核酸酶更具活性,并且对某些RNA具有内在偏好。RNA结合蛋白Mmi1在天然Ccr4-Not制剂中含量很高。我们证明了重组Ccr4-Not与Mmi1之间存在高亲和力相互作用。通过体外实验,我们表明Mmi1加速了靶RNA的去腺苷酸化。总之,我们的结果支持了一种模型,即RNA结合蛋白和mRNA的序列背景都会影响去腺苷酸化速率以调节基因表达。

https://cdn.ncbi.nlm.nih.gov/pmc/blobs/0650/5120349/0279beef66dc/fx1.jpg

文献AI研究员

20分钟写一篇综述,助力文献阅读效率提升50倍。

立即体验

用中文搜PubMed

大模型驱动的PubMed中文搜索引擎

马上搜索

文档翻译

学术文献翻译模型,支持多种主流文档格式。

立即体验