Suppr超能文献

缺血预处理减轻大鼠脂肪变性肝脏的缺血/再灌注损伤:血红素加氧酶-1介导的自噬的作用

Ischemic preconditioning attenuates ischemia/reperfusion injury in rat steatotic liver: role of heme oxygenase-1-mediated autophagy.

作者信息

Liu Anding, Guo Enshuang, Yang Jiankun, Li Renlong, Yang Yan, Liu Shenpei, Hu Jifa, Jiang Xiaojing, Dirsch Olaf, Dahmen Uta, Sun Jian, Ouyang Mingwen

机构信息

Experimental Medicine Center, Tongji Hospital, Tongji Medical College, Huazhong University of Science and Technology, Wuhan, China.

Experimental Transplantation Surgery, Department of General, Visceral and Vascular Surgery, Friedrich-Schiller-University Jena, Jena, Germany.

出版信息

Oncotarget. 2016 Nov 29;7(48):78372-78386. doi: 10.18632/oncotarget.13281.

Abstract

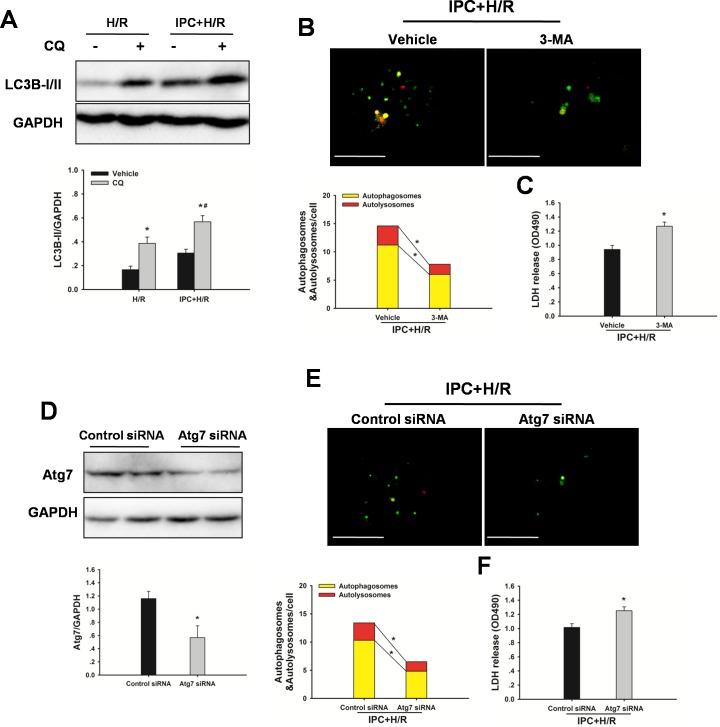
Steatotic livers are more susceptible to ischemia/reperfusion (I/R) injury, which is ameliorated by ischemic preconditioning (IPC). Autophagy possesses protective action on liver I/R injury and declines in steatotic livers. The aim of this study was to test the hypothesis that the increased susceptibility of steatotic livers to I/R injury was associated with defective hepatic autophagy, which could be restored by IPC via heme oxygenase-1 (HO-1) signaling. Obesity and hepatic steatosis was induced using a high fat diet. Obesity impaired hepatic autophagy activity and decreased hepatic HO-1 expression. Induction of HO-1 restored autophagy activity and inhibited calpain 2 activity. Additionally, suppression of calpain 2 activity also restored autophagy activity. Mitochondrial dysfunction and hepatocellular injury were significantly increased in steatotic livers compared to lean livers in response to I/R injury. This increase in sensitivity to I/R injury was associated with defective hepatic autophagy activity in steatotic livers. IPC increased autophagy and reduced mitochondrial dysfunction and hepatocellular damage in steatotic livers following I/R injury. Furthermore, IPC increased HO-1 expression. Inhibition of HO-1 decreased the IPC-induced autophagy, increased calpain 2 activity and diminished the protective effect of IPC against I/R injury. Inhibition of calpain 2 restored autophagic defect and attenuated mitochondrial dysfunction in steatotic livers after I/R. Collectively, IPC might ameliorate steatotic liver damage and restore mitochondrial function via HO-1-mediated autophagy.

摘要

脂肪变性的肝脏对缺血/再灌注(I/R)损伤更敏感,而缺血预处理(IPC)可改善这种损伤。自噬对肝脏I/R损伤具有保护作用,且在脂肪变性的肝脏中自噬作用减弱。本研究的目的是验证以下假设:脂肪变性的肝脏对I/R损伤易感性增加与肝脏自噬缺陷有关,而IPC可通过血红素加氧酶-1(HO-1)信号通路恢复自噬。采用高脂饮食诱导肥胖和肝脏脂肪变性。肥胖损害肝脏自噬活性并降低肝脏HO-1表达。诱导HO-1可恢复自噬活性并抑制钙蛋白酶2活性。此外,抑制钙蛋白酶2活性也可恢复自噬活性。与正常肝脏相比,脂肪变性的肝脏在I/R损伤后线粒体功能障碍和肝细胞损伤显著增加。这种对I/R损伤敏感性的增加与脂肪变性肝脏中肝脏自噬活性缺陷有关。IPC可增加脂肪变性肝脏在I/R损伤后的自噬,减少线粒体功能障碍和肝细胞损伤。此外,IPC可增加HO-1表达。抑制HO-1可降低IPC诱导的自噬,增加钙蛋白酶2活性,并减弱IPC对I/R损伤的保护作用。抑制钙蛋白酶2可恢复脂肪变性肝脏在I/R后的自噬缺陷并减轻线粒体功能障碍。总的来说,IPC可能通过HO-1介导的自噬改善脂肪变性肝脏损伤并恢复线粒体功能。

https://cdn.ncbi.nlm.nih.gov/pmc/blobs/6b37/5346646/b10172ce434a/oncotarget-07-78372-g001.jpg

文献AI研究员

20分钟写一篇综述,助力文献阅读效率提升50倍。

立即体验

用中文搜PubMed

大模型驱动的PubMed中文搜索引擎

马上搜索

文档翻译

学术文献翻译模型,支持多种主流文档格式。

立即体验