Okimoto Ross A, Breitenbuecher Frank, Olivas Victor R, Wu Wei, Gini Beatrice, Hofree Matan, Asthana Saurabh, Hrustanovic Gorjan, Flanagan Jennifer, Tulpule Asmin, Blakely Collin M, Haringsma Henry J, Simmons Andrew D, Gowen Kyle, Suh James, Miller Vincent A, Ali Siraj, Schuler Martin, Bivona Trever G
Department of Medicine, University of California, San Francisco, San Francisco, California, USA.
Helen Diller Family Comprehensive Cancer Center, University of California, San Francisco, San Francisco, California, USA.
Nat Genet. 2017 Jan;49(1):87-96. doi: 10.1038/ng.3728. Epub 2016 Nov 21.
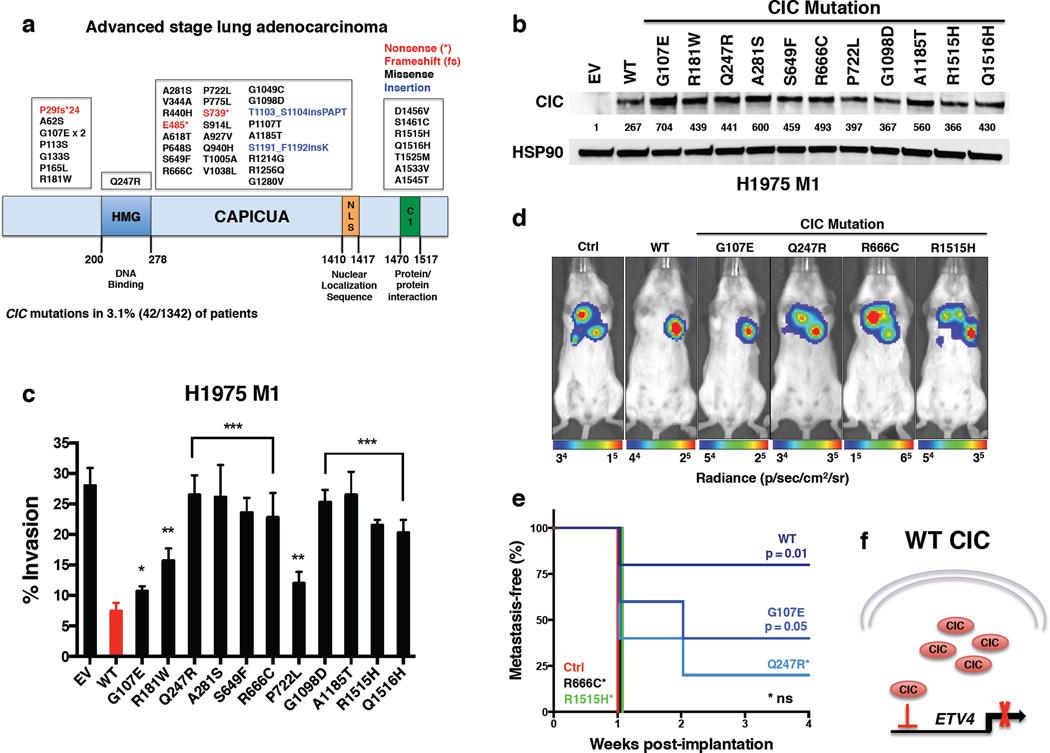
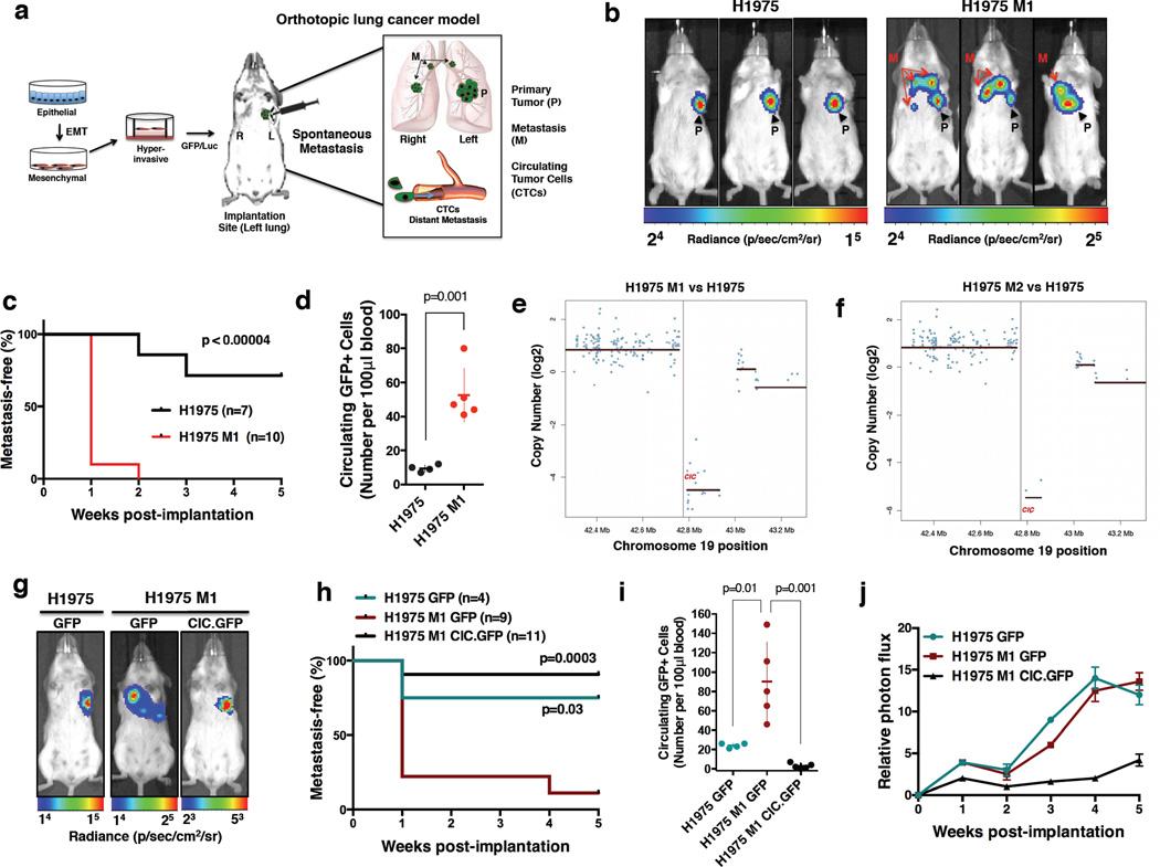
Metastasis is the leading cause of death in people with lung cancer, yet the molecular effectors underlying tumor dissemination remain poorly defined. Through the development of an in vivo spontaneous lung cancer metastasis model, we show that the developmentally regulated transcriptional repressor Capicua (CIC) suppresses invasion and metastasis. Inactivation of CIC relieves repression of its effector ETV4, driving ETV4-mediated upregulation of MMP24, which is necessary and sufficient for metastasis. Loss of CIC, or an increase in levels of its effectors ETV4 and MMP24, is a biomarker of tumor progression and worse outcomes in people with lung and/or gastric cancer. Our findings reveal CIC as a conserved metastasis suppressor, highlighting new anti-metastatic strategies that could potentially improve patient outcomes.
转移是肺癌患者死亡的主要原因,然而肿瘤扩散背后的分子效应器仍未明确界定。通过建立一种体内自发性肺癌转移模型,我们发现发育调控的转录抑制因子Capicua(CIC)可抑制侵袭和转移。CIC的失活解除了对其效应器ETV4的抑制,驱动ETV4介导的MMP24上调,而MMP24对于转移是必需且充分的。CIC的缺失或其效应器ETV4和MMP24水平的增加,是肺癌和/或胃癌患者肿瘤进展及预后较差的生物标志物。我们的研究结果揭示CIC是一种保守的转移抑制因子,凸显了可能改善患者预后的新的抗转移策略。