Department of Life Science, Shimane University Faculty of Medicine, 89-1 Enya, Izumo, Shimane 693-8501, Japan.
Department of Pathology, Shimane University Faculty of Medicine, Izumo, Shimane 693-8501, Japan.
Nat Commun. 2016 Nov 24;7:13589. doi: 10.1038/ncomms13589.
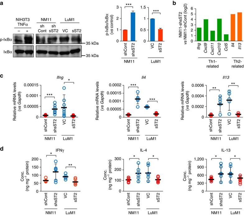
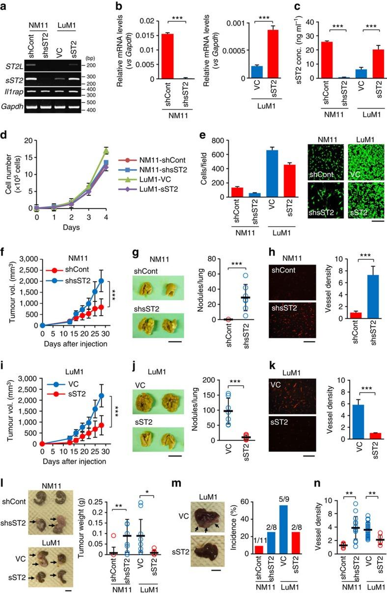
Interleukin-33 (IL-33) was recently shown to be involved in the inflammatory tumour microenvironment and the progression of colorectal cancer (CRC). We report here that the expression level of sST2, a soluble form of the IL-33 receptor (ST2L), is inversely associated with the malignant growth of CRC. sST2 is downregulated in high-metastatic cells compared with low-metastatic human and mouse CRC cells. Knockdown of sST2 in low-metastatic cells enhances tumour growth, metastasis and tumour angiogenesis, whereas its overexpression in high-metastatic cells suppresses these processes. Circulating and intratumourally administered sST2-Fc fusion protein reduce tumour growth, metastatic spread and tumour angiogenesis in mice bearing high-metastatic CRC. Mechanistically, sST2 suppresses IL-33-induced angiogenesis, Th1- and Th2-responses, macrophage infiltration and macrophage M2a polarization. In conclusion, we show that sST2 negatively regulates tumour growth and the metastatic spread of CRC through modification of the tumour microenvironment. Thus, the IL-33/ST2L axis may be a potential therapeutic target in CRC.
白细胞介素-33(IL-33)最近被证明参与炎症性肿瘤微环境和结直肠癌(CRC)的进展。我们在这里报告 sST2(IL-33 受体(ST2L)的可溶性形式)的表达水平与 CRC 的恶性生长呈负相关。与低转移性的人类和小鼠 CRC 细胞相比,高转移性细胞中 sST2 的表达下调。在低转移性细胞中敲低 sST2 会增强肿瘤生长、转移和肿瘤血管生成,而在高转移性细胞中过表达 sST2 则会抑制这些过程。在携带高转移性 CRC 的小鼠中,循环和肿瘤内给予 sST2-Fc 融合蛋白可减少肿瘤生长、转移扩散和肿瘤血管生成。从机制上讲,sST2 通过修饰肿瘤微环境来抑制 IL-33 诱导的血管生成、Th1 和 Th2 反应、巨噬细胞浸润和巨噬细胞 M2a 极化。总之,我们表明 sST2 通过改变肿瘤微环境负向调节 CRC 的肿瘤生长和转移扩散。因此,IL-33/ST2L 轴可能是 CRC 的一个潜在治疗靶点。