Shosha Esraa, Xu Zhimin, Yokota Harumasa, Saul Alan, Rojas Modesto, Caldwell R William, Caldwell Ruth B, Narayanan S Priya
Vascular Biology Center, Medical College of Georgia, Augusta University, Augusta, GA, USA.
Vision Discovery Institute, Augusta University, Augusta, GA, USA.
Cell Death Dis. 2016 Nov 24;7(11):e2483. doi: 10.1038/cddis.2016.295.
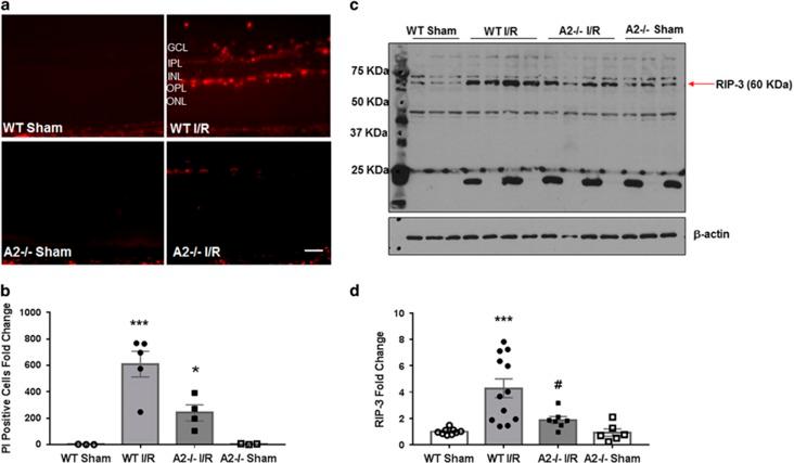
Retinal ischemia is a major cause of visual impairment and blindness and is involved in various disorders including diabetic retinopathy, glaucoma, optic neuropathies and retinopathy of prematurity. Neurovascular degeneration is a common feature of these pathologies. Our lab has previously reported that the ureahydrolase arginase 2 (A2) is involved in ischemic retinopathies. Here, we are introducing A2 as a therapeutic target to prevent neurovascular injury after retinal ischemia/reperfusion (I/R) insult. Studies were performed with mice lacking both copies of A2 (A2) and wild-type (WT) controls (C57BL6J). I/R insult was conducted on the right eye and the left eye was used as control. Retinas were collected for analysis at different times (3 h-4 week after injury). Neuronal and microvascular degeneration were evaluated using NeuN staining and vascular digests, respectively. Glial activation was evaluated by glial fibrillary acidic protein expression. Necrotic cell death was studied by propidium iodide labeling and western blot for RIP-3. Arginase expression was determined by western blot and quantitative RT-PCR. Retinal function was determined by electroretinography (ERG). A2 mRNA and protein levels were increased in WT I/R. A2 deletion significantly reduced ganglion cell loss and microvascular degeneration and preserved retinal morphology after I/R. Glial activation, reactive oxygen species formation and cell death by necroptosis were significantly reduced by A2 deletion. ERG showed improved positive scotopic threshold response with A2 deletion. This study shows for the first time that neurovascular injury after retinal I/R is mediated through increased expression of A2. Deletion of A2 was found to be beneficial in reducing neurovascular degeneration after I/R.
视网膜缺血是视力损害和失明的主要原因,涉及多种疾病,包括糖尿病视网膜病变、青光眼、视神经病变和早产儿视网膜病变。神经血管退变是这些病理状况的共同特征。我们实验室先前报道尿素水解酶精氨酸酶2(A2)参与缺血性视网膜病变。在此,我们将A2作为一个治疗靶点,以预防视网膜缺血/再灌注(I/R)损伤后的神经血管损伤。对缺乏A2两个拷贝的小鼠(A2-/-)和野生型(WT)对照(C57BL6J)进行了研究。对右眼进行I/R损伤,左眼作为对照。在不同时间点(损伤后3小时至4周)收集视网膜进行分析。分别使用NeuN染色和血管消化法评估神经元和微血管退变。通过胶质纤维酸性蛋白表达评估胶质细胞活化。通过碘化丙啶标记和RIP-3的蛋白质印迹研究坏死性细胞死亡。通过蛋白质印迹和定量RT-PCR测定精氨酸酶表达。通过视网膜电图(ERG)测定视网膜功能。WT I/R组中A2 mRNA和蛋白水平升高。A2缺失显著减少I/R后神经节细胞丢失和微血管退变,并保留视网膜形态。A2缺失显著减少胶质细胞活化、活性氧形成和坏死性凋亡导致的细胞死亡。ERG显示A2缺失后暗视阈值反应改善。本研究首次表明视网膜I/R后的神经血管损伤是通过A2表达增加介导的。发现A2缺失有利于减少I/R后的神经血管退变。