Ruihua Huang, Mengyi Zhang, Chong Zhao, Meng Qiu, Xin Ma, Qiulin Tang, Feng Bi, Ming Liu
Department of Medical Oncology/Laboratory of Signal Transduction and Molecular Targeted Therapy, West China Hospital, Sichuan University, Chengdu, Sichuan Province, China.
Department of Radiotherapy, The Tumor Hospital of Chengdu/The Seventh Peoples's Hospital of Chengdu, Chengdu, Sichuan Province, China.
Oncotarget. 2016 Dec 27;7(52):87136-87146. doi: 10.18632/oncotarget.13548.
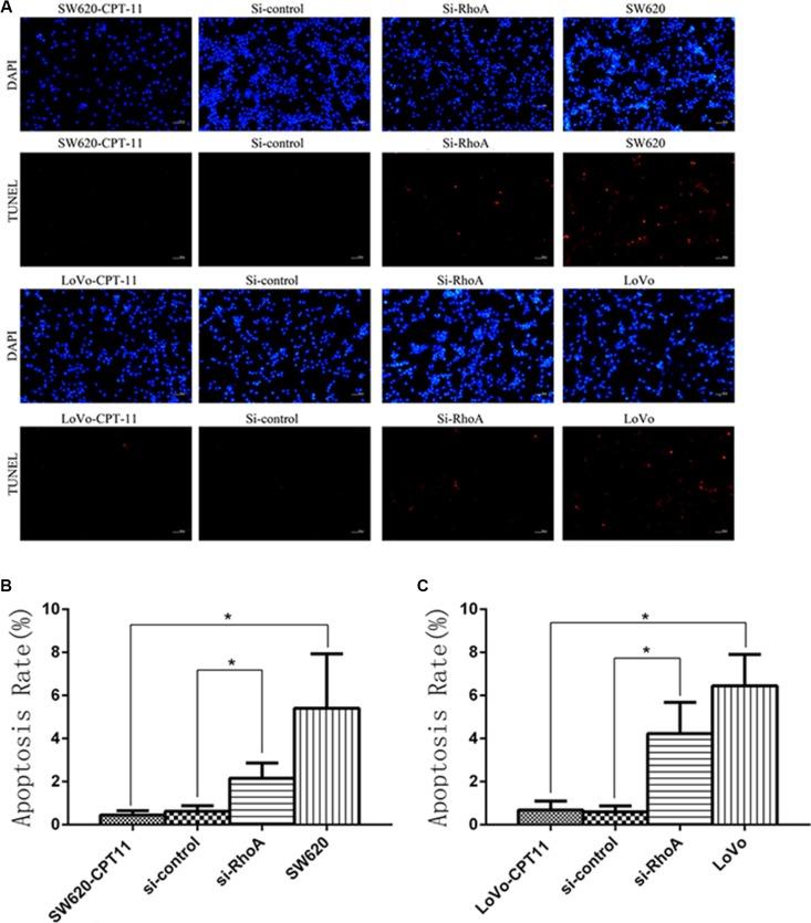
Colorectal cancer (CRC) is a major cause of mortality and morbidity worldwide. While surgery remains the mainstay of treatment in early stage CRC, chemotherapy is usually given to prolong the overall survival and improve the quality of life for metastatic colorectal cancer (mCRC). But drug resistance is one of the major hurdles of mCRC treatment, and the underlying mechanisms are still largely unknown. In this study, we show that, compared with parental cells, RhoA is up-regulated in irinotecan (CPT-11)-resistant CRC cells. Furthermore, inhibition of RhoA in drug resistant cells, at least partially, rescues the resistance against irinotecan and increases the sensitivity to other chemotherapeutic drug by inhibiting expression of MDR1, MRP1and GSTP1, promotes apoptosis by suppressing the expression of BCL-XL and Bcl-2 and increasing Bax expression, and significantly decreases side population cells. Our results suggest that, in addition to survival, proliferation, migration, adhesion, cell cycle and gene transcription, RhoA is also involved in chemoresistance by regulating the expression of membrane transporter and apoptosis protein in colorectal cancer. They raise an interesting possibility that the expression of RhoA may indicate a poor prognosis due to the high probability to therapy resistance and, on the other hand, inhibition of RhoA activity and function may overcome chemoresistance and improve the effectiveness of clinical treatment of CRC.
结直肠癌(CRC)是全球范围内导致死亡和发病的主要原因。虽然手术仍然是早期CRC治疗的主要手段,但化疗通常用于延长转移性结直肠癌(mCRC)患者的总生存期并提高其生活质量。然而,耐药性是mCRC治疗的主要障碍之一,其潜在机制仍 largely unknown。在本研究中,我们发现,与亲本细胞相比,RhoA在伊立替康(CPT-11)耐药的CRC细胞中上调。此外,在耐药细胞中抑制RhoA至少部分地挽救了对伊立替康的耐药性,并通过抑制MDR1、MRP1和GSTP1的表达增加对其他化疗药物的敏感性,通过抑制BCL-XL和Bcl-2的表达并增加Bax表达促进细胞凋亡,并显著减少侧群细胞。我们的结果表明,除了生存、增殖、迁移、黏附、细胞周期和基因转录外,RhoA还通过调节结直肠癌中膜转运蛋白和凋亡蛋白的表达参与化疗耐药。这些结果提出了一种有趣的可能性,即RhoA的表达可能由于对治疗耐药的高可能性而预示预后不良,另一方面,抑制RhoA的活性和功能可能克服化疗耐药并提高CRC临床治疗的有效性。