Suppr超能文献

一种来自香菇的多糖可抑制人结肠癌细胞增殖,并抑制无胸腺裸鼠的肿瘤生长。

A polysaccharide from Lentinus edodes inhibits human colon cancer cell proliferation and suppresses tumor growth in athymic nude mice.

作者信息

Wang Jinglin, Li Weiyong, Huang Xiao, Liu Ying, Li Qiang, Zheng Ziming, Wang Kaiping

机构信息

Union Hospital of Huazhong University of Science and Technology, Department of Pharmacy, 430030, Wuhan, China.

Renmin Hospital of Wuhan University, Department of Pharmacy, 430060, Wuhan, China.

出版信息

Oncotarget. 2017 Jan 3;8(1):610-623. doi: 10.18632/oncotarget.13481.

Abstract

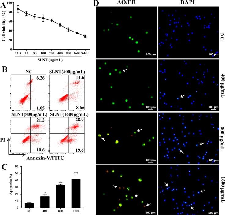
The antitumor effect of Lentinan is thought rely on the activation of immune responses; however, little is known about whether Lentinan also directly attacks cancer cells. We therefore investigated the direct antitumor activity of SLNT (a water-extracted polysaccharide from Lentinus edodes) and its probable mechanism. We showed that SLNT significantly inhibited proliferation of HT-29 colon cancer cells and suppressed tumor growth in nude mice. Annxein V-FITC/PI, DAPI, AO/EB and H&E staining assays all showed that SLNT induced cell apoptosis both in vitro and in vivo. SLNT induced apoptosis by activating Caspase-3 via both intrinsic and extrinsic pathways, which presented as the activation of Caspases-9 and -8, upregulation of cytochrome c and the Bax/Bcl-2 ratio, downregulation of NF-κB, and overproduction of ROS and TNF-α in vitro and in vivo. Pretreatment with the caspase-3 inhibitor Ac-DEVD-CHO or antioxidant NAC blocked SLNT-induced apoptosis. These findings suggest that SLNT exerts direct antitumor effects by inducing cell apoptosis via ROS-mediated intrinsic and TNF-α-mediated extrinsic pathways. SLNT may thus represent a useful candidate for colon cancer prevention and treatment.

摘要

香菇多糖的抗肿瘤作用被认为依赖于免疫反应的激活;然而,关于香菇多糖是否也直接攻击癌细胞却知之甚少。因此,我们研究了香菇多糖(一种从香菇中提取的水溶性多糖)的直接抗肿瘤活性及其可能的机制。我们发现香菇多糖显著抑制HT-29结肠癌细胞的增殖,并抑制裸鼠体内肿瘤的生长。膜联蛋白V-FITC/PI、DAPI、AO/EB和苏木精-伊红染色试验均表明,香菇多糖在体外和体内均可诱导细胞凋亡。香菇多糖通过激活半胱天冬酶-3,经内源性和外源性途径诱导凋亡,表现为半胱天冬酶-9和-8的激活、细胞色素c和Bax/Bcl-2比值的上调、NF-κB的下调以及体外和体内活性氧和肿瘤坏死因子-α的过量产生。用半胱天冬酶-3抑制剂Ac-DEVD-CHO或抗氧化剂NAC预处理可阻断香菇多糖诱导的凋亡。这些发现表明,香菇多糖通过活性氧介导的内源性途径和肿瘤坏死因子-α介导的外源性途径诱导细胞凋亡,从而发挥直接抗肿瘤作用。因此,香菇多糖可能是预防和治疗结肠癌的有用候选药物。

https://cdn.ncbi.nlm.nih.gov/pmc/blobs/4f13/5352182/df87c5270abc/oncotarget-08-610-g001.jpg

文献AI研究员

20分钟写一篇综述,助力文献阅读效率提升50倍。

立即体验

用中文搜PubMed

大模型驱动的PubMed中文搜索引擎

马上搜索

文档翻译

学术文献翻译模型,支持多种主流文档格式。

立即体验