Suppr超能文献

MEK 抑制剂阻断共济失调毛细血管扩张突变基因肺癌肿瘤的生长。

MEK inhibitors block growth of lung tumours with mutations in ataxia-telangiectasia mutated.

机构信息

Research Center for Molecular Medicine of the Austrian Academy of Sciences (CeMM), 1090 Vienna, Austria.

Central European Institute of Technology, Masaryk University, 62500 Brno, Czech Republic.

出版信息

Nat Commun. 2016 Dec 6;7:13701. doi: 10.1038/ncomms13701.

Abstract

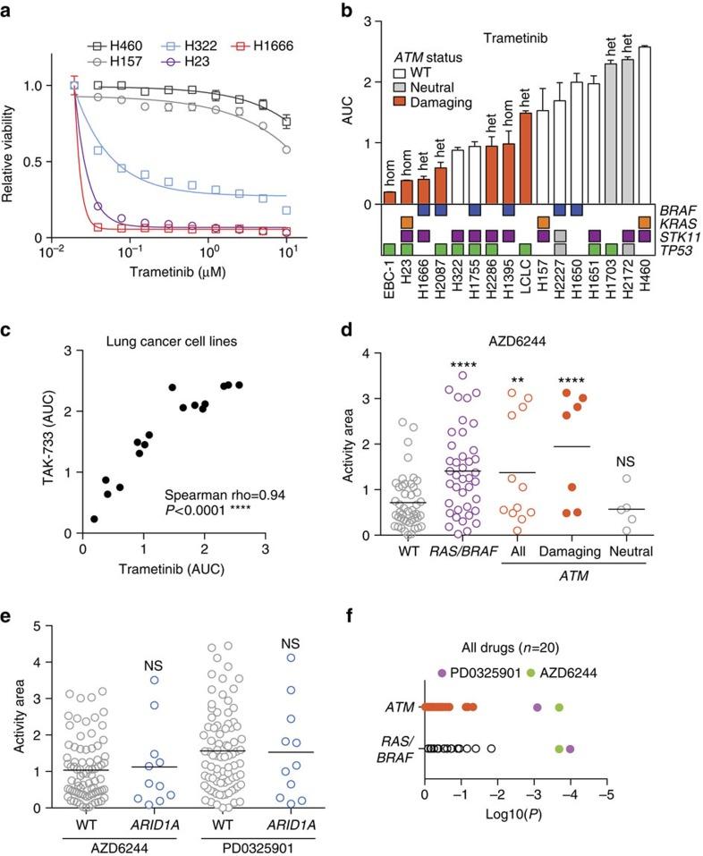
Lung cancer is the leading cause of cancer deaths, and effective treatments are urgently needed. Loss-of-function mutations in the DNA damage response kinase ATM are common in lung adenocarcinoma but directly targeting these with drugs remains challenging. Here we report that ATM loss-of-function is synthetic lethal with drugs inhibiting the central growth factor kinases MEK1/2, including the FDA-approved drug trametinib. Lung cancer cells resistant to MEK inhibition become highly sensitive upon loss of ATM both in vitro and in vivo. Mechanistically, ATM mediates crosstalk between the prosurvival MEK/ERK and AKT/mTOR pathways. ATM loss also enhances the sensitivity of KRAS- or BRAF-mutant lung cancer cells to MEK inhibition. Thus, ATM mutational status in lung cancer is a mechanistic biomarker for MEK inhibitor response, which may improve patient stratification and extend the applicability of these drugs beyond RAS and BRAF mutant tumours.

摘要

肺癌是癌症死亡的主要原因,因此急需有效的治疗方法。在肺腺癌中,常见 DNA 损伤反应激酶 ATM 的功能丧失突变,但直接用药物靶向这些突变仍然具有挑战性。在这里,我们报告称,ATM 功能丧失与抑制中央生长因子激酶 MEK1/2 的药物(包括已获 FDA 批准的药物曲美替尼)具有合成致死性。在体外和体内,对 MEK 抑制有抗性的肺癌细胞在失去 ATM 后会变得高度敏感。从机制上讲,ATM 介导了生存促进的 MEK/ERK 和 AKT/mTOR 通路之间的串扰。ATM 的缺失也增强了 KRAS 或 BRAF 突变型肺癌细胞对 MEK 抑制的敏感性。因此,肺癌中的 ATM 突变状态是 MEK 抑制剂反应的机制生物标志物,这可能会改善患者分层,并使这些药物在 RAS 和 BRAF 突变肿瘤之外的应用更加广泛。

https://cdn.ncbi.nlm.nih.gov/pmc/blobs/7cef/5150652/b60d38ab1a28/ncomms13701-f1.jpg

文献检索

告别复杂PubMed语法,用中文像聊天一样搜索,搜遍4000万医学文献。AI智能推荐,让科研检索更轻松。

立即免费搜索

文件翻译

保留排版,准确专业,支持PDF/Word/PPT等文件格式,支持 12+语言互译。

免费翻译文档

深度研究

AI帮你快速写综述,25分钟生成高质量综述,智能提取关键信息,辅助科研写作。

立即免费体验