Wang Ning, Wang Yaxian, Xie Youlong, Wang Huayan
Department of Animal Biotechnology, College of Veterinary Medicine, Northwest A&F University , Yangling, Shaanxi 712100, China.
Cell Death Discov. 2016 Dec 5;2:16090. doi: 10.1038/cddiscovery.2016.90. eCollection 2016.
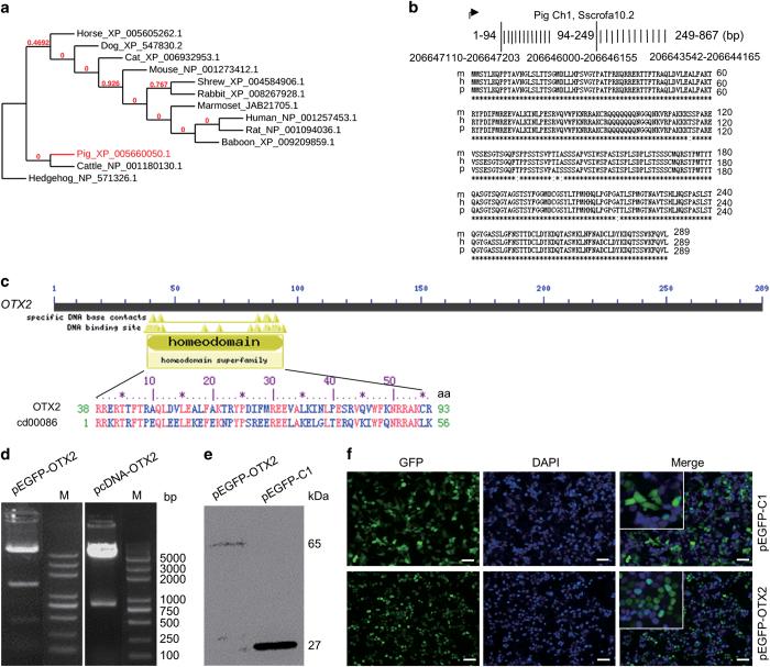
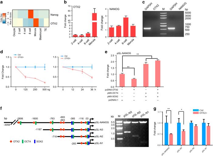
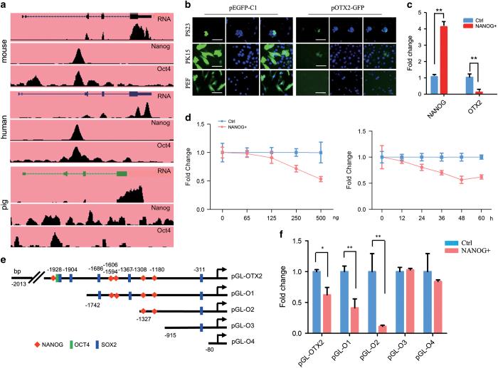
The transcription factor Otx2 acts as a negative switch in the regulation of transition from naive to primed pluripotency in mouse pluripotent stem cells. However, the molecular features and function of porcine OTX2 have not been well elucidated in porcine-induced pluripotent stem cells (piPSCs). By studying high-throughput transcriptome sequencing and interfering endogenous expression, we demonstrate that OTX2 is able to downgrade the self-renewal of piPSCs. is highly expressed in porcine brain, reproductive tissues, and preimplantation embryos, but is undetectable in fibroblasts and most somatic tissues. However, the known piPSC lines reported previously produced different levels of OTX2 depending on the induction procedures and culture conditions. Overexpression of porcine OTX2 can reduce the percentage of alkaline phosphatase-positive colonies and downregulate and expression. In contrast, knockdown of can significantly increase endogenous expressions of , , and , and stabilize the pluripotent state of piPSCs. On the other hand, NANOG can directly bind to the promoter as shown in ChIP-seq data and repress promoter activity in a dose-dependent manner. These observations indicate that OTX2 and NANOG can form a negative feedback circuitry to regulate the pluripotency of porcine iPS cells.
转录因子Otx2在小鼠多能干细胞从幼稚多能性向始发态多能性转变的调控中起负向开关作用。然而,猪诱导多能干细胞(piPSCs)中猪OTX2的分子特征和功能尚未得到充分阐明。通过研究高通量转录组测序和干扰内源性表达,我们证明OTX2能够降低piPSCs的自我更新能力。OTX2在猪脑、生殖组织和植入前胚胎中高表达,但在成纤维细胞和大多数体细胞组织中检测不到。然而,先前报道的已知piPSC系根据诱导程序和培养条件产生不同水平的OTX2。猪OTX2的过表达可降低碱性磷酸酶阳性集落的百分比,并下调和的表达。相反,敲低可显著增加、和的内源性表达,并稳定piPSCs的多能状态。另一方面,如ChIP-seq数据所示,NANOG可直接结合启动子,并以剂量依赖的方式抑制启动子活性。这些观察结果表明,OTX2和NANOG可形成负反馈回路来调节猪iPS细胞的多能性。