Suppr超能文献

Acfs:从 RNA-Seq 数据中准确识别和定量 circRNA。

Acfs: accurate circRNA identification and quantification from RNA-Seq data.

机构信息

Department of Numerical Mathematics, The Zuse Institute Berlin, Berlin, 14195, Germany.

Institut für Mathematik, Freie Universität Berlin, Berlin, 14195, Germany.

出版信息

Sci Rep. 2016 Dec 8;6:38820. doi: 10.1038/srep38820.

Abstract

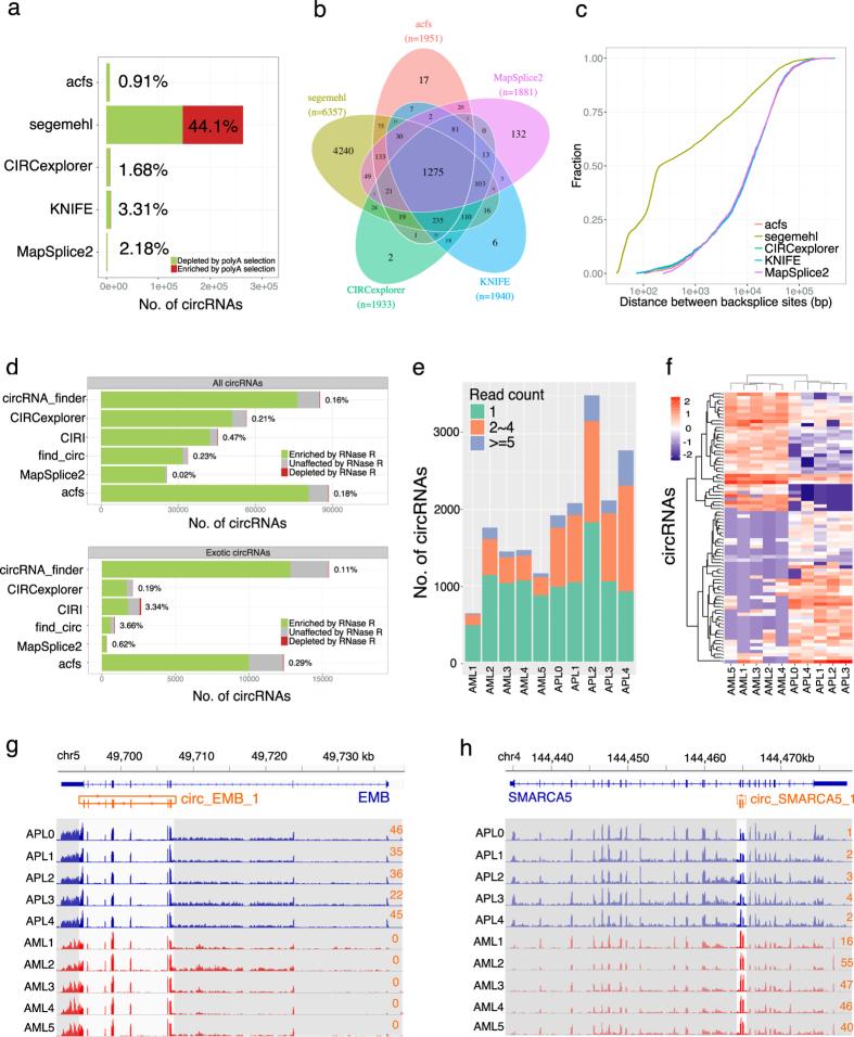
Circular RNAs (circRNAs) are a group of single-stranded RNAs in closed circular form. They are splicing-generated, widely expressed in various tissues and have functional implications in development and diseases. To facilitate genome-wide characterization of circRNAs using RNA-Seq data, we present a freely available software package named acfs. Acfs allows de novo, accurate and fast identification and abundance quantification of circRNAs from single- and paired-ended RNA-Seq data. On simulated datasets, acfs achieved the highest F1 accuracy and lowest false discovery rate among current state-of-the-art tools. On real-world datasets, acfs efficiently identified more bona fide circRNAs. Furthermore, we demonstrated the power of circRNA analysis on two leukemia datasets. We identified a set of circRNAs that are differentially expressed between AML and APL samples, which might shed light on the potential molecular classification of complex diseases using circRNA profiles. Moreover, chromosomal translocation, as manifested in numerous diseases, could produce not only fusion transcripts but also fusion circRNAs of clinical relevance. Featured with high accuracy, low FDR and the ability to identify fusion circRNAs, we believe that acfs is well suited for a wide spectrum of applications in characterizing the landscape of circRNAs from non-model organisms to cancer biology.

摘要

环状 RNA(circRNAs)是一类具有封闭环状结构的单链 RNA。它们是通过剪接产生的,广泛存在于各种组织中,并在发育和疾病中具有功能意义。为了使用 RNA-Seq 数据方便地进行环状 RNA 的全基因组特征描述,我们提出了一个免费的软件包,名为 acfs。acfs 允许从单端和双端 RNA-Seq 数据中进行环状 RNA 的从头鉴定、准确且快速的定量。在模拟数据集上,acfs 在当前最先进的工具中具有最高的 F1 准确性和最低的假阳性率。在真实数据集上,acfs 有效地鉴定出了更多的真实环状 RNA。此外,我们在两个白血病数据集上展示了环状 RNA 分析的强大功能。我们鉴定出了一组在 AML 和 APL 样本之间差异表达的 circRNAs,这可能为使用环状 RNA 图谱对复杂疾病的潜在分子分类提供了线索。此外,染色体易位,如在许多疾病中表现的那样,不仅可以产生融合转录本,还可以产生具有临床相关性的融合环状 RNA。acfs 具有高精度、低 FDR 和识别融合环状 RNA 的能力,我们相信它非常适合从非模式生物到癌症生物学的各种环状 RNA 特征描述应用。

https://cdn.ncbi.nlm.nih.gov/pmc/blobs/6e8a/5144000/a6628dc7b77e/srep38820-f1.jpg

文献AI研究员

20分钟写一篇综述,助力文献阅读效率提升50倍。

立即体验

用中文搜PubMed

大模型驱动的PubMed中文搜索引擎

马上搜索

文档翻译

学术文献翻译模型,支持多种主流文档格式。

立即体验