Suppr超能文献

Δ40p53α抑制肝癌细胞的肿瘤细胞增殖并诱导细胞衰老。

Δ40p53α suppresses tumor cell proliferation and induces cellular senescence in hepatocellular carcinoma cells.

作者信息

Ota Akinobu, Nakao Haruhisa, Sawada Yumi, Karnan Sivasundaram, Wahiduzzaman Md, Inoue Tadahisa, Kobayashi Yuji, Yamamoto Takaya, Ishii Norimitsu, Ohashi Tomohiko, Nakade Yukiomi, Sato Ken, Itoh Kiyoaki, Konishi Hiroyuki, Hosokawa Yoshitaka, Yoneda Masashi

机构信息

Department of Biochemistry, Aichi Medical University School of Medicine, Nagakute, Aichi, Japan.

Division of Hepatology and Pancreatology, Department of Internal Medicine, Aichi Medical University School of Medicine, Nagakute, Aichi, Japan

出版信息

J Cell Sci. 2017 Feb 1;130(3):614-625. doi: 10.1242/jcs.190736. Epub 2016 Dec 15.

Abstract

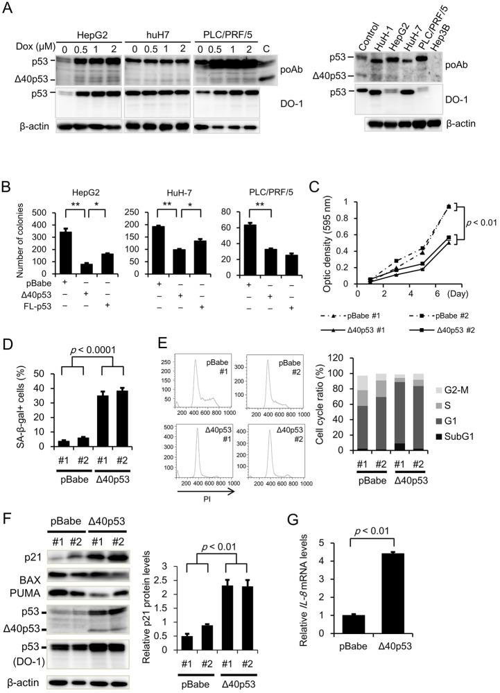
Splice variants of certain genes impact on genetic biodiversity in mammals. The tumor suppressor TP53 gene (encoding p53) plays an important role in the regulation of tumorigenesis in hepatocellular carcinoma (HCC). Δ40p53α is a naturally occurring p53 isoform that lacks the N-terminal transactivation domain, yet little is known about the role of Δ40p53α in the development of HCC. Here, we first report on the role of Δ40p53α in HCC cell lines. In the TP53 cell clones, clonogenic activity and cell survival dramatically decreased, whereas the percentage of senescence-associated β-galactosidase (SA-β-gal)-positive cells and p21 (also known as WAF1, CIP1 and CDKN1A) expression significantly increased. These observations were clearly attenuated in the TP53 cell clones after Δ40p53α knockdown. In addition, exogenous Δ40p53 expression significantly suppressed cell growth in HCC cells with wild-type TP53, and in those that were mutant or null for TP53 Notably, Δ40p53α-induced tumor suppressor activity was markedly attenuated in cells expressing the hot-spot mutant Δ40p53α-R175H, which lacks the transcription factor activity of p53. Moreover, Δ40p53α expression was associated with increased full-length p53 protein expression. These findings enhance the understanding of the molecular pathogenesis of HCC and show that Δ40p53α acts as an important tumor suppressor in HCC cells.

摘要

某些基因的剪接变体影响哺乳动物的遗传多样性。肿瘤抑制基因TP53(编码p53)在肝细胞癌(HCC)的肿瘤发生调控中起重要作用。Δ40p53α是一种天然存在的p53异构体,缺乏N端反式激活结构域,但关于Δ40p53α在HCC发生中的作用知之甚少。在此,我们首次报道了Δ40p53α在HCC细胞系中的作用。在TP53细胞克隆中,克隆形成活性和细胞存活率显著降低,而衰老相关β-半乳糖苷酶(SA-β-gal)阳性细胞的百分比和p21(也称为WAF1、CIP1和CDKN1A)的表达显著增加。在敲低Δ40p53α后,这些观察结果在TP53细胞克隆中明显减弱。此外,外源性Δ40p53表达显著抑制野生型TP53的HCC细胞以及TP53突变或缺失的HCC细胞的生长。值得注意的是,在表达缺乏p53转录因子活性的热点突变体Δ40p53α-R175H的细胞中,Δ40p53α诱导的肿瘤抑制活性明显减弱。此外,Δ40p53α的表达与全长p53蛋白表达的增加有关。这些发现加深了对HCC分子发病机制的理解,并表明Δ40p53α在HCC细胞中起重要的肿瘤抑制作用。

https://cdn.ncbi.nlm.nih.gov/pmc/blobs/324a/5312733/1f271f68537b/joces-130-190736-g1.jpg

文献AI研究员

20分钟写一篇综述,助力文献阅读效率提升50倍。

立即体验

用中文搜PubMed

大模型驱动的PubMed中文搜索引擎

马上搜索

文档翻译

学术文献翻译模型,支持多种主流文档格式。

立即体验