Danilenko Marina, Dalgliesh Caroline, Pagliarini Vittoria, Naro Chiara, Ehrmann Ingrid, Feracci Mikael, Kheirollahi-Chadegani Mahsa, Tyson-Capper Alison, Clowry Gavin J, Fort Philippe, Dominguez Cyril, Sette Claudio, Elliott David J
Institute of Genetic Medicine, Newcastle University, Central Parkway, Newcastle NE1 3BZ, UK.
Department of Biomedicine and Prevention, University of Rome Tor Vergata, 00133 Rome, Italy.
Nucleic Acids Res. 2017 Apr 20;45(7):4120-4130. doi: 10.1093/nar/gkw1277.
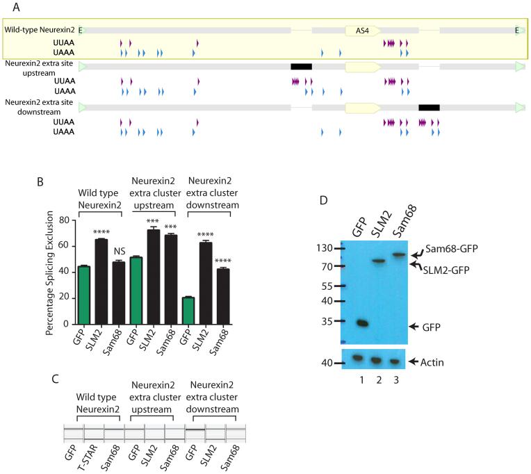
SLM2 and Sam68 are splicing regulator paralogs that usually overlap in function, yet only SLM2 and not Sam68 controls the Neurexin2 AS4 exon important for brain function. Herein we find that SLM2 and Sam68 similarly bind to Neurexin2 pre-mRNA, both within the mouse cortex and in vitro. Protein domain-swap experiments identify a region including the STAR domain that differentiates SLM2 and Sam68 activity in splicing target selection, and confirm that this is not established via the variant amino acids involved in RNA contact. However, far fewer SLM2 and Sam68 RNA binding sites flank the Neurexin2 AS4 exon, compared with those flanking the Neurexin1 and Neurexin3 AS4 exons under joint control by both Sam68 and SLM2. Doubling binding site numbers switched paralog sensitivity, by placing the Neurexin2 AS4 exon under joint splicing control by both Sam68 and SLM2. Our data support a model where the density of shared RNA binding sites around a target exon, rather than different paralog-specific protein-RNA binding sites, controls functional target specificity between SLM2 and Sam68 on the Neurexin2 AS4 exon. Similar models might explain differential control by other splicing regulators within families of paralogs with indistinguishable RNA binding sites.
SLM2和Sam68是剪接调节旁系同源物,其功能通常重叠,但只有SLM2而非Sam68控制对脑功能重要的Neurexin2 AS4外显子。在此我们发现,SLM2和Sam68在小鼠皮质内和体外均类似地与Neurexin2前体mRNA结合。蛋白质结构域交换实验确定了一个包括STAR结构域的区域,该区域在剪接靶标选择中区分了SLM2和Sam68的活性,并证实这不是通过与RNA接触的变异氨基酸建立的。然而,与在Sam68和SLM2共同控制下的Neurexin1和Neurexin3 AS4外显子侧翼的那些相比,Neurexin2 AS4外显子侧翼的SLM2和Sam68 RNA结合位点要少得多。通过使Neurexin2 AS4外显子处于Sam68和SLM2的共同剪接控制之下,将结合位点数加倍可切换旁系同源物的敏感性。我们的数据支持一种模型,即靶标外显子周围共享RNA结合位点的密度而非不同的旁系同源物特异性蛋白质-RNA结合位点,控制了SLM2和Sam68在Neurexin2 AS4外显子上的功能靶标特异性。类似的模型可能解释具有难以区分的RNA结合位点的旁系同源物家族中其他剪接调节因子的差异控制。