Department of Genetics and Department of Computer Science, Stanford University, Stanford, California 94305, USA.
Department of Developmental Biology, Institute for Stem Cell Biology and Regenerative Medicine, Ludwig Center for Cancer Stem Cell Biology and Medicine, Stanford University School of Medicine, Stanford, California 94305, USA.
Sci Data. 2016 Dec 20;3:160109. doi: 10.1038/sdata.2016.109.
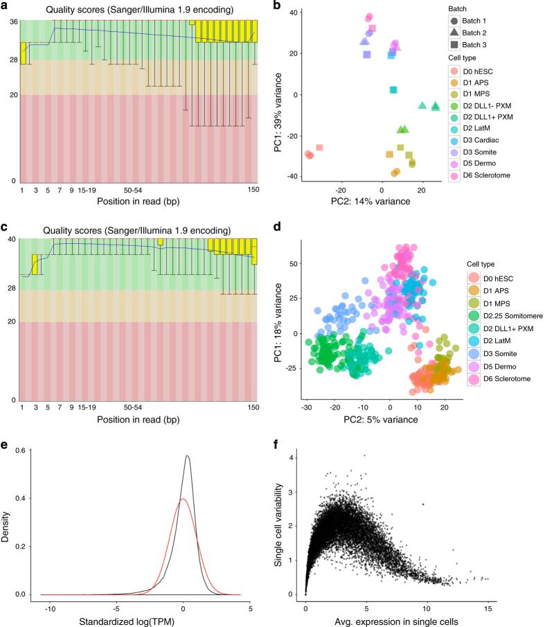
Mesoderm is the developmental precursor to myriad human tissues including bone, heart, and skeletal muscle. Unravelling the molecular events through which these lineages become diversified from one another is integral to developmental biology and understanding changes in cellular fate. To this end, we developed an in vitro system to differentiate human pluripotent stem cells through primitive streak intermediates into paraxial mesoderm and its derivatives (somites, sclerotome, dermomyotome) and separately, into lateral mesoderm and its derivatives (cardiac mesoderm). Whole-population and single-cell analyses of these purified populations of human mesoderm lineages through RNA-seq, ATAC-seq, and high-throughput surface marker screens illustrated how transcriptional changes co-occur with changes in open chromatin and surface marker landscapes throughout human mesoderm development. This molecular atlas will facilitate study of human mesoderm development (which cannot be interrogated in vivo due to restrictions on human embryo studies) and provides a broad resource for the study of gene regulation in development at the single-cell level, knowledge that might one day be exploited for regenerative medicine.
中胚层是包括骨骼、心脏和骨骼肌在内的多种人体组织的发育前体。阐明这些谱系彼此多样化的分子事件对于发育生物学和理解细胞命运的变化至关重要。为此,我们开发了一种体外系统,通过原始条纹中间体将人类多能干细胞分化为轴旁中胚层及其衍生物(体节、软骨中胚层、皮肌中胚层),并分别分化为侧中胚层及其衍生物(心脏中胚层)。通过 RNA-seq、ATAC-seq 和高通量表面标记物筛选对这些纯化的人类中胚层谱系群体进行全群体和单细胞分析,说明了转录变化如何与整个人类中胚层发育过程中开放染色质和表面标记物景观的变化同时发生。这个分子图谱将有助于研究人类中胚层发育(由于对人类胚胎研究的限制,无法在体内进行研究),并为单细胞水平上的发育中的基因调控研究提供广泛的资源,这些知识有朝一日可能被用于再生医学。