• 文献检索
  • 文档翻译
  • 深度研究
  • 学术资讯
  • Suppr Zotero 插件Zotero 插件
  • 邀请有礼
  • 套餐&价格
  • 历史记录
应用&插件
Suppr Zotero 插件Zotero 插件浏览器插件Mac 客户端Windows 客户端微信小程序
定价
高级版会员购买积分包购买API积分包
服务
文献检索文档翻译深度研究API 文档MCP 服务
关于我们
关于 Suppr公司介绍联系我们用户协议隐私条款
关注我们

Suppr 超能文献

核心技术专利:CN118964589B侵权必究
粤ICP备2023148730 号-1Suppr @ 2026

文献检索

告别复杂PubMed语法,用中文像聊天一样搜索,搜遍4000万医学文献。AI智能推荐,让科研检索更轻松。

立即免费搜索

文件翻译

保留排版,准确专业,支持PDF/Word/PPT等文件格式,支持 12+语言互译。

免费翻译文档

深度研究

AI帮你快速写综述,25分钟生成高质量综述,智能提取关键信息,辅助科研写作。

立即免费体验

PHLDB3 蛋白结构域富含 Pleckstrin 同源蛋白通过涉及 p53 的负反馈回路支持肿瘤生长。

Pleckstrin homology domain-containing protein PHLDB3 supports cancer growth via a negative feedback loop involving p53.

机构信息

Department of Biochemistry &Molecular Biology, Tulane University School of Medicine, New Orleans, Louisiana 70112, USA.

Tulane Cancer Center, Tulane University School of Medicine, New Orleans, Louisiana 70112, USA.

出版信息

Nat Commun. 2016 Dec 23;7:13755. doi: 10.1038/ncomms13755.

DOI:10.1038/ncomms13755
PMID:28008906
原文链接:https://pmc.ncbi.nlm.nih.gov/articles/PMC5196188/
Abstract

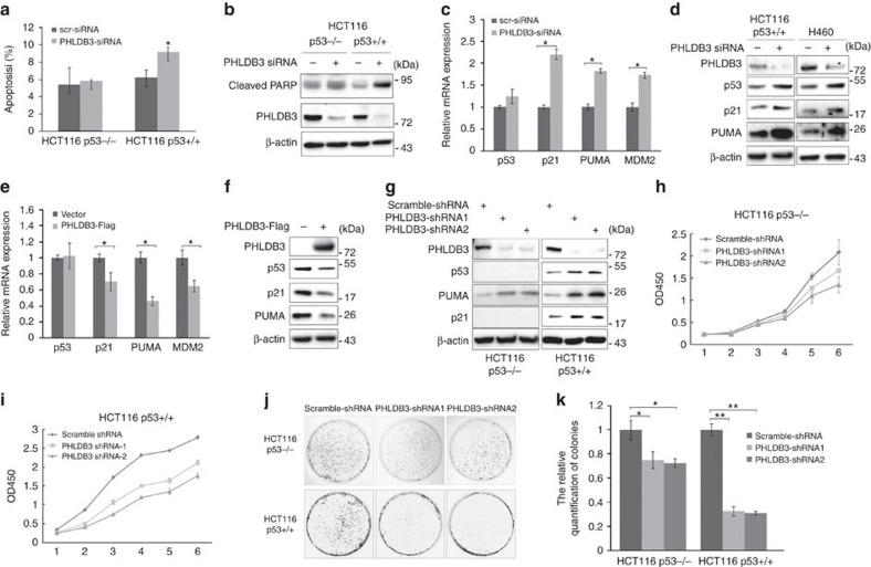
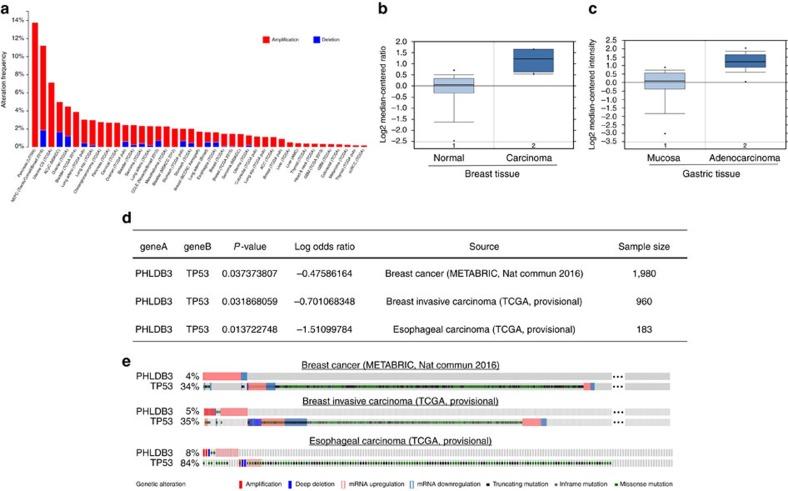
The tumour suppressor p53 transactivates the expression of its target genes to exert its functions. Here, we identify a pleckstrin homology domain-containing protein (PHLDB3)-encoding gene as a p53 target. PHLDB3 overexpression increases proliferation and restrains apoptosis of wild-type p53-harboring cancer cells by reducing p53 protein levels. PHLDB3 binds to MDM2 (mouse double minute 2 homolog) and facilitates MDM2-mediated ubiquitination and degradation of p53. Knockdown of PHLDB3 more efficiently inhibits the growth of mouse xenograft tumours derived from human colon cancer HCT116 cells that contain wild type p53 compared with p53-deficient HCT116 cells, and also sensitizes tumour cells to doxorubicin and 5-Fluorouracil. Analysis of cancer genomic databases reveals that PHLDB3 is amplified and/or highly expressed in numerous human cancers. Altogether, these results demonstrate that PHLDB3 promotes tumour growth by inactivating p53 in a negative feedback fashion and suggest PHLDB3 as a potential therapeutic target in various human cancers.

摘要

抑癌蛋白 p53 通过转录激活其靶基因来发挥作用。在这里,我们鉴定了一个含有 PH 结构域的蛋白(PHLDB3)编码基因为 p53 的靶基因。PHLDB3 的过表达通过降低 p53 蛋白水平,增加野生型 p53 携带的癌细胞的增殖并抑制细胞凋亡。PHLDB3 与 MDM2(鼠双微 2 同源物)结合,并促进 MDM2 介导的 p53 的泛素化和降解。与 p53 缺失的 HCT116 细胞相比,PHLDB3 的敲低更有效地抑制了含有野生型 p53 的人结肠癌 HCT116 细胞来源的小鼠异种移植瘤的生长,并且还使肿瘤细胞对阿霉素和 5-氟尿嘧啶敏感。对癌症基因组数据库的分析表明,PHLDB3 在许多人类癌症中扩增和/或高表达。总之,这些结果表明 PHLDB3 通过负反馈方式使 p53 失活来促进肿瘤生长,并提示 PHLDB3 可能成为各种人类癌症的潜在治疗靶点。

https://cdn.ncbi.nlm.nih.gov/pmc/blobs/6311/5196188/b0fbccd73407/ncomms13755-f8.jpg
https://cdn.ncbi.nlm.nih.gov/pmc/blobs/6311/5196188/091e696b24fd/ncomms13755-f1.jpg
https://cdn.ncbi.nlm.nih.gov/pmc/blobs/6311/5196188/783ebea14ff9/ncomms13755-f2.jpg
https://cdn.ncbi.nlm.nih.gov/pmc/blobs/6311/5196188/d2649ba9254a/ncomms13755-f3.jpg
https://cdn.ncbi.nlm.nih.gov/pmc/blobs/6311/5196188/185211d93d8f/ncomms13755-f4.jpg
https://cdn.ncbi.nlm.nih.gov/pmc/blobs/6311/5196188/ee0b28ee4b94/ncomms13755-f5.jpg
https://cdn.ncbi.nlm.nih.gov/pmc/blobs/6311/5196188/a65ef16ac68f/ncomms13755-f6.jpg
https://cdn.ncbi.nlm.nih.gov/pmc/blobs/6311/5196188/7494f4e28402/ncomms13755-f7.jpg
https://cdn.ncbi.nlm.nih.gov/pmc/blobs/6311/5196188/b0fbccd73407/ncomms13755-f8.jpg
https://cdn.ncbi.nlm.nih.gov/pmc/blobs/6311/5196188/091e696b24fd/ncomms13755-f1.jpg
https://cdn.ncbi.nlm.nih.gov/pmc/blobs/6311/5196188/783ebea14ff9/ncomms13755-f2.jpg
https://cdn.ncbi.nlm.nih.gov/pmc/blobs/6311/5196188/d2649ba9254a/ncomms13755-f3.jpg
https://cdn.ncbi.nlm.nih.gov/pmc/blobs/6311/5196188/185211d93d8f/ncomms13755-f4.jpg
https://cdn.ncbi.nlm.nih.gov/pmc/blobs/6311/5196188/ee0b28ee4b94/ncomms13755-f5.jpg
https://cdn.ncbi.nlm.nih.gov/pmc/blobs/6311/5196188/a65ef16ac68f/ncomms13755-f6.jpg
https://cdn.ncbi.nlm.nih.gov/pmc/blobs/6311/5196188/7494f4e28402/ncomms13755-f7.jpg
https://cdn.ncbi.nlm.nih.gov/pmc/blobs/6311/5196188/b0fbccd73407/ncomms13755-f8.jpg

相似文献

1
Pleckstrin homology domain-containing protein PHLDB3 supports cancer growth via a negative feedback loop involving p53.PHLDB3 蛋白结构域富含 Pleckstrin 同源蛋白通过涉及 p53 的负反馈回路支持肿瘤生长。
Nat Commun. 2016 Dec 23;7:13755. doi: 10.1038/ncomms13755.
2
XAF1 directs apoptotic switch of p53 signaling through activation of HIPK2 and ZNF313.XAF1通过激活HIPK2和ZNF313来引导p53信号通路的凋亡转换。
Proc Natl Acad Sci U S A. 2014 Oct 28;111(43):15532-7. doi: 10.1073/pnas.1411746111. Epub 2014 Oct 13.
3
Augmented antitumor activity of 5-fluorouracil by double knockdown of MDM4 and MDM2 in colon and gastric cancer cells.双重敲低 MDM4 和 MDM2 增强氟尿嘧啶在结肠和胃癌细胞中的抗肿瘤活性。
Cancer Sci. 2019 Feb;110(2):639-649. doi: 10.1111/cas.13893. Epub 2019 Jan 16.
4
Parthenolide promotes the ubiquitination of MDM2 and activates p53 cellular functions.小白菊内酯促进MDM2的泛素化并激活p53细胞功能。
Mol Cancer Ther. 2009 Mar;8(3):552-62. doi: 10.1158/1535-7163.MCT-08-0661. Epub 2009 Mar 10.
5
UBTD1 induces cellular senescence through an UBTD1-Mdm2/p53 positive feedback loop.UBTD1通过UBTD1-Mdm2/p53正反馈环诱导细胞衰老。
J Pathol. 2015 Mar;235(4):656-67. doi: 10.1002/path.4478. Epub 2015 Jan 7.
6
Spiro-oxindole derivative 5-chloro-4',5'-diphenyl-3'-(4-(2-(piperidin-1-yl) ethoxy) benzoyl) spiro[indoline-3,2'-pyrrolidin]-2-one triggers apoptosis in breast cancer cells via restoration of p53 function.螺环氧化吲哚衍生物5-氯-4',5'-二苯基-3'-(4-(2-(哌啶-1-基)乙氧基)苯甲酰基)螺[吲哚啉-3,2'-吡咯烷]-2-酮通过恢复p53功能触发乳腺癌细胞凋亡。
Int J Biochem Cell Biol. 2016 Jan;70:105-17. doi: 10.1016/j.biocel.2015.11.003. Epub 2015 Nov 7.
7
DIMP53-1: a novel small-molecule dual inhibitor of p53-MDM2/X interactions with multifunctional p53-dependent anticancer properties.DIMP53-1:一种新型小分子双抑制剂,可抑制p53与MDM2/X的相互作用,具有多功能的p53依赖性抗癌特性。
Mol Oncol. 2017 Jun;11(6):612-627. doi: 10.1002/1878-0261.12051. Epub 2017 May 2.
8
Efficacy of MDM2 inhibitor MI-219 against lung cancer cells alone or in combination with MDM2 knockdown, a XIAP inhibitor or etoposide.MDM2 抑制剂 MI-219 单独或与 MDM2 敲低、XIAP 抑制剂或依托泊苷联合治疗肺癌细胞的疗效。
Anticancer Res. 2010 Sep;30(9):3321-31.
9
Inhibiting the p53-MDM2 interaction: an important target for cancer therapy.抑制p53-MDM2相互作用:癌症治疗的一个重要靶点。
Nat Rev Cancer. 2003 Feb;3(2):102-9. doi: 10.1038/nrc991.
10
Reciprocal repression between P53 and TCTP.P53 与 TCTP 之间的相互抑制。
Nat Med. 2011 Dec 11;18(1):91-9. doi: 10.1038/nm.2546.

引用本文的文献

1
A review of cell-type specific circuit mechanisms underlying epilepsy.癫痫潜在的细胞类型特异性电路机制综述。
Acta Epileptol. 2024 Jun 1;6(1):18. doi: 10.1186/s42494-024-00159-2.
2
SNPeBoT: a tool for predicting transcription factor allele specific binding.SNPeBoT:一种预测转录因子等位基因特异性结合的工具。
BMC Bioinformatics. 2025 Mar 10;26(1):81. doi: 10.1186/s12859-025-06094-4.
3
Convergent and divergent transcriptional reprogramming of motor and sensory neurons underlying response to peripheral nerve injury.运动和感觉神经元对周围神经损伤反应的趋同和趋异转录重编程。

本文引用的文献

1
Nerve growth factor receptor negates the tumor suppressor p53 as a feedback regulator.神经生长因子受体作为一种反馈调节因子,使肿瘤抑制因子p53失活。
Elife. 2016 Jun 10;5:e15099. doi: 10.7554/eLife.15099.
2
Functional analysis of the 11q23.3 glioma susceptibility locus implicates PHLDB1 and DDX6 in glioma susceptibility.11q23.3胶质瘤易感位点的功能分析表明PHLDB1和DDX6与胶质瘤易感性有关。
Sci Rep. 2015 Nov 27;5:17367. doi: 10.1038/srep17367.
3
The MDM2 RING domain and central acidic domain play distinct roles in MDM2 protein homodimerization and MDM2-MDMX protein heterodimerization.
J Adv Res. 2025 Jun;72:135-150. doi: 10.1016/j.jare.2024.07.008. Epub 2024 Jul 14.
4
An update on the secretory functions of brown, white, and beige adipose tissue: Towards therapeutic applications.棕色、白色和米色脂肪组织分泌功能的最新研究进展:迈向治疗应用。
Rev Endocr Metab Disord. 2024 Apr;25(2):279-308. doi: 10.1007/s11154-023-09850-0. Epub 2023 Dec 5.
5
Receptor clustering by a precise set of extracellular galectins initiates FGFR signaling.一组精确的细胞外半乳糖凝集素引发 FGFR 信号的受体聚集。
Cell Mol Life Sci. 2023 Apr 3;80(4):113. doi: 10.1007/s00018-023-04768-x.
6
The ARTS of p53-dependent mitochondrial apoptosis.p53 依赖性线粒体细胞凋亡的机制。
J Mol Cell Biol. 2023 Mar 29;14(10). doi: 10.1093/jmcb/mjac074.
7
Construction and Validation of an Oxaliplatin-Resistant Gene Signature in Colorectal Cancer Patients Who Underwent Chemotherapy.接受化疗的结直肠癌患者中奥沙利铂耐药基因特征的构建与验证
Pharmaceuticals (Basel). 2022 Sep 13;15(9):1139. doi: 10.3390/ph15091139.
8
Comparative Transcriptomic Analysis of Regenerated Skins Provides Insights into Cutaneous Air-Breathing Formation in Fish.再生皮肤的比较转录组分析为鱼类皮肤呼吸形成提供见解。
Biology (Basel). 2021 Dec 8;10(12):1294. doi: 10.3390/biology10121294.
9
Cancer-derived C-terminus-extended p53 mutation confers dominant-negative effect on its wild-type counterpart.癌症衍生的 C 末端延长的 p53 突变赋予其野生型对应物显性负效应。
J Mol Cell Biol. 2022 Mar 29;14(1). doi: 10.1093/jmcb/mjab078.
10
Inhibition of CNOT2 Induces Apoptosis via MID1IP1 in Colorectal Cancer Cells by Activating p53.抑制 CNOT2 通过激活 p53 诱导结直肠癌细胞中的 MID1IP1 诱导细胞凋亡。
Biomolecules. 2021 Oct 10;11(10):1492. doi: 10.3390/biom11101492.
MDM2的环状结构域和中心酸性结构域在MDM2蛋白同二聚化以及MDM2-MDMX蛋白异二聚化过程中发挥着不同作用。
J Biol Chem. 2015 May 15;290(20):12941-50. doi: 10.1074/jbc.M115.644435. Epub 2015 Mar 25.
4
The role of IMP dehydrogenase 2 in Inauhzin-induced ribosomal stress.肌苷酸脱氢酶2在稻瘟菌素诱导的核糖体应激中的作用。
Elife. 2014 Oct 27;3:e03077. doi: 10.7554/eLife.03077.
5
The PHLDB1 rs498872 (11q23.3) polymorphism and glioma risk: A meta-analysis.PHLDB1基因rs498872(11q23.3)多态性与胶质瘤风险:一项荟萃分析。
Asia Pac J Clin Oncol. 2015 Dec;11(4):e13-21. doi: 10.1111/ajco.12211. Epub 2014 Jun 17.
6
PHLDA3 is a novel tumor suppressor of pancreatic neuroendocrine tumors.PHLDA3 是胰腺神经内分泌肿瘤的一种新型肿瘤抑制因子。
Proc Natl Acad Sci U S A. 2014 Jun 10;111(23):E2404-13. doi: 10.1073/pnas.1319962111. Epub 2014 May 27.
7
Unravelling mechanisms of p53-mediated tumour suppression.揭示 p53 介导的肿瘤抑制机制。
Nat Rev Cancer. 2014 May;14(5):359-70. doi: 10.1038/nrc3711. Epub 2014 Apr 17.
8
Integrative analysis of complex cancer genomics and clinical profiles using the cBioPortal.利用 cBioPortal 进行复杂癌症基因组学和临床特征的综合分析
Sci Signal. 2013 Apr 2;6(269):pl1. doi: 10.1126/scisignal.2004088.
9
A high-confidence interaction map identifies SIRT1 as a mediator of acetylation of USP22 and the SAGA coactivator complex.高可信度互作图谱鉴定 SIRT1 为 USP22 和 SAGA 共激活因子复合物乙酰化的介体。
Mol Cell Biol. 2013 Apr;33(8):1487-502. doi: 10.1128/MCB.00971-12. Epub 2013 Feb 4.
10
MDM2, MDMX and p53 in oncogenesis and cancer therapy.MDM2、MDMX 和 p53 在肿瘤发生和癌症治疗中的作用。
Nat Rev Cancer. 2013 Feb;13(2):83-96. doi: 10.1038/nrc3430. Epub 2013 Jan 10.