• 文献检索
  • 文档翻译
  • 深度研究
  • 学术资讯
  • Suppr Zotero 插件Zotero 插件
  • 邀请有礼
  • 套餐&价格
  • 历史记录
应用&插件
Suppr Zotero 插件Zotero 插件浏览器插件Mac 客户端Windows 客户端微信小程序
定价
高级版会员购买积分包购买API积分包
服务
文献检索文档翻译深度研究API 文档MCP 服务
关于我们
关于 Suppr公司介绍联系我们用户协议隐私条款
关注我们

Suppr 超能文献

核心技术专利:CN118964589B侵权必究
粤ICP备2023148730 号-1Suppr @ 2026

文献检索

告别复杂PubMed语法,用中文像聊天一样搜索,搜遍4000万医学文献。AI智能推荐,让科研检索更轻松。

立即免费搜索

文件翻译

保留排版,准确专业,支持PDF/Word/PPT等文件格式,支持 12+语言互译。

免费翻译文档

深度研究

AI帮你快速写综述,25分钟生成高质量综述,智能提取关键信息,辅助科研写作。

立即免费体验

自噬相关基因16样蛋白1(ATG16L1)决定了小鼠和人类胎盘感染风险及早产情况。

ATG16L1 governs placental infection risk and preterm birth in mice and women.

作者信息

Cao Bin, Macones Colin, Mysorekar Indira U

机构信息

Department of Obstetrics and Gynecology and.

Department of Pathology and Immunology, Washington University School of Medicine, St. Louis, Missouri, USA.

出版信息

JCI Insight. 2016 Dec 22;1(21):e86654. doi: 10.1172/jci.insight.86654.

DOI:10.1172/jci.insight.86654
PMID:28018968
原文链接:https://pmc.ncbi.nlm.nih.gov/articles/PMC5161251/
Abstract

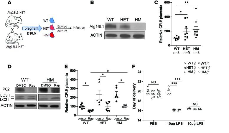
The placenta is a barrier against maternal-fetal transmission of pathogens. Placental infections can cause several adverse pregnancy outcomes, including preterm birth (PTB). Yet, we have limited knowledge regarding the mechanisms the placenta uses to control infections. Here, we show that autophagy, a cellular recycling pathway important for host defense against pathogens, and the autophagy gene Atg16L1 play a key role in placental defense and are negatively associated with PTB in pregnant women. First, we demonstrate that placentas from women who delivered preterm exhibit reduced autophagy activity and are associated with higher infection indicators. Second, we identify the cellular location of the autophagy activity as being in syncytial trophoblasts. Third, we demonstrate that higher levels of autophagy and ATG16L1 in human trophoblasts were associated with increased resistance to infection. Accordingly, loss of autophagy or ATG16L1 impaired trophoblast antibacterial defenses. Fourth, we show that deficient mice gave birth prematurely upon an inflammatory stimulus and their placentas were significantly less able to withstand infection. Finally, global induction of autophagy in both mouse placentas and human trophoblasts increased infection resistance. Our study has significant implications for understanding the etiology of placental infections and prematurity and developing strategies to mitigate placental infection-induced PTB.

摘要

胎盘是病原体母婴传播的一道屏障。胎盘感染可导致多种不良妊娠结局,包括早产(PTB)。然而,我们对胎盘控制感染的机制了解有限。在此,我们表明自噬(一种对宿主抵御病原体至关重要的细胞循环途径)以及自噬基因Atg16L1在胎盘防御中起关键作用,并且与孕妇的早产呈负相关。首先,我们证明早产孕妇的胎盘自噬活性降低,且与更高的感染指标相关。其次,我们确定自噬活性的细胞位置在合体滋养层细胞中。第三,我们证明人类滋养层细胞中更高水平的自噬和ATG16L1与抗感染能力增强相关。因此,自噬或ATG16L1的缺失会损害滋养层细胞的抗菌防御能力。第四,我们表明缺陷小鼠在受到炎症刺激后会早产,并且它们的胎盘抵抗感染的能力明显较弱。最后,在小鼠胎盘和人类滋养层细胞中全面诱导自噬可增强抗感染能力。我们的研究对于理解胎盘感染和早产的病因以及制定减轻胎盘感染所致早产的策略具有重要意义。

https://cdn.ncbi.nlm.nih.gov/pmc/blobs/1509/5161251/94342efe52a4/jciinsight-1-86654-g005.jpg
https://cdn.ncbi.nlm.nih.gov/pmc/blobs/1509/5161251/d9d70af1852c/jciinsight-1-86654-g001.jpg
https://cdn.ncbi.nlm.nih.gov/pmc/blobs/1509/5161251/817a4861cdb6/jciinsight-1-86654-g002.jpg
https://cdn.ncbi.nlm.nih.gov/pmc/blobs/1509/5161251/f9ffa124385d/jciinsight-1-86654-g003.jpg
https://cdn.ncbi.nlm.nih.gov/pmc/blobs/1509/5161251/47eab2fbdb77/jciinsight-1-86654-g004.jpg
https://cdn.ncbi.nlm.nih.gov/pmc/blobs/1509/5161251/94342efe52a4/jciinsight-1-86654-g005.jpg
https://cdn.ncbi.nlm.nih.gov/pmc/blobs/1509/5161251/d9d70af1852c/jciinsight-1-86654-g001.jpg
https://cdn.ncbi.nlm.nih.gov/pmc/blobs/1509/5161251/817a4861cdb6/jciinsight-1-86654-g002.jpg
https://cdn.ncbi.nlm.nih.gov/pmc/blobs/1509/5161251/f9ffa124385d/jciinsight-1-86654-g003.jpg
https://cdn.ncbi.nlm.nih.gov/pmc/blobs/1509/5161251/47eab2fbdb77/jciinsight-1-86654-g004.jpg
https://cdn.ncbi.nlm.nih.gov/pmc/blobs/1509/5161251/94342efe52a4/jciinsight-1-86654-g005.jpg

相似文献

1
ATG16L1 governs placental infection risk and preterm birth in mice and women.自噬相关基因16样蛋白1(ATG16L1)决定了小鼠和人类胎盘感染风险及早产情况。
JCI Insight. 2016 Dec 22;1(21):e86654. doi: 10.1172/jci.insight.86654.
2
Impaired autophagy with augmented apoptosis in a Th1/Th2-imbalanced placental micromilieu is associated with spontaneous preterm birth.在Th1/Th2失衡的胎盘微环境中,自噬受损并伴有凋亡增加,这与自发性早产有关。
Front Mol Biosci. 2022 Aug 26;9:897228. doi: 10.3389/fmolb.2022.897228. eCollection 2022.
3
Dental Infection of Porphyromonas gingivalis Induces Preterm Birth in Mice.牙龈卟啉单胞菌的牙齿感染可诱导小鼠早产。
PLoS One. 2015 Aug 31;10(8):e0137249. doi: 10.1371/journal.pone.0137249. eCollection 2015.
4
Autophagy as a mechanism of antiviral defense at the maternal-fetal interface.自噬作为母体-胎儿界面抗病毒防御的一种机制。
Autophagy. 2013 Dec;9(12):2173-4. doi: 10.4161/auto.26558. Epub 2013 Oct 8.
5
The placental factor in spontaneous preterm birth in twin vs. singleton pregnancies.双胎与单胎妊娠中自然早产的胎盘因素。
Eur J Obstet Gynecol Reprod Biol. 2017 Jul;214:1-5. doi: 10.1016/j.ejogrb.2017.04.035. Epub 2017 Apr 22.
6
Gestational food restriction decreases placental interleukin-10 expression and markers of autophagy and endoplasmic reticulum stress in murine intrauterine growth restriction.孕期食物限制会降低小鼠宫内生长受限模型中胎盘白细胞介素-10的表达以及自噬和内质网应激标志物的表达。
Nutr Res. 2016 Oct;36(10):1055-1067. doi: 10.1016/j.nutres.2016.08.001. Epub 2016 Aug 5.
7
Human Cytomegalovirus Modulates Expression of Noncanonical Wnt Receptor ROR2 To Alter Trophoblast Migration.人巨细胞病毒调节非经典Wnt受体ROR2的表达以改变滋养层细胞迁移。
J Virol. 2015 Nov 11;90(2):1108-15. doi: 10.1128/JVI.02588-15. Print 2016 Jan 15.
8
A Primary Human Trophoblast Model to Study the Effect of Inflammation Associated with Maternal Obesity on Regulation of Autophagy in the Placenta.一种用于研究与母体肥胖相关的炎症对胎盘自噬调节作用的原代人滋养层细胞模型。
J Vis Exp. 2017 Sep 27(127):56484. doi: 10.3791/56484.
9
Placental inflammation and its relationship to cervicovaginal fetal fibronectin in preterm birth.胎盘炎症及其与早产时宫颈阴道胎儿纤维连接蛋白的关系。
Eur J Obstet Gynecol Reprod Biol. 2017 Jul;214:173-177. doi: 10.1016/j.ejogrb.2017.05.001. Epub 2017 May 3.
10
Aging of intrauterine tissues in spontaneous preterm birth and preterm premature rupture of the membranes: A systematic review of the literature.自然早产和胎膜早破时子宫内组织的老化:文献系统综述
Placenta. 2015 Sep;36(9):969-73. doi: 10.1016/j.placenta.2015.05.003. Epub 2015 May 9.

引用本文的文献

1
Gut Microbiota and Its Metabolites Modulate Pregnancy Outcomes by Regulating Placental Autophagy and Ferroptosis.肠道微生物群及其代谢产物通过调节胎盘自噬和铁死亡来调节妊娠结局。
Antioxidants (Basel). 2025 Aug 7;14(8):970. doi: 10.3390/antiox14080970.
2
Stage-specific autophagy dynamics in reproductive processes and associated disorders.生殖过程及相关疾病中的阶段特异性自噬动力学
Front Cell Dev Biol. 2025 Jul 28;13:1639691. doi: 10.3389/fcell.2025.1639691. eCollection 2025.
3
Zika virus NS1 drives tunneling nanotube formation for mitochondrial transfer and stealth transmission in trophoblasts.

本文引用的文献

1
Neutralizing human antibodies prevent Zika virus replication and fetal disease in mice.中和性人源抗体可预防小鼠体内的寨卡病毒复制及胎儿疾病。
Nature. 2016 Dec 15;540(7633):443-447. doi: 10.1038/nature20564. Epub 2016 Nov 7.
2
Modeling Zika Virus Infection in Pregnancy.妊娠期寨卡病毒感染建模
N Engl J Med. 2016 Aug 4;375(5):481-4. doi: 10.1056/NEJMcibr1605445. Epub 2016 Jul 13.
3
Zika Virus Infection during Pregnancy in Mice Causes Placental Damage and Fetal Demise.小鼠孕期感染寨卡病毒会导致胎盘损伤和胎儿死亡。
寨卡病毒非结构蛋白1驱动隧道纳米管形成,以实现滋养层细胞中的线粒体转移和隐匿传播。
Nat Commun. 2025 Feb 20;16(1):1803. doi: 10.1038/s41467-025-56927-2.
4
Novel Role of Pin1-Cis P-Tau-ApoE Axis in the Pathogenesis of Preeclampsia and Its Connection with Dementia.Pin1-顺式磷酸化tau蛋白-载脂蛋白E轴在子痫前期发病机制中的新作用及其与痴呆的关联
Biomedicines. 2024 Dec 26;13(1):29. doi: 10.3390/biomedicines13010029.
5
Autophagy in reproduction and pregnancy-associated diseases.自噬与生殖及妊娠相关疾病
iScience. 2024 Oct 28;27(12):111268. doi: 10.1016/j.isci.2024.111268. eCollection 2024 Dec 20.
6
Autophagy-related proteins measured in umbilical blood cord samples from human newborns: what can we learn from?在人类新生儿脐带血样本中检测到的自噬相关蛋白:我们能从中了解到什么?
Pediatr Res. 2024 Oct;96(5):1120-1122. doi: 10.1038/s41390-024-03382-2. Epub 2024 Jul 16.
7
Differences in autophagy marker levels at birth in preterm vs. term infants.早产儿与足月儿出生时自噬标志物水平的差异。
Pediatr Res. 2024 Oct;96(5):1299-1305. doi: 10.1038/s41390-024-03273-6. Epub 2024 May 29.
8
When autophagy meets placenta development and pregnancy complications.当自噬与胎盘发育及妊娠并发症相遇时。
Front Cell Dev Biol. 2024 Feb 2;12:1327167. doi: 10.3389/fcell.2024.1327167. eCollection 2024.
9
The Role of Autophagy in the Female Reproduction System: For Beginners to Experts in This Field.自噬在女性生殖系统中的作用:供该领域初学者至专家参考
Biology (Basel). 2023 Feb 26;12(3):373. doi: 10.3390/biology12030373.
10
Placental circadian lincRNAs and spontaneous preterm birth.胎盘昼夜节律性长链非编码RNA与自发性早产
Front Genet. 2023 Jan 11;13:1051396. doi: 10.3389/fgene.2022.1051396. eCollection 2022.
Cell. 2016 May 19;165(5):1081-1091. doi: 10.1016/j.cell.2016.05.008. Epub 2016 May 11.
4
Ferritinophagy drives uropathogenic Escherichia coli persistence in bladder epithelial cells.铁蛋白自噬促进尿路致病性大肠杆菌在膀胱上皮细胞中的持续存在。
Autophagy. 2016 May 3;12(5):850-63. doi: 10.1080/15548627.2016.1160176.
5
Autophagy mediates tolerance to Staphylococcus aureus alpha-toxin.自噬介导对金黄色葡萄球菌α毒素的耐受性。
Cell Host Microbe. 2015 Apr 8;17(4):429-40. doi: 10.1016/j.chom.2015.03.001. Epub 2015 Mar 26.
6
Altered autophagic flux enhances inflammatory responses during inflammation-induced preterm labor.自噬通量改变增强炎症诱导的早产期间的炎症反应。
Sci Rep. 2015 Mar 23;5:9410. doi: 10.1038/srep09410.
7
ATG16L1 deficiency in macrophages drives clearance of uropathogenic E. coli in an IL-1β-dependent manner.巨噬细胞中ATG16L1缺陷以白细胞介素-1β依赖的方式促进尿路致病性大肠杆菌的清除。
Mucosal Immunol. 2015 Nov;8(6):1388-99. doi: 10.1038/mi.2015.7. Epub 2015 Feb 11.
8
Selective autophagy: xenophagy.选择性自噬:异体吞噬
Methods. 2015 Mar;75:120-7. doi: 10.1016/j.ymeth.2014.12.005. Epub 2014 Dec 11.
9
Beclin-1 deficiency in the murine ovary results in the reduction of progesterone production to promote preterm labor.小鼠卵巢中Beclin-1缺乏会导致孕酮生成减少,从而促进早产。
Proc Natl Acad Sci U S A. 2014 Oct 7;111(40):E4194-203. doi: 10.1073/pnas.1409323111. Epub 2014 Sep 22.
10
Increased human leukocyte antigen-G expression at the maternal-fetal interface is associated with preterm birth.母胎界面处人类白细胞抗原-G表达增加与早产相关。
J Matern Fetal Neonatal Med. 2015 Mar;28(4):454-9. doi: 10.3109/14767058.2014.921152. Epub 2014 May 29.