• 文献检索
  • 文档翻译
  • 深度研究
  • 学术资讯
  • Suppr Zotero 插件Zotero 插件
  • 邀请有礼
  • 套餐&价格
  • 历史记录
应用&插件
Suppr Zotero 插件Zotero 插件浏览器插件Mac 客户端Windows 客户端微信小程序
定价
高级版会员购买积分包购买API积分包
服务
文献检索文档翻译深度研究API 文档MCP 服务
关于我们
关于 Suppr公司介绍联系我们用户协议隐私条款
关注我们

Suppr 超能文献

核心技术专利:CN118964589B侵权必究
粤ICP备2023148730 号-1Suppr @ 2026

文献检索

告别复杂PubMed语法,用中文像聊天一样搜索,搜遍4000万医学文献。AI智能推荐,让科研检索更轻松。

立即免费搜索

文件翻译

保留排版,准确专业,支持PDF/Word/PPT等文件格式,支持 12+语言互译。

免费翻译文档

深度研究

AI帮你快速写综述,25分钟生成高质量综述,智能提取关键信息,辅助科研写作。

立即免费体验

正常及癌性乳腺和前列腺细胞中的新型九外显子雄激素受体转录本(外显子1/外显子1b/外显子2 - 8)

Novel Nine-Exon AR Transcripts (Exon 1/Exon 1b/Exons 2-8) in Normal and Cancerous Breast and Prostate Cells.

作者信息

Hu Dong Gui, McKinnon Ross A, Hulin Julie-Ann, Mackenzie Peter I, Meech Robyn

机构信息

Department of Clinical Pharmacology and Flinders Centre for Innovation in Cancer, Flinders University School of Medicine, Flinders Medical Centre, Adelaide 5042, Australia.

出版信息

Int J Mol Sci. 2016 Dec 27;18(1):40. doi: 10.3390/ijms18010040.

DOI:10.3390/ijms18010040
PMID:28035996
原文链接:https://pmc.ncbi.nlm.nih.gov/articles/PMC5297675/
Abstract

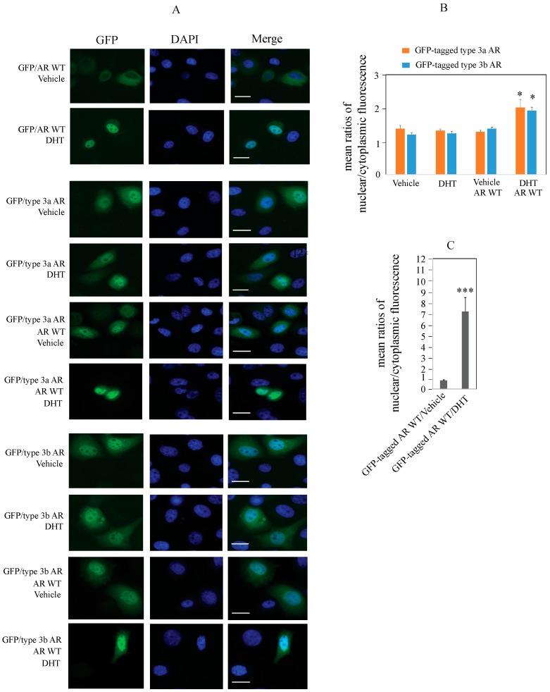
Nearly 20 different transcripts of the human androgen receptor (AR) are reported with two currently listed as Refseq isoforms in the NCBI database. Isoform 1 encodes wild-type AR (type 1 AR) and isoform 2 encodes the variant AR45 (type 2 AR). Both variants contain eight exons: they share common exons 2-8 but differ in exon 1 with the canonical exon 1 in isoform 1 and the variant exon 1b in isoform 2. Splicing of exon 1 or exon 1b is reported to be mutually exclusive. In this study, we identified a novel exon 1b (1b/TAG) that contains an additional TAG trinucleotide upstream of exon 1b. Moreover, we identified AR transcripts in both normal and cancerous breast and prostate cells that contained either exon 1b or 1b/TAG spliced between the canonical exon 1 and exon 2, generating nine-exon AR transcripts that we have named isoforms 3a and 3b. The proteins encoded by these new AR variants could regulate androgen-responsive reporters in breast and prostate cancer cells under androgen-depleted conditions. Analysis of type 3 AR-GFP fusion proteins showed partial nuclear localization in PC3 cells under androgen-depleted conditions, supporting androgen-independent activation of the AR. Type 3 AR proteins inhibited androgen-induced growth of LNCaP cells. Microarray analysis identified a small set of type 3a AR target genes in LNCaP cells, including genes known to modulate growth and proliferation of prostate cancer (, , , and ) or other types of human cancers (, , and ), and genes that are diagnostic/prognostic biomarkers of prostate cancer (, and ).

摘要

据报道,人类雄激素受体(AR)有近20种不同的转录本,其中两种目前在NCBI数据库中列为Refseq亚型。亚型1编码野生型AR(1型AR),亚型2编码变体AR45(2型AR)。这两种变体都包含八个外显子:它们共享外显子2 - 8,但外显子1不同,亚型1中的外显子1是典型外显子,亚型2中的外显子1是变体外显子1b。据报道,外显子1或外显子1b的剪接是相互排斥的。在本研究中,我们鉴定出一种新的外显子1b(1b/TAG),它在其上游还包含一个额外的TAG三核苷酸。此外,我们在正常和癌性乳腺及前列腺细胞中均鉴定出AR转录本,这些转录本包含剪接在典型外显子1和外显子2之间的外显子1b或1b/TAG,产生了我们命名为亚型3a和3b的九外显子AR转录本。这些新的AR变体所编码的蛋白质在雄激素缺乏条件下可调节乳腺癌和前列腺癌细胞中的雄激素反应性报告基因。对3型AR - GFP融合蛋白的分析表明,在雄激素缺乏条件下,其在PC3细胞中部分定位于细胞核,支持AR的雄激素非依赖性激活。3型AR蛋白抑制雄激素诱导的LNCaP细胞生长。微阵列分析在LNCaP细胞中鉴定出一小部分3a型AR靶基因,包括已知可调节前列腺癌(、、、和)或其他类型人类癌症(、、和)生长和增殖的基因,以及作为前列腺癌诊断/预后生物标志物的基因(、和)。

https://cdn.ncbi.nlm.nih.gov/pmc/blobs/31b7/5297675/74f6075921c1/ijms-18-00040-g007.jpg
https://cdn.ncbi.nlm.nih.gov/pmc/blobs/31b7/5297675/53973e6796ca/ijms-18-00040-g001.jpg
https://cdn.ncbi.nlm.nih.gov/pmc/blobs/31b7/5297675/ad17267acc6e/ijms-18-00040-g002.jpg
https://cdn.ncbi.nlm.nih.gov/pmc/blobs/31b7/5297675/bae00ea75343/ijms-18-00040-g003.jpg
https://cdn.ncbi.nlm.nih.gov/pmc/blobs/31b7/5297675/6d9eecf54a67/ijms-18-00040-g004.jpg
https://cdn.ncbi.nlm.nih.gov/pmc/blobs/31b7/5297675/d24aac11c784/ijms-18-00040-g005.jpg
https://cdn.ncbi.nlm.nih.gov/pmc/blobs/31b7/5297675/55f92bdbbc9a/ijms-18-00040-g006.jpg
https://cdn.ncbi.nlm.nih.gov/pmc/blobs/31b7/5297675/74f6075921c1/ijms-18-00040-g007.jpg
https://cdn.ncbi.nlm.nih.gov/pmc/blobs/31b7/5297675/53973e6796ca/ijms-18-00040-g001.jpg
https://cdn.ncbi.nlm.nih.gov/pmc/blobs/31b7/5297675/ad17267acc6e/ijms-18-00040-g002.jpg
https://cdn.ncbi.nlm.nih.gov/pmc/blobs/31b7/5297675/bae00ea75343/ijms-18-00040-g003.jpg
https://cdn.ncbi.nlm.nih.gov/pmc/blobs/31b7/5297675/6d9eecf54a67/ijms-18-00040-g004.jpg
https://cdn.ncbi.nlm.nih.gov/pmc/blobs/31b7/5297675/d24aac11c784/ijms-18-00040-g005.jpg
https://cdn.ncbi.nlm.nih.gov/pmc/blobs/31b7/5297675/55f92bdbbc9a/ijms-18-00040-g006.jpg
https://cdn.ncbi.nlm.nih.gov/pmc/blobs/31b7/5297675/74f6075921c1/ijms-18-00040-g007.jpg

相似文献

1
Novel Nine-Exon AR Transcripts (Exon 1/Exon 1b/Exons 2-8) in Normal and Cancerous Breast and Prostate Cells.正常及癌性乳腺和前列腺细胞中的新型九外显子雄激素受体转录本(外显子1/外显子1b/外显子2 - 8)
Int J Mol Sci. 2016 Dec 27;18(1):40. doi: 10.3390/ijms18010040.
2
Growth hormone (GH) receptors in prostate cancer: gene expression in human tissues and cell lines and characterization, GH signaling and androgen receptor regulation in LNCaP cells.前列腺癌中的生长激素(GH)受体:在人体组织和细胞系中的基因表达及特性、LNCaP细胞中的GH信号传导与雄激素受体调控
Mol Cell Endocrinol. 2004 May 31;220(1-2):109-23. doi: 10.1016/j.mce.2004.03.004.
3
Differential posttranscriptional regulation of androgen receptor gene expression by androgen in prostate and breast cancer cells.雄激素对前列腺癌和乳腺癌细胞中雄激素受体基因表达的转录后差异调控。
Endocrinology. 1999 Jul;140(7):3282-91. doi: 10.1210/endo.140.7.6769.
4
Characterization of a novel androgen receptor mutation in a relapsed CWR22 prostate cancer xenograft and cell line.复发性CWR22前列腺癌异种移植瘤和细胞系中一种新型雄激素受体突变的特征分析
Cancer Res. 2002 Nov 15;62(22):6606-14.
5
Splicing of a novel androgen receptor exon generates a constitutively active androgen receptor that mediates prostate cancer therapy resistance.一种新型雄激素受体外显子的剪接产生一种组成型活性雄激素受体,介导前列腺癌治疗耐药性。
Cancer Res. 2008 Jul 1;68(13):5469-77. doi: 10.1158/0008-5472.CAN-08-0594.
6
A snapshot of the expression signature of androgen receptor splicing variants and their distinctive transcriptional activities.雄激素受体剪接变异体表达特征及其独特转录活性的快照。
Prostate. 2011 Nov;71(15):1656-67. doi: 10.1002/pros.21382. Epub 2011 Mar 28.
7
Identification of an exon 3 deletion splice variant androgen receptor mRNA in human breast cancer.人乳腺癌中外显子3缺失剪接变异雄激素受体mRNA的鉴定
Int J Cancer. 1997 Aug 7;72(4):574-80. doi: 10.1002/(sici)1097-0215(19970807)72:4<574::aid-ijc4>3.0.co;2-n.
8
Histone demethylase JMJD1A promotes alternative splicing of AR variant 7 (AR-V7) in prostate cancer cells.组蛋白去甲基化酶 JMJD1A 促进前列腺癌细胞中 AR 变体 7(AR-V7)的可变剪接。
Proc Natl Acad Sci U S A. 2018 May 15;115(20):E4584-E4593. doi: 10.1073/pnas.1802415115. Epub 2018 Apr 30.
9
Ligand-independent androgen receptor variants derived from splicing of cryptic exons signify hormone-refractory prostate cancer.源自隐蔽外显子剪接的非配体依赖性雄激素受体变体意味着激素难治性前列腺癌。
Cancer Res. 2009 Jan 1;69(1):16-22. doi: 10.1158/0008-5472.CAN-08-2764.
10
Identification of novel truncated androgen receptor (AR) mutants including unreported pre-mRNA splicing variants in the 22Rv1 hormone-refractory prostate cancer (PCa) cell line.鉴定新型截短雄激素受体 (AR) 突变体,包括 22Rv1 激素难治性前列腺癌 (PCa) 细胞系中未报道的前体 mRNA 剪接变异体。
Hum Mutat. 2010 Jan;31(1):74-80. doi: 10.1002/humu.21138.

引用本文的文献

1
A Compendium of AR Splice Variants in Metastatic Castration-Resistant Prostate Cancer.转移性去势抵抗性前列腺癌中的 AR 剪接变体概述。
Int J Mol Sci. 2023 Mar 22;24(6):6009. doi: 10.3390/ijms24066009.
2
Molecular Mechanisms of Noncoding RNA in the Occurrence of Castration-Resistant Prostate Cancer.非编码 RNA 在去势抵抗性前列腺癌发生中的分子机制。
Int J Mol Sci. 2023 Jan 9;24(2):1305. doi: 10.3390/ijms24021305.
3
Integrated Multichip Analysis Identifies Potential Key Genes in the Pathogenesis of Nonalcoholic Steatohepatitis.

本文引用的文献

1
EphrinB2 drives perivascular invasion and proliferation of glioblastoma stem-like cells.EphrinB2驱动胶质母细胞瘤干细胞样细胞的血管周围侵袭和增殖。
Elife. 2016 Jun 28;5:e14845. doi: 10.7554/eLife.14845.
2
TOX gene: a novel target for human cancer gene therapy.TOX基因:人类癌症基因治疗的新靶点。
Am J Cancer Res. 2015 Nov 15;5(12):3516-24. eCollection 2015.
3
Regulation of androgen receptor splice variant AR3 by PCGEM1.PCGEM1对雄激素受体剪接变体AR3的调控。
整合多芯片分析鉴定非酒精性脂肪性肝炎发病机制中的潜在关键基因。
Front Endocrinol (Lausanne). 2020 Nov 26;11:601745. doi: 10.3389/fendo.2020.601745. eCollection 2020.
4
Recent Discoveries in the Androgen Receptor Pathway in Castration-Resistant Prostate Cancer.去势抵抗性前列腺癌雄激素受体通路的最新发现
Front Oncol. 2020 Oct 8;10:581515. doi: 10.3389/fonc.2020.581515. eCollection 2020.
5
Biphasic Alteration of Butyrylcholinesterase (BChE) During Prostate Cancer Development.前列腺癌发展过程中丁酰胆碱酯酶(BChE)的双相变化
Transl Oncol. 2018 Aug;11(4):1012-1022. doi: 10.1016/j.tranon.2018.06.003. Epub 2018 Jun 30.
6
Allosteric alterations in the androgen receptor and activity in prostate cancer.雄激素受体的变构改变与前列腺癌中的活性
Endocr Relat Cancer. 2017 Sep;24(9):R335-R348. doi: 10.1530/ERC-17-0108.
Oncotarget. 2016 Mar 29;7(13):15481-91. doi: 10.18632/oncotarget.7139.
4
Mechanisms of resistance in castration-resistant prostate cancer (CRPC).去势抵抗性前列腺癌(CRPC)的耐药机制。
Transl Androl Urol. 2015 Jun;4(3):365-80. doi: 10.3978/j.issn.2223-4683.2015.05.02.
5
Genomic profiling screens small molecules of metastatic prostate carcinoma.基因组分析筛选转移性前列腺癌的小分子。
Oncol Lett. 2015 Sep;10(3):1402-1408. doi: 10.3892/ol.2015.3472. Epub 2015 Jul 8.
6
Expression of androgen receptor splice variants in clinical breast cancers.雄激素受体剪接变体在临床乳腺癌中的表达。
Oncotarget. 2015 Dec 29;6(42):44728-44. doi: 10.18632/oncotarget.6296.
7
Significance of preoperative butyrylcholinesterase as an independent predictor of biochemical recurrence-free survival in patients with prostate cancer treated with radical prostatectomy.术前丁酰胆碱酯酶作为接受根治性前列腺切除术的前列腺癌患者生化无复发生存独立预测指标的意义。
Int J Clin Oncol. 2016 Apr;21(2):379-383. doi: 10.1007/s10147-015-0880-x. Epub 2015 Jul 30.
8
SLITRK3 expression correlation to gastrointestinal stromal tumor risk rating and prognosis.SLITRK3表达与胃肠道间质瘤风险分级及预后的相关性
World J Gastroenterol. 2015 Jul 21;21(27):8398-407. doi: 10.3748/wjg.v21.i27.8398.
9
Androgen deprivation of prostate cancer: Leading to a therapeutic dead end.去势治疗前列腺癌:导致治疗的死胡同。
Cancer Lett. 2015 Oct 10;367(1):12-7. doi: 10.1016/j.canlet.2015.06.021. Epub 2015 Jul 13.
10
Androgen Receptor Splice Variants Dimerize to Transactivate Target Genes.雄激素受体剪接变体二聚化以反式激活靶基因。
Cancer Res. 2015 Sep 1;75(17):3663-71. doi: 10.1158/0008-5472.CAN-15-0381. Epub 2015 Jun 9.