• 文献检索
  • 文档翻译
  • 深度研究
  • 学术资讯
  • Suppr Zotero 插件Zotero 插件
  • 邀请有礼
  • 套餐&价格
  • 历史记录
应用&插件
Suppr Zotero 插件Zotero 插件浏览器插件Mac 客户端Windows 客户端微信小程序
定价
高级版会员购买积分包购买API积分包
服务
文献检索文档翻译深度研究API 文档MCP 服务
关于我们
关于 Suppr公司介绍联系我们用户协议隐私条款
关注我们

Suppr 超能文献

核心技术专利:CN118964589B侵权必究
粤ICP备2023148730 号-1Suppr @ 2026

文献检索

告别复杂PubMed语法,用中文像聊天一样搜索,搜遍4000万医学文献。AI智能推荐,让科研检索更轻松。

立即免费搜索

文件翻译

保留排版,准确专业,支持PDF/Word/PPT等文件格式,支持 12+语言互译。

免费翻译文档

深度研究

AI帮你快速写综述,25分钟生成高质量综述,智能提取关键信息,辅助科研写作。

立即免费体验

缺氧诱导因子脯氨酰羟化酶2(PHD2)是乳腺癌中表皮生长因子受体(EGFR)信号传导的直接调节因子。

Hypoxia-inducible factor prolyl hydroxylase 2 (PHD2) is a direct regulator of epidermal growth factor receptor (EGFR) signaling in breast cancer.

作者信息

Kozlova Nina, Wottawa Marieke, Katschinski Dörthe Magdalena, Kristiansen Glen, Kietzmann Thomas

机构信息

Faculty of Biochemistry and Molecular Medicine and Biocenter Oulu, University of Oulu, 90014 Oulu, Finland.

Institute of Cardiovascular Physiology, University Medical Center, Georg-August-University Göttingen, 37073 Göttingen, Germany.

出版信息

Oncotarget. 2017 Feb 7;8(6):9885-9898. doi: 10.18632/oncotarget.14241.

DOI:10.18632/oncotarget.14241
PMID:28038470
原文链接:https://pmc.ncbi.nlm.nih.gov/articles/PMC5354778/
Abstract

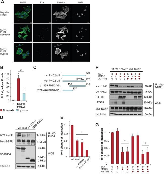
Clinical studies in breast cancer suggest important associations between intratumoral hypoxia, the upregulation of epidermal growth factor receptor (EGFR or HER1), hypoxia-inducible factor 1α (HIF-1α), and reduced patient survival. However, direct molecular links between EGFR and the hypoxia signaling system are not yet established. Since the oxygen sensor hypoxia-inducible factor prolyl hydroxylase 2 (PHD2) is considered to be the main HIF-1α regulator, we hypothesized that PHD2 and EGFR may be interconnected at the molecular level. By analyzing samples from 313 breast cancer patients, we found that EGFR is a first clinicopathological parameter positively correlating with PHD2. Mechanistically, we identified PHD2 as a direct binding partner of EGFR and show that PHD2 regulates EGFR stability as well as its subsequent signaling in breast carcinoma cells. Overall, we introduce for the first time the direct crosstalk between the oxygen sensor PHD2 and EGFR-mediated tumorigenesis in breast cancer.

摘要

乳腺癌的临床研究表明,肿瘤内缺氧、表皮生长因子受体(EGFR或HER1)上调、缺氧诱导因子1α(HIF-1α)与患者生存率降低之间存在重要关联。然而,EGFR与缺氧信号系统之间的直接分子联系尚未确立。由于氧传感器缺氧诱导因子脯氨酰羟化酶2(PHD2)被认为是主要的HIF-1α调节因子,我们推测PHD2和EGFR可能在分子水平上相互关联。通过分析313例乳腺癌患者的样本,我们发现EGFR是第一个与PHD2呈正相关的临床病理参数。从机制上讲,我们确定PHD2是EGFR的直接结合伴侣,并表明PHD2调节EGFR的稳定性及其在乳腺癌细胞中的后续信号传导。总体而言,我们首次介绍了氧传感器PHD2与EGFR介导的乳腺癌肿瘤发生之间的直接相互作用。

https://cdn.ncbi.nlm.nih.gov/pmc/blobs/1a63/5354778/955adda7c3e3/oncotarget-08-9885-g005.jpg
https://cdn.ncbi.nlm.nih.gov/pmc/blobs/1a63/5354778/93b7cb213d91/oncotarget-08-9885-g001.jpg
https://cdn.ncbi.nlm.nih.gov/pmc/blobs/1a63/5354778/c431f1350c3d/oncotarget-08-9885-g002.jpg
https://cdn.ncbi.nlm.nih.gov/pmc/blobs/1a63/5354778/81c27734e7b7/oncotarget-08-9885-g003.jpg
https://cdn.ncbi.nlm.nih.gov/pmc/blobs/1a63/5354778/bd9e8a08ecbc/oncotarget-08-9885-g004.jpg
https://cdn.ncbi.nlm.nih.gov/pmc/blobs/1a63/5354778/955adda7c3e3/oncotarget-08-9885-g005.jpg
https://cdn.ncbi.nlm.nih.gov/pmc/blobs/1a63/5354778/93b7cb213d91/oncotarget-08-9885-g001.jpg
https://cdn.ncbi.nlm.nih.gov/pmc/blobs/1a63/5354778/c431f1350c3d/oncotarget-08-9885-g002.jpg
https://cdn.ncbi.nlm.nih.gov/pmc/blobs/1a63/5354778/81c27734e7b7/oncotarget-08-9885-g003.jpg
https://cdn.ncbi.nlm.nih.gov/pmc/blobs/1a63/5354778/bd9e8a08ecbc/oncotarget-08-9885-g004.jpg
https://cdn.ncbi.nlm.nih.gov/pmc/blobs/1a63/5354778/955adda7c3e3/oncotarget-08-9885-g005.jpg

相似文献

1
Hypoxia-inducible factor prolyl hydroxylase 2 (PHD2) is a direct regulator of epidermal growth factor receptor (EGFR) signaling in breast cancer.缺氧诱导因子脯氨酰羟化酶2(PHD2)是乳腺癌中表皮生长因子受体(EGFR)信号传导的直接调节因子。
Oncotarget. 2017 Feb 7;8(6):9885-9898. doi: 10.18632/oncotarget.14241.
2
miR-21 contributes to renal protection by targeting prolyl hydroxylase domain protein 2 in delayed ischaemic preconditioning.在延迟性缺血预处理中,微小RNA-21通过靶向脯氨酰羟化酶结构域蛋白2发挥肾脏保护作用。
Nephrology (Carlton). 2017 May;22(5):366-373. doi: 10.1111/nep.12787.
3
The roles and signaling pathways of prolyl-4-hydroxylase 2 in the tumor microenvironment.脯氨酰-4-羟化酶 2 在肿瘤微环境中的作用及其信号通路。
Chem Biol Interact. 2019 Apr 25;303:40-49. doi: 10.1016/j.cbi.2019.02.019. Epub 2019 Feb 25.
4
The prolyl hydroxylase enzymes are positively associated with hypoxia-inducible factor-1α and vascular endothelial growth factor in human breast cancer and alter in response to primary systemic treatment with epirubicin and tamoxifen.脯氨酰羟化酶与缺氧诱导因子-1α和血管内皮生长因子在人乳腺癌中呈正相关,并对表阿霉素和他莫昔芬的原发性全身治疗有反应而改变。
Breast Cancer Res. 2011 Feb 3;13(1):R16. doi: 10.1186/bcr2825.
5
The Pro-Oncogenic Adaptor CIN85 Acts as an Inhibitory Binding Partner of Hypoxia-Inducible Factor Prolyl Hydroxylase 2.致癌衔接蛋白 CIN85 作为缺氧诱导因子脯氨酰羟化酶 2 的抑制性结合伴侣发挥作用。
Cancer Res. 2019 Aug 15;79(16):4042-4056. doi: 10.1158/0008-5472.CAN-18-3852. Epub 2019 May 29.
6
Hypoxia-inducible factor-1 (HIF-1) promotes its degradation by induction of HIF-alpha-prolyl-4-hydroxylases.缺氧诱导因子-1(HIF-1)通过诱导HIF-α-脯氨酰-4-羟化酶来促进其自身降解。
Biochem J. 2004 Aug 1;381(Pt 3):761-7. doi: 10.1042/BJ20040620.
7
Knockdown of prolyl-4-hydroxylase domain 2 inhibits tumor growth of human breast cancer MDA-MB-231 cells by affecting TGF-β1 processing.敲低脯氨酰-4-羟化酶结构域 2 通过影响 TGF-β1 加工抑制人乳腺癌 MDA-MB-231 细胞的肿瘤生长。
Int J Cancer. 2013 Jun 15;132(12):2787-98. doi: 10.1002/ijc.27982. Epub 2012 Dec 27.
8
Inhibition of transforming growth factor β1/Smad3 signaling decreases hypoxia-inducible factor-1α protein stability by inducing prolyl hydroxylase 2 expression in human periodontal ligament cells.在人牙周膜细胞中,通过诱导脯氨酰羟化酶 2 的表达,转化生长因子-β1/Smad3 信号通路的抑制作用降低了缺氧诱导因子-1α 蛋白的稳定性。
J Periodontol. 2013 Sep;84(9):1346-52. doi: 10.1902/jop.2012.120373. Epub 2012 Oct 22.
9
Intermediary metabolite precursor dimethyl-2-ketoglutarate stabilizes hypoxia-inducible factor-1α by inhibiting prolyl-4-hydroxylase PHD2.中间代谢物前体2-酮戊二酸二甲酯通过抑制脯氨酰-4-羟化酶PHD2来稳定缺氧诱导因子-1α。
PLoS One. 2014 Nov 24;9(11):e113865. doi: 10.1371/journal.pone.0113865. eCollection 2014.
10
Overexpression and nuclear translocation of hypoxia-inducible factor prolyl hydroxylase PHD2 in head and neck squamous cell carcinoma is associated with tumor aggressiveness.缺氧诱导因子脯氨酰羟化酶PHD2在头颈部鳞状细胞癌中的过表达及核转位与肿瘤侵袭性相关。
Clin Cancer Res. 2006 Feb 15;12(4):1080-7. doi: 10.1158/1078-0432.CCR-05-2022.

引用本文的文献

1
TAMing Gliomas: Unraveling the Roles of Iba1 and CD163 in Glioblastoma.靶向胶质瘤:揭示Iba1和CD163在胶质母细胞瘤中的作用
Cancers (Basel). 2025 Apr 26;17(9):1457. doi: 10.3390/cancers17091457.
2
Advances in bioengineered CAR T/NK cell therapy for glioblastoma: Overcoming immunosuppression and nanotechnology-based strategies for enhanced CAR T/NK cell therapy.用于胶质母细胞瘤的生物工程化嵌合抗原受体T细胞/自然杀伤细胞疗法的进展:克服免疫抑制及基于纳米技术增强嵌合抗原受体T细胞/自然杀伤细胞疗法的策略
Bioeng Transl Med. 2024 Aug 31;10(2):e10716. doi: 10.1002/btm2.10716. eCollection 2025 Mar.
3
PHD-2/HIF-1α axis mediates doxorubicin-induced angiogenesis in SH-SY5Y neuroblastoma microenvironment: a potential survival mechanism.

本文引用的文献

1
Strong Expression of Hypoxia-Inducible Factor-1α (HIF-1α) Is Associated with Axl Expression and Features of Aggressive Tumors in African Breast Cancer.缺氧诱导因子-1α(HIF-1α)的高表达与非洲乳腺癌中Axl的表达及侵袭性肿瘤特征相关。
PLoS One. 2016 Jan 13;11(1):e0146823. doi: 10.1371/journal.pone.0146823. eCollection 2016.
2
EGFR regulates the development and microarchitecture of intratumoral angiogenic vasculature capable of sustaining cancer cell intravasation.表皮生长因子受体(EGFR)调节肿瘤内血管生成微脉管系统的发育和微观结构,该微脉管系统能够支持癌细胞的血管内侵入。
Neoplasia. 2015 Aug;17(8):634-49. doi: 10.1016/j.neo.2015.08.002.
3
PHD-2/HIF-1α轴介导阿霉素诱导的SH-SY5Y神经母细胞瘤微环境中的血管生成:一种潜在的生存机制。
Sci Rep. 2025 Mar 3;15(1):7487. doi: 10.1038/s41598-025-89884-3.
4
Non-canonical Function of Prolyl Hydroxylase Domain 2 in Breast Cancer Cell Growth and Progression: Role of Peptidyl-prolyl Cis-trans Isomerase NIMA-interacting 1.脯氨酰羟化酶结构域2在乳腺癌细胞生长和进展中的非经典功能:肽基脯氨酰顺反异构酶NIMA相互作用蛋白1的作用
J Cancer Prev. 2024 Dec 30;29(4):129-139. doi: 10.15430/JCP.24.031.
5
Crosslinking-mediated Interactome Analysis Identified PHD2-HIF1α Interaction Hotspots and the Role of PHD2 in Regulating Protein Neddylation.交联介导的相互作用组分析确定了PHD2-HIF1α相互作用热点以及PHD2在调节蛋白质Neddylation中的作用。
bioRxiv. 2024 Dec 17:2024.12.16.628769. doi: 10.1101/2024.12.16.628769.
6
Prolyl hydroxylase domain enzyme PHD2 inhibits proliferation and metabolism in non-small cell lung cancer cells in HIF-dependent and HIF-independent manners.脯氨酰羟化酶结构域酶PHD2以依赖缺氧诱导因子(HIF)和不依赖HIF的方式抑制非小细胞肺癌细胞的增殖和代谢。
Front Oncol. 2024 Jun 27;14:1370393. doi: 10.3389/fonc.2024.1370393. eCollection 2024.
7
Proline hydroxylase 2 (PHD2) promotes brown adipose thermogenesis by enhancing the hydroxylation of UCP1.脯氨酰羟化酶 2(PHD2)通过增强 UCP1 的羟化作用促进棕色脂肪产热。
Mol Metab. 2023 Jul;73:101747. doi: 10.1016/j.molmet.2023.101747. Epub 2023 Jun 4.
8
Tumor microenvironment in glioblastoma: Current and emerging concepts.胶质母细胞瘤中的肿瘤微环境:当前及新出现的概念
Neurooncol Adv. 2023 Feb 23;5(1):vdad009. doi: 10.1093/noajnl/vdad009. eCollection 2023 Jan-Dec.
9
A Novel PHD2/VHL-mediated Regulation of YAP1 Contributes to VEGF Expression and Angiogenesis.一种新型的 PHD2/VHL 介导的 YAP1 调控作用促进了 VEGF 的表达和血管生成。
Cancer Res Commun. 2022 Jul;2(7):624-638. doi: 10.1158/2767-9764.crc-21-0084. Epub 2022 Jul 12.
10
The multifaceted role of EGLN family prolyl hydroxylases in cancer: going beyond HIF regulation.EGLN 家族脯氨酰羟化酶在癌症中的多效性作用:超越 HIF 调控。
Oncogene. 2022 Jul;41(29):3665-3679. doi: 10.1038/s41388-022-02378-8. Epub 2022 Jun 15.
The Cancer Cell Oxygen Sensor PHD2 Promotes Metastasis via Activation of Cancer-Associated Fibroblasts.
癌细胞氧传感器PHD2通过激活癌症相关成纤维细胞促进转移。
Cell Rep. 2015 Aug 11;12(6):992-1005. doi: 10.1016/j.celrep.2015.07.010. Epub 2015 Jul 30.
4
PAI-1 modulates cell migration in a LRP1-dependent manner via β-catenin and ERK1/2.纤溶酶原激活物抑制剂-1(PAI-1)通过β-连环蛋白和细胞外信号调节激酶1/2(ERK1/2)以低密度脂蛋白受体相关蛋白1(LRP1)依赖的方式调节细胞迁移。
Thromb Haemost. 2015 May;113(5):988-98. doi: 10.1160/TH14-08-0678. Epub 2015 Feb 19.
5
Urokinase is a negative modulator of Egf-dependent proliferation and motility in the two breast cancer cell lines MCF-7 and MDA-MB-231.尿激酶是两种乳腺癌细胞系MCF-7和MDA-MB-231中表皮生长因子(EGF)依赖性增殖和迁移的负调节因子。
Mol Carcinog. 2016 Feb;55(2):170-81. doi: 10.1002/mc.22267. Epub 2015 Jan 15.
6
Hypoxia-inducible factor 1 and breast cancer metastasis.缺氧诱导因子1与乳腺癌转移
J Zhejiang Univ Sci B. 2015 Jan;16(1):32-43. doi: 10.1631/jzus.B1400221.
7
Tumor PHD2 expression is correlated with clinical features and prognosis of patients with HCC receiving liver resection.肿瘤PHD2表达与接受肝切除的肝癌患者的临床特征及预后相关。
Medicine (Baltimore). 2014 Dec;93(29):e179. doi: 10.1097/MD.0000000000000179.
8
PHD3 regulates EGFR internalization and signalling in tumours.PHD3 调节肿瘤中的 EGFR 内化和信号转导。
Nat Commun. 2014 Nov 25;5:5577. doi: 10.1038/ncomms6577.
9
EGF receptor trafficking: consequences for signaling and cancer.表皮生长因子受体转位:对信号转导和癌症的影响。
Trends Cell Biol. 2014 Jan;24(1):26-34. doi: 10.1016/j.tcb.2013.11.002. Epub 2013 Nov 29.
10
Prognostic value of survivin and EGFR protein expression in triple-negative breast cancer (TNBC) patients.三阴性乳腺癌(TNBC)患者中生存素和 EGFR 蛋白表达的预后价值。
Target Oncol. 2014 Dec;9(4):349-57. doi: 10.1007/s11523-013-0300-y.