• 文献检索
  • 文档翻译
  • 深度研究
  • 学术资讯
  • Suppr Zotero 插件Zotero 插件
  • 邀请有礼
  • 套餐&价格
  • 历史记录
应用&插件
Suppr Zotero 插件Zotero 插件浏览器插件Mac 客户端Windows 客户端微信小程序
定价
高级版会员购买积分包购买API积分包
服务
文献检索文档翻译深度研究API 文档MCP 服务
关于我们
关于 Suppr公司介绍联系我们用户协议隐私条款
关注我们

Suppr 超能文献

核心技术专利:CN118964589B侵权必究
粤ICP备2023148730 号-1Suppr @ 2026

文献检索

告别复杂PubMed语法,用中文像聊天一样搜索,搜遍4000万医学文献。AI智能推荐,让科研检索更轻松。

立即免费搜索

文件翻译

保留排版,准确专业,支持PDF/Word/PPT等文件格式,支持 12+语言互译。

免费翻译文档

深度研究

AI帮你快速写综述,25分钟生成高质量综述,智能提取关键信息,辅助科研写作。

立即免费体验

通过Fgf/Notch信号通路对器官大小进行不依赖增殖的调控。

Proliferation-independent regulation of organ size by Fgf/Notch signaling.

作者信息

Kozlovskaja-Gumbrienė Agnė, Yi Ren, Alexander Richard, Aman Andy, Jiskra Ryan, Nagelberg Danielle, Knaut Holger, McClain Melainia, Piotrowski Tatjana

机构信息

Stowers Institute for Medical Research, Kansas City, United States.

Developmental Genetics Program and Kimmel Center for Stem Cell Biology, Skirball Institute of Biomolecular Medicine, New York University Langone Medical Center, New York, United States.

出版信息

Elife. 2017 Jan 13;6:e21049. doi: 10.7554/eLife.21049.

DOI:10.7554/eLife.21049
PMID:28085667
原文链接:https://pmc.ncbi.nlm.nih.gov/articles/PMC5235355/
Abstract

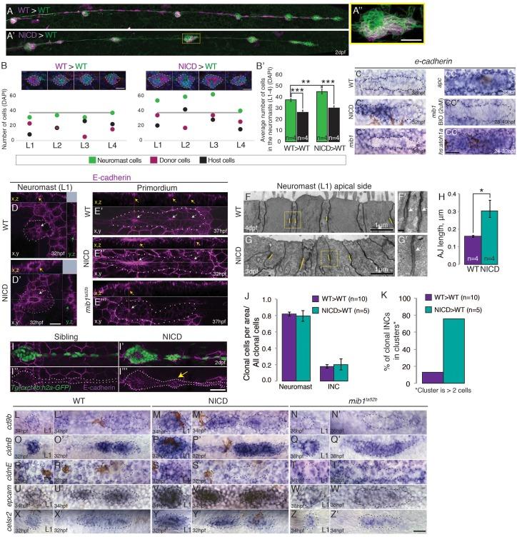
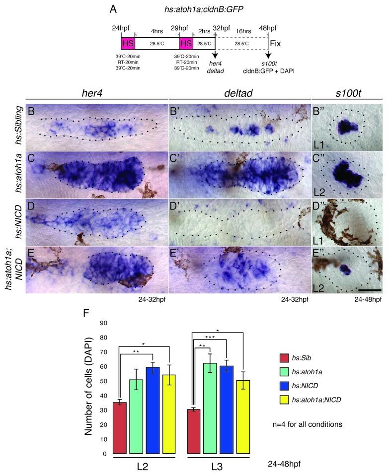
Organ morphogenesis depends on the precise orchestration of cell migration, cell shape changes and cell adhesion. We demonstrate that Notch signaling is an integral part of the Wnt and Fgf signaling feedback loop coordinating cell migration and the self-organization of rosette-shaped sensory organs in the zebrafish lateral line system. We show that Notch signaling acts downstream of Fgf signaling to not only inhibit hair cell differentiation but also to induce and maintain stable epithelial rosettes. Ectopic Notch expression causes a significant increase in organ size independently of proliferation and the Hippo pathway. Transplantation and RNASeq analyses revealed that Notch signaling induces apical junctional complex genes that regulate cell adhesion and apical constriction. Our analysis also demonstrates that in the absence of patterning cues normally provided by a Wnt/Fgf signaling system, rosettes still self-organize in the presence of Notch signaling.

摘要

器官形态发生依赖于细胞迁移、细胞形状变化和细胞黏附的精确协调。我们证明,Notch信号是Wnt和Fgf信号反馈回路的一个组成部分,该回路协调斑马鱼侧线系统中的细胞迁移和玫瑰花结状感觉器官的自组织。我们表明,Notch信号在Fgf信号下游起作用,不仅抑制毛细胞分化,还诱导和维持稳定的上皮玫瑰花结。异位Notch表达导致器官大小显著增加,这与增殖和Hippo信号通路无关。移植和RNA测序分析表明,Notch信号诱导调节细胞黏附和顶端收缩的顶端连接复合体基因。我们的分析还表明,在缺乏Wnt/Fgf信号系统通常提供的模式线索的情况下,玫瑰花结在Notch信号存在时仍能自组织。

https://cdn.ncbi.nlm.nih.gov/pmc/blobs/9efa/5235355/74580d95864d/elife-21049-fig9.jpg
https://cdn.ncbi.nlm.nih.gov/pmc/blobs/9efa/5235355/452939bdc794/elife-21049-fig1.jpg
https://cdn.ncbi.nlm.nih.gov/pmc/blobs/9efa/5235355/a61122a8c0d5/elife-21049-fig1-figsupp1.jpg
https://cdn.ncbi.nlm.nih.gov/pmc/blobs/9efa/5235355/cad3a42363a2/elife-21049-fig2.jpg
https://cdn.ncbi.nlm.nih.gov/pmc/blobs/9efa/5235355/b5a390a6413a/elife-21049-fig2-figsupp1.jpg
https://cdn.ncbi.nlm.nih.gov/pmc/blobs/9efa/5235355/d82cac1485ca/elife-21049-fig3.jpg
https://cdn.ncbi.nlm.nih.gov/pmc/blobs/9efa/5235355/b3106479127c/elife-21049-fig4.jpg
https://cdn.ncbi.nlm.nih.gov/pmc/blobs/9efa/5235355/d4a31507f688/elife-21049-fig4-figsupp1.jpg
https://cdn.ncbi.nlm.nih.gov/pmc/blobs/9efa/5235355/906077178677/elife-21049-fig5.jpg
https://cdn.ncbi.nlm.nih.gov/pmc/blobs/9efa/5235355/aa83609ca371/elife-21049-fig5-figsupp1.jpg
https://cdn.ncbi.nlm.nih.gov/pmc/blobs/9efa/5235355/edc0e208f479/elife-21049-fig6.jpg
https://cdn.ncbi.nlm.nih.gov/pmc/blobs/9efa/5235355/df99915120ae/elife-21049-fig7.jpg
https://cdn.ncbi.nlm.nih.gov/pmc/blobs/9efa/5235355/b3ad9c506b54/elife-21049-fig7-figsupp1.jpg
https://cdn.ncbi.nlm.nih.gov/pmc/blobs/9efa/5235355/786006c8195a/elife-21049-fig7-figsupp2.jpg
https://cdn.ncbi.nlm.nih.gov/pmc/blobs/9efa/5235355/6bd2716b7638/elife-21049-fig8.jpg
https://cdn.ncbi.nlm.nih.gov/pmc/blobs/9efa/5235355/cd940207b6cf/elife-21049-fig8-figsupp1.jpg
https://cdn.ncbi.nlm.nih.gov/pmc/blobs/9efa/5235355/74580d95864d/elife-21049-fig9.jpg
https://cdn.ncbi.nlm.nih.gov/pmc/blobs/9efa/5235355/452939bdc794/elife-21049-fig1.jpg
https://cdn.ncbi.nlm.nih.gov/pmc/blobs/9efa/5235355/a61122a8c0d5/elife-21049-fig1-figsupp1.jpg
https://cdn.ncbi.nlm.nih.gov/pmc/blobs/9efa/5235355/cad3a42363a2/elife-21049-fig2.jpg
https://cdn.ncbi.nlm.nih.gov/pmc/blobs/9efa/5235355/b5a390a6413a/elife-21049-fig2-figsupp1.jpg
https://cdn.ncbi.nlm.nih.gov/pmc/blobs/9efa/5235355/d82cac1485ca/elife-21049-fig3.jpg
https://cdn.ncbi.nlm.nih.gov/pmc/blobs/9efa/5235355/b3106479127c/elife-21049-fig4.jpg
https://cdn.ncbi.nlm.nih.gov/pmc/blobs/9efa/5235355/d4a31507f688/elife-21049-fig4-figsupp1.jpg
https://cdn.ncbi.nlm.nih.gov/pmc/blobs/9efa/5235355/906077178677/elife-21049-fig5.jpg
https://cdn.ncbi.nlm.nih.gov/pmc/blobs/9efa/5235355/aa83609ca371/elife-21049-fig5-figsupp1.jpg
https://cdn.ncbi.nlm.nih.gov/pmc/blobs/9efa/5235355/edc0e208f479/elife-21049-fig6.jpg
https://cdn.ncbi.nlm.nih.gov/pmc/blobs/9efa/5235355/df99915120ae/elife-21049-fig7.jpg
https://cdn.ncbi.nlm.nih.gov/pmc/blobs/9efa/5235355/b3ad9c506b54/elife-21049-fig7-figsupp1.jpg
https://cdn.ncbi.nlm.nih.gov/pmc/blobs/9efa/5235355/786006c8195a/elife-21049-fig7-figsupp2.jpg
https://cdn.ncbi.nlm.nih.gov/pmc/blobs/9efa/5235355/6bd2716b7638/elife-21049-fig8.jpg
https://cdn.ncbi.nlm.nih.gov/pmc/blobs/9efa/5235355/cd940207b6cf/elife-21049-fig8-figsupp1.jpg
https://cdn.ncbi.nlm.nih.gov/pmc/blobs/9efa/5235355/74580d95864d/elife-21049-fig9.jpg

相似文献

1
Proliferation-independent regulation of organ size by Fgf/Notch signaling.通过Fgf/Notch信号通路对器官大小进行不依赖增殖的调控。
Elife. 2017 Jan 13;6:e21049. doi: 10.7554/eLife.21049.
2
Atoh1a expression must be restricted by Notch signaling for effective morphogenesis of the posterior lateral line primordium in zebrafish.在斑马鱼中,为了后侧线原基有效地进行形态发生,Atoh1a的表达必须受到Notch信号通路的限制。
Development. 2010 Oct;137(20):3477-87. doi: 10.1242/dev.052761.
3
Signaling pathways regulating zebrafish lateral line development.调控斑马鱼侧线发育的信号通路。
Curr Biol. 2009 May 12;19(9):R381-6. doi: 10.1016/j.cub.2009.03.057.
4
Fgfr-Ras-MAPK signaling is required for apical constriction via apical positioning of Rho-associated kinase during mechanosensory organ formation.Fgfr-Ras-MAPK 信号通路通过机械感受器形成过程中 Rho 相关激酶在顶端的定位对于顶端缢缩是必需的。
Development. 2012 Sep;139(17):3130-5. doi: 10.1242/dev.082271. Epub 2012 Jul 25.
5
Shroom3 is required downstream of FGF signalling to mediate proneuromast assembly in zebrafish.Shroom3 在 FGF 信号下游起作用,以介导斑马鱼的原神经嵴组装。
Development. 2012 Dec;139(24):4571-81. doi: 10.1242/dev.083253. Epub 2012 Nov 7.
6
Notch signaling restricts FGF pathway activation in parapineal cells to promote their collective migration.Notch 信号通路限制松果体细胞中 FGF 信号通路的激活,从而促进它们的集体迁移。
Elife. 2019 Sep 9;8:e46275. doi: 10.7554/eLife.46275.
7
Dynamic Fgf signaling couples morphogenesis and migration in the zebrafish lateral line primordium.动态的成纤维细胞生长因子(Fgf)信号传导将斑马鱼侧线原基中的形态发生与迁移联系起来。
Development. 2008 Aug;135(16):2695-705. doi: 10.1242/dev.025981. Epub 2008 Jul 3.
8
Apical membrane maturation and cellular rosette formation during morphogenesis of the zebrafish lateral line.斑马鱼侧线形态发生过程中的顶端膜成熟和细胞玫瑰花结形成。
J Cell Sci. 2009 Mar 1;122(Pt 5):687-95. doi: 10.1242/jcs.032102. Epub 2009 Feb 10.
9
scRNA-Seq reveals distinct stem cell populations that drive hair cell regeneration after loss of Fgf and Notch signaling.scRNA-Seq 揭示了不同的干细胞群体,这些群体在 Fgf 和 Notch 信号丢失后驱动毛细胞再生。
Elife. 2019 Jan 25;8:e44431. doi: 10.7554/eLife.44431.
10
Fgf signaling controls pharyngeal taste bud formation through miR-200 and Delta-Notch activity.Fgf 信号通过 miR-200 和 Delta-Notch 活性控制咽味蕾的形成。
Development. 2011 Aug;138(16):3473-84. doi: 10.1242/dev.058669.

引用本文的文献

1
Signaling and Mechanics influence the number and size of epithelial rosettes in the migrating zebrafish Posterior Lateral Line primordium.信号传导和力学影响迁移中的斑马鱼后侧线原基中上皮玫瑰花结的数量和大小。
bioRxiv. 2025 May 19:2025.05.17.650326. doi: 10.1101/2025.05.17.650326.
2
SoxB1 family members inhibit Wnt signaling to promote maturation and deposition of stable neuromasts by the zebrafish Posterior Lateral Line primordium.SoxB1家族成员抑制Wnt信号通路,以促进斑马鱼后侧线原基形成稳定的神经丘并使其成熟和沉积。
bioRxiv. 2025 Apr 26:2025.04.23.650055. doi: 10.1101/2025.04.23.650055.
3
RhoA GEF Mcf2lb regulates rosette integrity during collective cell migration.

本文引用的文献

1
Actin Rings of Power.有动力的肌动蛋白环。
Dev Cell. 2016 Jun 20;37(6):493-506. doi: 10.1016/j.devcel.2016.05.024.
2
Cellular Organization and Cytoskeletal Regulation of the Hippo Signaling Network.河马信号网络的细胞组织与细胞骨架调控
Trends Cell Biol. 2016 Sep;26(9):694-704. doi: 10.1016/j.tcb.2016.05.003. Epub 2016 Jun 4.
3
A Plasmid Set for Efficient Bacterial Artificial Chromosome (BAC) Transgenesis in Zebrafish.用于斑马鱼高效细菌人工染色体(BAC)转基因的质粒组
RhoA GEF Mcf2lb 在细胞集体迁移过程中调节玫瑰花结的完整性。
Development. 2024 Jan 1;151(1). doi: 10.1242/dev.201898. Epub 2024 Jan 2.
4
Signaling pathways of liver regeneration: Biological mechanisms and implications.肝脏再生的信号通路:生物学机制及意义
iScience. 2023 Dec 7;27(1):108683. doi: 10.1016/j.isci.2023.108683. eCollection 2024 Jan 19.
5
Pulses of RhoA signaling stimulate actin polymerization and flow in protrusions to drive collective cell migration.RhoA 信号的脉冲刺激突起中的肌动蛋白聚合和流动,从而驱动细胞的集体迁移。
Curr Biol. 2024 Jan 22;34(2):245-259.e8. doi: 10.1016/j.cub.2023.11.044. Epub 2023 Dec 13.
6
On the value of diverse organisms in auditory research: From fish to flies to humans.论听觉研究中多样生物体的价值:从鱼类到果蝇再到人类。
Hear Res. 2023 May;432:108754. doi: 10.1016/j.heares.2023.108754. Epub 2023 Mar 30.
7
Notch-dependent Abl signaling regulates cell motility during ommatidial rotation in Drosophila.Notch 依赖性 Abl 信号在果蝇小眼旋转过程中调节细胞迁移。
Cell Rep. 2022 Dec 6;41(10):111788. doi: 10.1016/j.celrep.2022.111788.
8
Role of the Hippo pathway in liver regeneration and repair: recent advances.河马通路在肝脏再生与修复中的作用:最新进展
Inflamm Regen. 2022 Dec 5;42(1):59. doi: 10.1186/s41232-022-00235-5.
9
Cellular shape reinforces niche to stem cell signaling in the small intestine.细胞形态增强了小肠中干细胞微环境的信号传导。
Sci Adv. 2022 Oct 14;8(41):eabm1847. doi: 10.1126/sciadv.abm1847.
10
Single-cell RNA-sequencing of zebrafish hair cells reveals novel genes potentially involved in hearing loss.单细胞 RNA 测序揭示斑马鱼毛细胞中潜在参与听力损失的新基因。
Cell Mol Life Sci. 2022 Jun 26;79(7):385. doi: 10.1007/s00018-022-04410-2.
G3 (Bethesda). 2016 Apr 7;6(4):829-34. doi: 10.1534/g3.115.026344.
4
Amotl2a interacts with the Hippo effector Yap1 and the Wnt/β-catenin effector Lef1 to control tissue size in zebrafish.Amotl2a与Hippo效应蛋白Yap1以及Wnt/β-连环蛋白效应蛋白Lef1相互作用,以控制斑马鱼的组织大小。
Elife. 2015 Sep 3;4:e08201. doi: 10.7554/eLife.08201.
5
CD9, a key actor in the dissemination of lymphoblastic leukemia, modulating CXCR4-mediated migration via RAC1 signaling.CD9,淋母白血病传播的关键因素,通过 RAC1 信号调节 CXCR4 介导的迁移。
Blood. 2015 Oct 8;126(15):1802-12. doi: 10.1182/blood-2015-02-628560. Epub 2015 Aug 28.
6
Regeneration of Sensory Hair Cells Requires Localized Interactions between the Notch and Wnt Pathways.感觉毛细胞的再生需要Notch和Wnt信号通路之间的局部相互作用。
Dev Cell. 2015 Aug 10;34(3):267-82. doi: 10.1016/j.devcel.2015.05.025. Epub 2015 Jul 16.
7
Xenopus Claudin-6 is required for embryonic pronephros morphogenesis and terminal differentiation.非洲爪蟾Claudin-6是胚胎前肾形态发生和终末分化所必需的。
Biochem Biophys Res Commun. 2015 Jul 3;462(3):178-83. doi: 10.1016/j.bbrc.2015.04.065. Epub 2015 May 13.
8
ZO-1 controls endothelial adherens junctions, cell-cell tension, angiogenesis, and barrier formation.紧密连接蛋白1调控内皮细胞黏附连接、细胞间张力、血管生成及屏障形成。
J Cell Biol. 2015 Mar 16;208(6):821-38. doi: 10.1083/jcb.201404140. Epub 2015 Mar 9.
9
Size control during organogenesis: Development of the lateral line organs in zebrafish.器官发生过程中的大小控制:斑马鱼侧线器官的发育
Dev Growth Differ. 2015 Feb;57(2):169-78. doi: 10.1111/dgd.12196. Epub 2015 Feb 19.
10
Heparan Sulfate Proteoglycans Regulate Fgf Signaling and Cell Polarity during Collective Cell Migration.硫酸乙酰肝素蛋白聚糖在集体细胞迁移过程中调节成纤维细胞生长因子信号传导和细胞极性。
Cell Rep. 2015 Jan 20;10(3):414-428. doi: 10.1016/j.celrep.2014.12.043. Epub 2015 Jan 15.