• 文献检索
  • 文档翻译
  • 深度研究
  • 学术资讯
  • Suppr Zotero 插件Zotero 插件
  • 邀请有礼
  • 套餐&价格
  • 历史记录
应用&插件
Suppr Zotero 插件Zotero 插件浏览器插件Mac 客户端Windows 客户端微信小程序
定价
高级版会员购买积分包购买API积分包
服务
文献检索文档翻译深度研究API 文档MCP 服务
关于我们
关于 Suppr公司介绍联系我们用户协议隐私条款
关注我们

Suppr 超能文献

核心技术专利:CN118964589B侵权必究
粤ICP备2023148730 号-1Suppr @ 2026

文献检索

告别复杂PubMed语法,用中文像聊天一样搜索,搜遍4000万医学文献。AI智能推荐,让科研检索更轻松。

立即免费搜索

文件翻译

保留排版,准确专业,支持PDF/Word/PPT等文件格式,支持 12+语言互译。

免费翻译文档

深度研究

AI帮你快速写综述,25分钟生成高质量综述,智能提取关键信息,辅助科研写作。

立即免费体验

转化生长因子-β1诱导人脱落乳牙干细胞分化为功能性平滑肌细胞。

TGF-β1-induced differentiation of SHED into functional smooth muscle cells.

作者信息

Xu Jian Guang, Zhu Shao Yue, Heng Boon Chin, Dissanayaka Waruna Lakmal, Zhang Cheng Fei

机构信息

Comprehensive Dental Care, Endodontics, Faculty of Dentistry, The University of Hong Kong, Pokfulam, Hong Kong, China.

HKU Shenzhen Institute of Research and Innovation, Hong Kong, China.

出版信息

Stem Cell Res Ther. 2017 Jan 23;8(1):10. doi: 10.1186/s13287-016-0459-0.

DOI:10.1186/s13287-016-0459-0
PMID:28114966
原文链接:https://pmc.ncbi.nlm.nih.gov/articles/PMC5260045/
Abstract

BACKGROUND

Adequate vascularization is crucial for supplying nutrition and discharging metabolic waste in freshly transplanted tissue-engineered constructs. Obtaining the appropriate building blocks for vascular tissue engineering (i.e. endothelial and mural cells) is a challenging task for tissue neovascularization. Hence, we investigated whether stem cells from human exfoliated deciduous teeth (SHED) could be induced to differentiate into functional vascular smooth muscle cells (vSMCs).

METHODS

We utilized two cytokines of the TGF-β family, transforming growth factor beta 1 (TGF-β1) and bone morphogenetic protein 4 (BMP4), to induce SHED differentiation into SMCs. Quantitative real-time polymerase chain reaction (RT-qPCR) was used to assess mRNA expression, and protein expression was analyzed using flow cytometry, western blot and immunostaining. Additionally, to examine whether these SHED-derived SMCs possess the same function as primary SMCs, in vitro Matrigel angiogenesis assay, fibrin gel bead assay, and functional contraction study were used here.

RESULTS

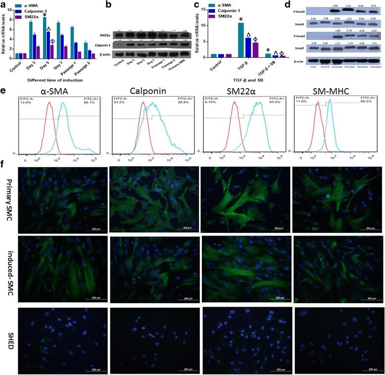
By analyzing the expression of specific markers of SMCs (α-SMA, SM22α, Calponin, and SM-MHC), we confirmed that TGF-β1, and not BMP4, could induce SHED differentiation into SMCs. The differentiation efficiency was relatively high (α-SMA 86.1%, SM22α 93.9%, Calponin 56.8%, and SM-MHC 88.2%) as assessed by flow cytometry. In vitro Matrigel angiogenesis assay showed that the vascular structures generated by SHED-derived SMCs and human umbilical vein endothelial cells (HUVECs) were comparable to primary SMCs and HUVECs in terms of vessel stability. Fibrin gel bead assay showed that SHED-derived SMCs had a stronger capacity for promoting vessel formation compared with primary SMCs. Further analyses of protein expression in fibrin gel showed that cultures containing SHED-derived SMCs exhibited higher expression levels of Fibronectin than the primary SMCs group. Additionally, it was also confirmed that SHED-derived SMCs exhibited functional contractility. When SB-431542, a specific inhibitor of ALK5 was administered, TGF-β1 stimulation could not induce SHED into SMCs, indicating that the differentiation of SHED into SMCs is somehow related to the TGF-β1-ALK5 signaling pathway.

CONCLUSIONS

SHED could be successfully induced into functional SMCs for vascular tissue engineering, and this course could be regulated through the ALK5 signaling pathway. Hence, SHED appear to be a promising candidate cell type for vascular tissue engineering.

摘要

背景

充足的血管化对于新鲜移植的组织工程构建体供应营养和排出代谢废物至关重要。获取血管组织工程的合适构建单元(即内皮细胞和平滑肌细胞)是组织新生血管形成的一项具有挑战性的任务。因此,我们研究了人脱落乳牙干细胞(SHED)是否可被诱导分化为功能性血管平滑肌细胞(vSMC)。

方法

我们利用转化生长因子β家族的两种细胞因子,即转化生长因子β1(TGF-β1)和骨形态发生蛋白4(BMP4),诱导SHED分化为平滑肌细胞。采用定量实时聚合酶链反应(RT-qPCR)评估mRNA表达,并使用流式细胞术、蛋白质印迹法和免疫染色分析蛋白质表达。此外,为了检查这些源自SHED的平滑肌细胞是否具有与原代平滑肌细胞相同的功能,在此使用了体外基质胶血管生成试验、纤维蛋白凝胶珠试验和功能收缩研究。

结果

通过分析平滑肌细胞特异性标志物(α-SMA、SM22α、钙调蛋白和SM-MHC)的表达,我们证实TGF-β1而非BMP4可诱导SHED分化为平滑肌细胞。通过流式细胞术评估,分化效率相对较高(α-SMA为86.1%,SM22α为93.9%,钙调蛋白为56.8%,SM-MHC为88.2%)。体外基质胶血管生成试验表明,源自SHED的平滑肌细胞和人脐静脉内皮细胞(HUVEC)生成的血管结构在血管稳定性方面与原代平滑肌细胞和HUVEC相当。纤维蛋白凝胶珠试验表明,与原代平滑肌细胞相比,源自SHED的平滑肌细胞具有更强的促进血管形成的能力。对纤维蛋白凝胶中蛋白质表达的进一步分析表明,含有源自SHED的平滑肌细胞的培养物中纤连蛋白的表达水平高于原代平滑肌细胞组。此外,还证实源自SHED的平滑肌细胞表现出功能性收缩。当给予ALK5的特异性抑制剂SB-431542时,TGF-β1刺激不能诱导SHED分化为平滑肌细胞,表明SHED向平滑肌细胞的分化在某种程度上与TGF-β1-ALK5信号通路有关。

结论

SHED可成功诱导分化为用于血管组织工程的功能性平滑肌细胞,且这一过程可通过ALK5信号通路进行调控。因此,SHED似乎是血管组织工程中一种有前景的候选细胞类型。

https://cdn.ncbi.nlm.nih.gov/pmc/blobs/623f/5260045/9a25d616c690/13287_2016_459_Fig5_HTML.jpg
https://cdn.ncbi.nlm.nih.gov/pmc/blobs/623f/5260045/74f12f5cdc3b/13287_2016_459_Fig1_HTML.jpg
https://cdn.ncbi.nlm.nih.gov/pmc/blobs/623f/5260045/bfd4ac8f5de1/13287_2016_459_Fig2_HTML.jpg
https://cdn.ncbi.nlm.nih.gov/pmc/blobs/623f/5260045/7955ba8976ee/13287_2016_459_Fig3_HTML.jpg
https://cdn.ncbi.nlm.nih.gov/pmc/blobs/623f/5260045/0d0ecffc5113/13287_2016_459_Fig4_HTML.jpg
https://cdn.ncbi.nlm.nih.gov/pmc/blobs/623f/5260045/9a25d616c690/13287_2016_459_Fig5_HTML.jpg
https://cdn.ncbi.nlm.nih.gov/pmc/blobs/623f/5260045/74f12f5cdc3b/13287_2016_459_Fig1_HTML.jpg
https://cdn.ncbi.nlm.nih.gov/pmc/blobs/623f/5260045/bfd4ac8f5de1/13287_2016_459_Fig2_HTML.jpg
https://cdn.ncbi.nlm.nih.gov/pmc/blobs/623f/5260045/7955ba8976ee/13287_2016_459_Fig3_HTML.jpg
https://cdn.ncbi.nlm.nih.gov/pmc/blobs/623f/5260045/0d0ecffc5113/13287_2016_459_Fig4_HTML.jpg
https://cdn.ncbi.nlm.nih.gov/pmc/blobs/623f/5260045/9a25d616c690/13287_2016_459_Fig5_HTML.jpg

相似文献

1
TGF-β1-induced differentiation of SHED into functional smooth muscle cells.转化生长因子-β1诱导人脱落乳牙干细胞分化为功能性平滑肌细胞。
Stem Cell Res Ther. 2017 Jan 23;8(1):10. doi: 10.1186/s13287-016-0459-0.
2
Differentiation of adipose-derived stem cells into contractile smooth muscle cells induced by transforming growth factor-beta1 and bone morphogenetic protein-4.转化生长因子-β1 和骨形成蛋白-4 诱导脂肪干细胞向收缩性平滑肌细胞的分化。
Tissue Eng Part A. 2010 Apr;16(4):1201-13. doi: 10.1089/ten.TEA.2009.0303.
3
Human hair follicle stem cell differentiation into contractile smooth muscle cells is induced by transforming growth factor-β1 and platelet-derived growth factor BB.人毛囊干细胞在转化生长因子-β1 和血小板衍生生长因子-BB 的诱导下分化为收缩性平滑肌细胞。
Mol Med Rep. 2013 Dec;8(6):1715-21. doi: 10.3892/mmr.2013.1707. Epub 2013 Sep 27.
4
Direct contact with endothelial cells drives dental pulp stem cells toward smooth muscle cells differentiation via TGF-β1 secretion.直接接触内皮细胞通过 TGF-β1 的分泌促使牙髓干细胞向平滑肌细胞分化。
Int Endod J. 2023 Sep;56(9):1092-1107. doi: 10.1111/iej.13943. Epub 2023 Jun 20.
5
Inhibition of TGF-β Signaling in SHED Enhances Endothelial Differentiation.抑制 SHED 中的 TGF-β 信号通路可增强血管内皮细胞分化。
J Dent Res. 2018 Feb;97(2):218-225. doi: 10.1177/0022034517733741. Epub 2017 Oct 3.
6
Functional expression of smooth muscle-specific ion channels in TGF-β(1)-treated human adipose-derived mesenchymal stem cells.转化生长因子-β(1)处理的人脂肪间充质干细胞中平滑肌特异性离子通道的功能表达。
Am J Physiol Cell Physiol. 2013 Aug 15;305(4):C377-91. doi: 10.1152/ajpcell.00404.2012. Epub 2013 Jun 12.
7
Similarities and differences in smooth muscle alpha-actin induction by TGF-beta in smooth muscle versus non-smooth muscle cells.转化生长因子-β(TGF-β)在平滑肌细胞与非平滑肌细胞中诱导平滑肌α-肌动蛋白的异同。
Arterioscler Thromb Vasc Biol. 1999 Sep;19(9):2049-58. doi: 10.1161/01.atv.19.9.2049.
8
A small diameter elastic blood vessel wall prepared under pulsatile conditions from polyglycolic acid mesh and smooth muscle cells differentiated from adipose-derived stem cells.在脉动条件下,从小鼠脂肪来源干细胞诱导分化的平滑肌细胞构建的聚乙醇酸网孔小口径弹性血管。
Biomaterials. 2010 Feb;31(4):621-30. doi: 10.1016/j.biomaterials.2009.09.086. Epub 2009 Oct 12.
9
Adipose stromal cells differentiate along a smooth muscle lineage pathway upon endothelial cell contact via induction of activin A.脂肪基质细胞在与内皮细胞接触时通过诱导激活素 A 沿着平滑肌谱系途径分化。
Circ Res. 2014 Oct 10;115(9):800-9. doi: 10.1161/CIRCRESAHA.115.304026. Epub 2014 Aug 11.
10
Smooth muscle cells differentiated from mesenchymal stem cells are regulated by microRNAs and suitable for vascular tissue grafts.由间充质干细胞分化而来的平滑肌细胞受 microRNAs 调控,适合作为血管组织移植物。
J Biol Chem. 2018 May 25;293(21):8089-8102. doi: 10.1074/jbc.RA118.001739. Epub 2018 Apr 11.

引用本文的文献

1
Optimizing extracellular matrix for endothelial differentiation using a design of experiments approach.采用实验设计方法优化用于内皮细胞分化的细胞外基质。
Sci Rep. 2025 Jul 8;15(1):24479. doi: 10.1038/s41598-025-09256-9.
2
Flow Cytometry Illuminates Dental Stem Cells: a Systematic Review of Immunomodulatory and Regenerative Breakthroughs.流式细胞术揭示牙干细胞:免疫调节与再生突破的系统评价
Stem Cell Rev Rep. 2025 Jun;21(5):1331-1350. doi: 10.1007/s12015-025-10883-y. Epub 2025 Apr 25.
3
Semaphorin-4D signaling in recruiting dental stem cells for vascular stabilization.

本文引用的文献

1
Wnt/β-Catenin Signaling Determines the Vasculogenic Fate of Postnatal Mesenchymal Stem Cells.Wnt/β-连环蛋白信号通路决定出生后间充质干细胞的血管生成命运。
Stem Cells. 2016 Jun;34(6):1576-87. doi: 10.1002/stem.2334. Epub 2016 Mar 11.
2
Generation of vascular endothelial and smooth muscle cells from human pluripotent stem cells.从人多能干细胞生成血管内皮细胞和平滑肌细胞。
Nat Cell Biol. 2015 Aug;17(8):994-1003. doi: 10.1038/ncb3205. Epub 2015 Jul 27.
3
Pericytes: Properties, Functions and Applications in Tissue Engineering.周细胞:特性、功能及其在组织工程中的应用。
信号素4D信号传导在招募牙干细胞以实现血管稳定方面的作用
Stem Cell Res Ther. 2025 Jan 26;16(1):25. doi: 10.1186/s13287-025-04149-0.
4
A roadmap for developing and engineering pulmonary fibrosis models.肺纤维化模型开发与构建路线图。
Biophys Rev (Melville). 2023 Apr 28;4(2):021302. doi: 10.1063/5.0134177. eCollection 2023 Jun.
5
The growth factor multimodality on treating human dental mesenchymal stem cells: a systematic review.生长因子多模态治疗人牙髓间充质干细胞:系统评价。
BMC Oral Health. 2024 Mar 1;24(1):290. doi: 10.1186/s12903-024-04013-2.
6
Prevascularization techniques for dental pulp regeneration: potential cell sources, intercellular communication and construction strategies.牙髓再生的血管化前技术:潜在的细胞来源、细胞间通讯及构建策略。
Front Bioeng Biotechnol. 2023 May 18;11:1186030. doi: 10.3389/fbioe.2023.1186030. eCollection 2023.
7
Oral cavity-derived stem cells and preclinical models of jaw-bone defects for bone tissue engineering.口腔来源的干细胞和颌骨缺损的临床前模型用于骨组织工程。
Stem Cell Res Ther. 2023 Mar 16;14(1):39. doi: 10.1186/s13287-023-03265-z.
8
Heterotypic Multicellular Spheroids as Experimental and Preclinical Models of Sprouting Angiogenesis.异型多细胞球体作为发芽血管生成的实验和临床前模型
Biology (Basel). 2021 Dec 23;11(1):18. doi: 10.3390/biology11010018.
9
Indispensable Role of HIF-1α Signaling in Post-implantation Survival and Angio-/Vasculogenic Properties of SHED.缺氧诱导因子-1α信号通路在脱落乳牙干细胞植入后存活及血管生成特性中的不可或缺作用
Front Cell Dev Biol. 2021 Jul 23;9:655073. doi: 10.3389/fcell.2021.655073. eCollection 2021.
10
Stem Cells from Human Exfoliated Deciduous Teeth (SHEDs) and Dental Pulp Stem Cells (DPSCs) Display a Similar Profile with Pericytes.来自人脱落乳牙的干细胞(SHEDs)和牙髓干细胞(DPSCs)与周细胞表现出相似的特征。
Stem Cells Int. 2021 Jul 24;2021:8859902. doi: 10.1155/2021/8859902. eCollection 2021.
Stem Cell Rev Rep. 2015 Aug;11(4):549-59. doi: 10.1007/s12015-015-9590-z.
4
Coculture of stem cells from apical papilla and human umbilical vein endothelial cell under hypoxia increases the formation of three-dimensional vessel-like structures in vitro.缺氧条件下根尖乳头干细胞与人脐静脉内皮细胞的共培养增加了体外三维血管样结构的形成。
Tissue Eng Part A. 2015 Mar;21(5-6):1163-72. doi: 10.1089/ten.TEA.2014.0058. Epub 2014 Dec 23.
5
Analysis of stromal cell secretomes reveals a critical role for stromal cell-derived hepatocyte growth factor and fibronectin in angiogenesis.基质细胞分泌组分析揭示了基质细胞衍生的肝细胞生长因子和纤维连接蛋白在血管生成中的关键作用。
Arterioscler Thromb Vasc Biol. 2013 Mar;33(3):513-22. doi: 10.1161/ATVBAHA.112.300782. Epub 2013 Jan 3.
6
Endothelial differentiation of SHED requires MEK1/ERK signaling.牙髓干细胞的内皮细胞分化需要 MEK1/ERK 信号通路。
J Dent Res. 2013 Jan;92(1):51-7. doi: 10.1177/0022034512466263. Epub 2012 Oct 31.
7
Functional vascular smooth muscle cells derived from human induced pluripotent stem cells via mesenchymal stem cell intermediates.通过间充质干细胞中间产物从人诱导多能干细胞中获得的功能性血管平滑肌细胞。
Cardiovasc Res. 2012 Dec 1;96(3):391-400. doi: 10.1093/cvr/cvs253. Epub 2012 Aug 31.
8
In-vitro regulation of odontogenic gene expression in human embryonic tooth cells and SHED cells.人胚牙源性细胞和 SHED 细胞中牙源性基因表达的体外调控。
Cell Tissue Res. 2012 Jun;348(3):465-73. doi: 10.1007/s00441-012-1379-7. Epub 2012 Mar 17.
9
Cell division cycle 7 is a novel regulator of transforming growth factor-β-induced smooth muscle cell differentiation.细胞分裂周期蛋白 7 是转化生长因子-β诱导的平滑肌细胞分化的新型调节因子。
J Biol Chem. 2012 Feb 24;287(9):6860-7. doi: 10.1074/jbc.M111.306209. Epub 2012 Jan 5.
10
Induced in vitro differentiation of neural-like cells from human exfoliated deciduous teeth-derived stem cells.人脱落乳牙干细胞体外诱导分化为神经样细胞
Int J Dev Biol. 2011;55(2):189-95. doi: 10.1387/ijdb.103090nn.