Suppr超能文献

小核仁磷酸蛋白(sNASP)和抗沉默功能蛋白1A(ASF1A)通过组蛋白结合的竞争和兼容模式发挥作用。

sNASP and ASF1A function through both competitive and compatible modes of histone binding.

作者信息

Bowman Andrew, Koide Akiko, Goodman Jay S, Colling Meaghan E, Zinne Daria, Koide Shohei, Ladurner Andreas G

机构信息

Biomedical Center Munich, Physiological Chemistry, Faculty of Medicine, Ludwig-Maximilians-Universität München, Großhaderner Str. 9, 82152 Planegg-Martinsried, Germany

Department of Biochemistry and Molecular Biology, University of Chicago, Chicago, IL 60637, USA.

出版信息

Nucleic Acids Res. 2017 Jan 25;45(2):643-656. doi: 10.1093/nar/gkw892. Epub 2016 Oct 5.

Abstract

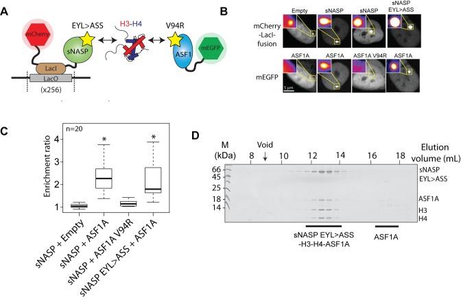
Histone chaperones are proteins that interact with histones to regulate the thermodynamic process of nucleosome assembly. sNASP and ASF1 are conserved histone chaperones that interact with histones H3 and H4 and are found in a multi-chaperoning complex in vivo Previously we identified a short peptide motif within H3 that binds to the TPR domain of sNASP with nanomolar affinity. Interestingly, this peptide motif is sequestered within the known ASF1-H3-H4 interface, raising the question of how these two proteins are found in complex together with histones when they share the same binding site. Here, we show that sNASP contains at least two additional histone interaction sites that, unlike the TPR-H3 peptide interaction, are compatible with ASF1A binding. These surfaces allow ASF1A to form a quaternary complex with both sNASP and H3-H4. Furthermore, we demonstrate that sNASP makes a specific complex with H3 on its own in vitro, but not with H4, suggesting that it could work upstream of ASF1A. Further, we show that sNASP and ASF1A are capable of folding an H3-H4 dimer in vitro under native conditions. These findings reveal a network of binding events that may promote the entry of histones H3 and H4 into the nucleosome assembly pathway.

摘要

组蛋白伴侣是一类与组蛋白相互作用以调节核小体组装热力学过程的蛋白质。sNASP和ASF1是保守的组蛋白伴侣,它们与组蛋白H3和H4相互作用,并且在体内的多伴侣复合物中被发现。此前我们在H3中鉴定出一个短肽基序,它以纳摩尔亲和力与sNASP的TPR结构域结合。有趣的是,这个肽基序被隔离在已知的ASF1-H3-H4界面内,这就提出了一个问题:当这两种蛋白质共享相同的结合位点时,它们如何与组蛋白一起形成复合物。在这里,我们表明sNASP至少包含两个额外的组蛋白相互作用位点,与TPR-H3肽相互作用不同,这些位点与ASF1A结合兼容。这些表面允许ASF1A与sNASP和H3-H4形成四元复合物。此外,我们证明sNASP在体外能单独与H3形成特定复合物,但不能与H4形成复合物,这表明它可能在ASF1A的上游起作用。此外,我们表明sNASP和ASF1A能够在天然条件下体外折叠H3-H4二聚体。这些发现揭示了一个结合事件网络,可能促进组蛋白H3和H4进入核小体组装途径。

https://cdn.ncbi.nlm.nih.gov/pmc/blobs/4a10/5314797/d09450e25849/gkw892fig1.jpg

文献AI研究员

20分钟写一篇综述,助力文献阅读效率提升50倍。

立即体验

用中文搜PubMed

大模型驱动的PubMed中文搜索引擎

马上搜索

文档翻译

学术文献翻译模型,支持多种主流文档格式。

立即体验