Asnicar Francesco, Manara Serena, Zolfo Moreno, Truong Duy Tin, Scholz Matthias, Armanini Federica, Ferretti Pamela, Gorfer Valentina, Pedrotti Anna, Tett Adrian, Segata Nicola
Centre for Integrative Biology, University of Trento, Trento, Italy.
Azienda Provinciale per i Servizi Sanitari, Trento, Italy.
mSystems. 2017 Jan 17;2(1). doi: 10.1128/mSystems.00164-16. eCollection 2017 Jan-Feb.
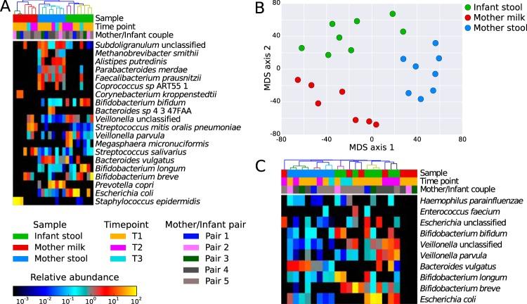
The gut microbiome becomes shaped in the first days of life and continues to increase its diversity during the first months. Links between the configuration of the infant gut microbiome and infant health are being shown, but a comprehensive strain-level assessment of microbes vertically transmitted from mother to infant is still missing. We collected fecal and breast milk samples from multiple mother-infant pairs during the first year of life and applied shotgun metagenomic sequencing followed by computational strain-level profiling. We observed that several specific strains, including those of , , and , were present in samples from the same mother-infant pair, while being clearly distinct from those carried by other pairs, which is indicative of vertical transmission. We further applied metatranscriptomics to study the gene expression of vertically transmitted microbes and found that transmitted strains of and species were transcriptionally active in the guts of both adult and infant. By combining longitudinal microbiome sampling and newly developed computational tools for strain-level microbiome analysis, we demonstrated that it is possible to track the vertical transmission of microbial strains from mother to infants and to characterize their transcriptional activity. Our work provides the foundation for larger-scale surveys to identify the routes of vertical microbial transmission and its influence on postinfancy microbiome development. Early infant exposure is important in the acquisition and ultimate development of a healthy infant microbiome. There is increasing support for the idea that the maternal microbial reservoir is a key route of microbial transmission, and yet much is inferred from the observation of shared species in mother and infant. The presence of common species, , does not necessarily equate to vertical transmission, as species exhibit considerable strain heterogeneity. It is therefore imperative to assess whether shared microbes belong to the same genetic variant (i.e., strain) to support the hypothesis of vertical transmission. Here we demonstrate the potential of shotgun metagenomics and strain-level profiling to identify vertical transmission events. Combining these data with metatranscriptomics, we show that it is possible not only to identify and track the fate of microbes in the early infant microbiome but also to investigate the actively transcribing members of the community. These approaches will ultimately provide important insights into the acquisition, development, and community dynamics of the infant microbiome.
肠道微生物群在生命的最初几天开始形成,并在最初几个月内持续增加其多样性。婴儿肠道微生物群的构成与婴儿健康之间的联系正在显现,但对从母亲垂直传播给婴儿的微生物进行全面的菌株水平评估仍然缺失。我们在母婴生命的第一年收集了多对母婴的粪便和母乳样本,并应用鸟枪法宏基因组测序,随后进行计算菌株水平分析。我们观察到,包括 、 和 的几种特定菌株存在于同一母婴对的样本中,同时与其他母婴对携带的菌株明显不同,这表明存在垂直传播。我们进一步应用宏转录组学研究垂直传播微生物的 基因表达,发现 和 物种的传播菌株在成人和婴儿的肠道中均具有转录活性。通过结合纵向微生物群采样和新开发的用于菌株水平微生物群分析的计算工具,我们证明了追踪微生物菌株从母亲到婴儿的垂直传播并表征其转录活性是可能的。我们的工作为大规模调查奠定了基础,以确定微生物垂直传播的途径及其对婴儿期后微生物群发育的影响。早期婴儿接触对于健康婴儿微生物群的获得和最终发育很重要。越来越多的人支持这样一种观点,即母体微生物库是微生物传播的关键途径,但很多是从母婴共享物种的观察中推断出来的。常见物种 的存在并不一定等同于垂直传播,因为物种表现出相当大的菌株异质性。因此,必须评估共享微生物是否属于同一遗传变体(即菌株),以支持垂直传播的假设。在这里,我们展示了鸟枪法宏基因组学和菌株水平分析在识别垂直传播事件方面的潜力。将这些数据与宏转录组学相结合,我们表明不仅可以识别和追踪早期婴儿微生物群中微生物的命运而且可以研究群落中活跃转录的成员。这些方法最终将为婴儿微生物群的获得、发育和群落动态提供重要见解。