Suppr超能文献

微小 RNA-130b 通过 PI3K/Akt 信号通路靶向 PTEN 介导乳腺癌细胞的耐药性和增殖。

MicroRNA-130b targets PTEN to mediate drug resistance and proliferation of breast cancer cells via the PI3K/Akt signaling pathway.

机构信息

College of Laboratory Medicine, Dalian Medical University, Dalian 116044, Liaoning Province, China.

Department of Central Laboratory, the First Affiliated Hospital of Dalian Medical University, Dalian 116011, Liaoning Province, China.

出版信息

Sci Rep. 2017 Feb 6;7:41942. doi: 10.1038/srep41942.

Abstract

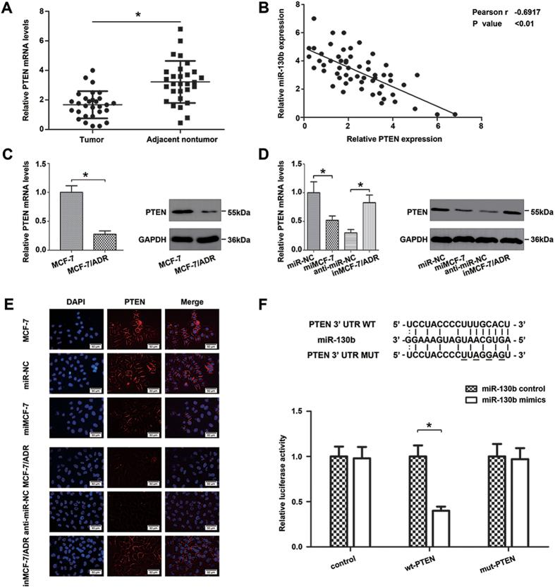
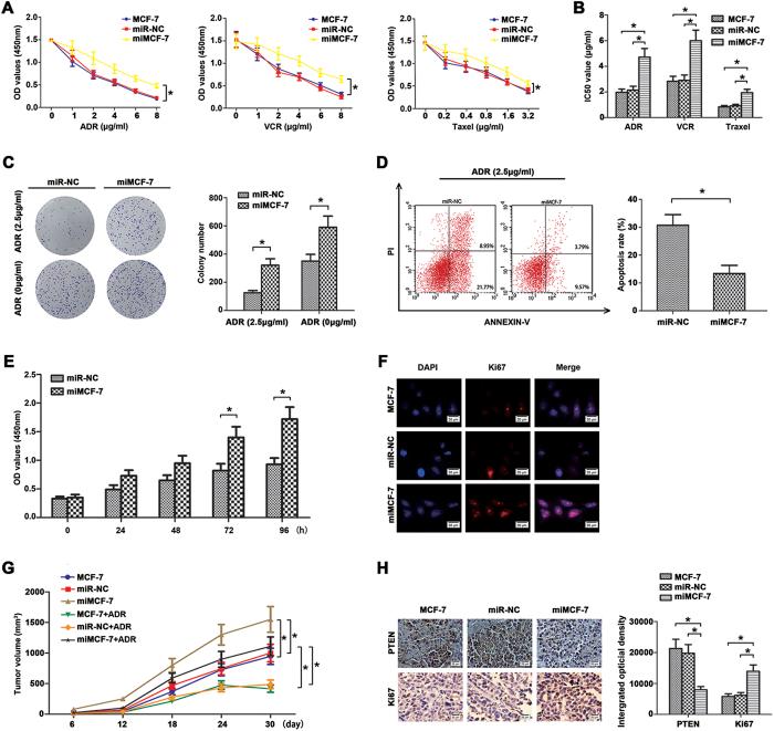
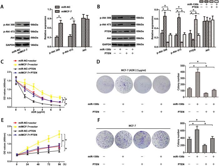
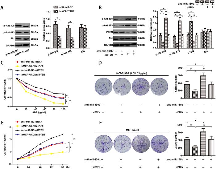
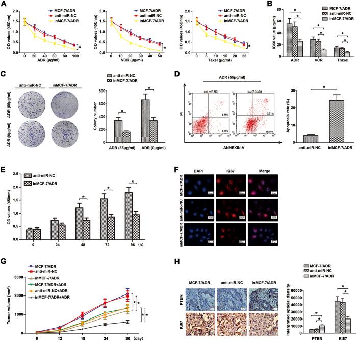
Multidrug resistance (MDR) correlates with treatment failure and poor prognosis among breast cancer patients. This study was aimed to investigate the possible mechanism by which microRNA-130b-3p (miR-130b) mediates the chemoresistance and proliferation of breast cancer. MiR-130b was found to be up-regulated in tumor tissues versus adjacent tissues of breast cancer, as well as in adriamycin (ADR) resistant breast cancer cell line (MCF-7/ADR) versus its parental line (MCF-7) and the non-malignant breast epithelial cell line (MCF-10A), demonstrating its crucial relevance for breast cancer biology. We identified that PTEN was a direct target of miR-130b and inversely correlated with miR-130b expression in breast cancer. Moreover, over-expression of miR-130b promoted drug resistance, proliferation and decreased apoptosis of MCF-7 cells, while suppression of miR-130b enhanced drug cytotoxicity and apoptosis, as well as reduced proliferation of MCF-7/ADR cells in vitro and in vivo. Particularly, miR-130b mediated the activity of phosphoinositide-3 kinase (PI3K)/Akt signaling pathway as well as the chemoresistance and proliferation of breast cancer cell lines, which was partially blocked following knockdown of PTEN. Altogether, miR-130b targets PTEN to induce MDR, proliferation, and apoptosis via PI3K/Akt signaling pathway. This provides a novel promising candidate for breast cancer therapy.

摘要

多药耐药 (MDR) 与乳腺癌患者的治疗失败和预后不良相关。本研究旨在探讨 microRNA-130b-3p (miR-130b) 通过何种可能的机制介导乳腺癌的化疗耐药和增殖。研究发现,miR-130b 在肿瘤组织中相对于乳腺癌的相邻组织上调,并且在阿霉素 (ADR) 耐药乳腺癌细胞系 (MCF-7/ADR) 相对于其亲本系 (MCF-7) 和非恶性乳腺上皮细胞系 (MCF-10A) 中上调,表明其对乳腺癌生物学具有重要意义。我们鉴定出 PTEN 是 miR-130b 的直接靶标,并且与乳腺癌中 miR-130b 的表达呈负相关。此外,过表达 miR-130b 促进 MCF-7 细胞的耐药性、增殖并减少细胞凋亡,而抑制 miR-130b 则增强 MCF-7/ADR 细胞的细胞毒性和凋亡,并减少体内外 MCF-7/ADR 细胞的增殖。特别地,miR-130b 介导了磷酸肌醇 3-激酶 (PI3K)/Akt 信号通路以及乳腺癌细胞系的化疗耐药性和增殖,而敲低 PTEN 则部分阻断了该信号通路。总之,miR-130b 通过 PI3K/Akt 信号通路靶向 PTEN 诱导 MDR、增殖和凋亡。这为乳腺癌治疗提供了一个有前途的新候选药物。

https://cdn.ncbi.nlm.nih.gov/pmc/blobs/8ab3/5292739/264618d82b03/srep41942-f1.jpg

文献AI研究员

20分钟写一篇综述,助力文献阅读效率提升50倍。

立即体验

用中文搜PubMed

大模型驱动的PubMed中文搜索引擎

马上搜索

文档翻译

学术文献翻译模型,支持多种主流文档格式。

立即体验