Suppr超能文献

并非所有预测的CRISPR-Cas系统都是相同的:分离的cas基因和CRISPR样元件类别。

Not all predicted CRISPR-Cas systems are equal: isolated cas genes and classes of CRISPR like elements.

作者信息

Zhang Quan, Ye Yuzhen

机构信息

School of Informatics and Computing, Indiana University, 150 S. Woodlawn Ave, Bloomington, IN, 47405, USA.

出版信息

BMC Bioinformatics. 2017 Feb 6;18(1):92. doi: 10.1186/s12859-017-1512-4.

Abstract

BACKGROUND

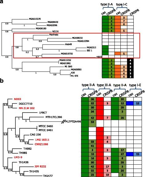
The CRISPR-Cas systems in prokaryotes are RNA-guided immune systems that target and deactivate foreign nucleic acids. A typical CRISPR-Cas system consists of a CRISPR array of repeat and spacer units, and a locus of cas genes. The CRISPR and the cas locus are often located next to each other in the genomes. However, there is no quantitative estimate of the co-location. In addition, ad-hoc studies have shown that some non-CRISPR genomic elements contain repeat-spacer-like structures and are mistaken as CRISPRs.

RESULTS

Using available genome sequences, we observed that a significant number of genomes have isolated cas loci and/or CRISPRs. We found that 11%, 22% and 28% of the type I, II and III cas loci are isolated (without CRISPRs in the same genomes at all or with CRISPRs distant in the genomes), respectively. We identified a large number of genomic elements that superficially reassemble CRISPRs but don't contain diverse spacers and have no companion cas genes. We called these elements false-CRISPRs and further classified them into groups, including tandem repeats and Staphylococcus aureus repeat (STAR)-like elements.

CONCLUSION

This is the first systematic study to collect and characterize false-CRISPR elements. We demonstrated that false-CRISPRs could be used to reduce the false annotation of CRISPRs, therefore showing them to be useful for improving the annotation of CRISPR-Cas systems.

摘要

背景

原核生物中的CRISPR-Cas系统是一种RNA引导的免疫系统,可靶向并失活外源核酸。典型的CRISPR-Cas系统由重复序列和间隔序列组成的CRISPR阵列以及cas基因座组成。CRISPR和cas基因座在基因组中通常彼此相邻。然而,目前尚无关于它们共定位的定量估计。此外,一些专门研究表明,某些非CRISPR基因组元件包含类似重复序列-间隔序列的结构,容易被误认为是CRISPR。

结果

利用现有的基因组序列,我们观察到大量基因组具有孤立的cas基因座和/或CRISPR。我们发现,I型、II型和III型cas基因座分别有11%、22%和28%是孤立的(即同一基因组中完全没有CRISPR,或者基因组中的CRISPR距离很远)。我们鉴定出大量表面上类似CRISPR但不包含多样间隔序列且没有伴随cas基因的基因组元件。我们将这些元件称为假CRISPR,并进一步将它们分类,包括串联重复序列和金黄色葡萄球菌重复序列(STAR)样元件。

结论

这是首次收集和表征假CRISPR元件的系统性研究。我们证明假CRISPR可用于减少CRISPR的错误注释,因此表明它们有助于改进CRISPR-Cas系统的注释。

https://cdn.ncbi.nlm.nih.gov/pmc/blobs/991c/5294841/27d162a09dcd/12859_2017_1512_Fig1_HTML.jpg

文献AI研究员

20分钟写一篇综述,助力文献阅读效率提升50倍。

立即体验

用中文搜PubMed

大模型驱动的PubMed中文搜索引擎

马上搜索

文档翻译

学术文献翻译模型,支持多种主流文档格式。

立即体验