Suppr超能文献

NR4A受体在髓系细胞中对NF-κB信号传导有不同调节作用。

NR4A Receptors Differentially Regulate NF-κB Signaling in Myeloid Cells.

作者信息

McEvoy Caitriona, de Gaetano Monica, Giffney Hugh E, Bahar Bojlul, Cummins Eoin P, Brennan Eoin P, Barry Mary, Belton Orina, Godson Catherine G, Murphy Evelyn P, Crean Daniel

机构信息

School of Medicine, University College Dublin, Dublin, Ireland; Conway Institute for Biomolecular and Biomedical Science, University College Dublin, Dublin, Ireland; Diabetes and Complications Research Centre, Conway Institute for Biomolecular and Biomedical Science, University College Dublin, Dublin, Ireland.

Conway Institute for Biomolecular and Biomedical Science, University College Dublin, Dublin, Ireland; School of Veterinary Medicine, University College Dublin, Dublin, Ireland.

出版信息

Front Immunol. 2017 Jan 23;8:7. doi: 10.3389/fimmu.2017.00007. eCollection 2017.

Abstract

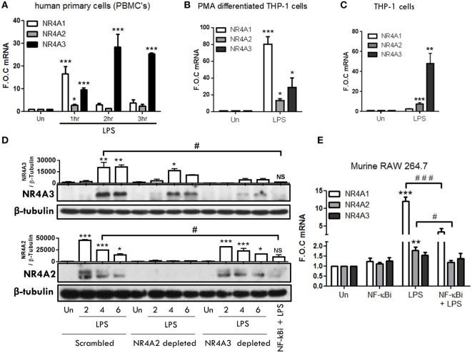
Dysregulation of inflammatory responses is a hallmark of multiple diseases such as atherosclerosis and rheumatoid arthritis. As constitutively active transcription factors, NR4A nuclear receptors function to control the magnitude of inflammatory responses and in chronic inflammatory disease can be protective or pathogenic. Within this study, we demonstrate that TLR4 stimulation using the endotoxin lipopolysaccharide (LPS) rapidly enhances NR4A1-3 expression in human and murine, primary and immortalized myeloid cells with concomitant gene transcription and protein secretion of MIP-3α, a central chemokine implicated in numerous pathologies. Deficiency of NR4A2 and NR4A3 in human and murine myeloid cells reveals that both receptors function as positive regulators of enhanced MIP-3α expression. In contrast, within the same cell types and conditions, altered NR4A activity leads to suppression of LPS-induced MCP-1 gene and protein expression. An equivalent pattern of inflammatory gene regulation is replicated in TNFα-treated myeloid cells. We show that NF-κB is the critical regulator of NR4A1-3, MIP-3α, and MCP-1 during TLR4 stimulation in myeloid cells and highlight a parallel mechanism whereby NR4A activity can repress or enhance NF-κB target gene expression simultaneously. Mechanistic insight reveals that NR4A2 does not require DNA-binding capacity in order to enhance or repress NF-κB target gene expression simultaneously and establishes a role for NF-κB family member Relb as a novel NR4A target gene involved in the positive regulation of MIP-3α. Thus, our data reveal a dynamic role for NR4A receptors concurrently enhancing and repressing NF-κB activity in myeloid cells leading to altered transcription of key inflammatory mediators.

摘要

炎症反应失调是动脉粥样硬化和类风湿性关节炎等多种疾病的一个标志。作为组成型活性转录因子,NR4A核受体发挥作用控制炎症反应的强度,在慢性炎症性疾病中可能具有保护作用或致病作用。在本研究中,我们证明使用内毒素脂多糖(LPS)刺激TLR4可迅速增强人和小鼠、原代和永生化髓样细胞中NR4A1 - 3的表达,同时伴有MIP - 3α的基因转录和蛋白质分泌,MIP - 3α是一种涉及多种病理状况的关键趋化因子。人和小鼠髓样细胞中NR4A2和NR4A3的缺失表明这两种受体均作为增强MIP - 3α表达的正调节因子发挥作用。相反,在相同的细胞类型和条件下,NR4A活性改变会导致LPS诱导的MCP - 1基因和蛋白质表达受到抑制。在TNFα处理的髓样细胞中也出现了类似的炎症基因调控模式。我们表明NF - κB是髓样细胞中TLR4刺激过程中NR4A1 - 3、MIP - 3α和MCP - 1的关键调节因子,并强调了一种平行机制,即NR4A活性可同时抑制或增强NF - κB靶基因的表达。机制研究表明,NR4A2在同时增强或抑制NF - κB靶基因表达时不需要DNA结合能力,并确定NF - κB家族成员Relb作为参与MIP - 3α正调节的新型NR4A靶基因的作用。因此,我们的数据揭示了NR4A受体在髓样细胞中同时增强和抑制NF - κB活性从而导致关键炎症介质转录改变的动态作用。

https://cdn.ncbi.nlm.nih.gov/pmc/blobs/7876/5256039/0dc5d902270a/fimmu-08-00007-g001.jpg

文献检索

告别复杂PubMed语法,用中文像聊天一样搜索,搜遍4000万医学文献。AI智能推荐,让科研检索更轻松。

立即免费搜索

文件翻译

保留排版,准确专业,支持PDF/Word/PPT等文件格式,支持 12+语言互译。

免费翻译文档

深度研究

AI帮你快速写综述,25分钟生成高质量综述,智能提取关键信息,辅助科研写作。

立即免费体验