Suppr超能文献

外周作用的μ-阿片受体拮抗剂作为慢性阿片类药物治疗的非癌痛患者便秘的治疗选择。

Peripherally acting μ-opioid receptor antagonists as treatment options for constipation in noncancer pain patients on chronic opioid therapy.

作者信息

Pergolizzi Joseph V, Raffa Robert B, Pappagallo Marco, Fleischer Charles, Pergolizzi Joseph, Zampogna Gianpietro, Duval Elizabeth, Hishmeh Janan, LeQuang Jo Ann, Taylor Robert

机构信息

NEMA Research, Inc., Naples, FL.

University of Arizona College of Pharmacy, University of Arizona, Tucson, AZ; Temple University School of Pharmacy, Temple University, Philadelphia, PA.

出版信息

Patient Prefer Adherence. 2017 Jan 17;11:107-119. doi: 10.2147/PPA.S78042. eCollection 2017.

Abstract

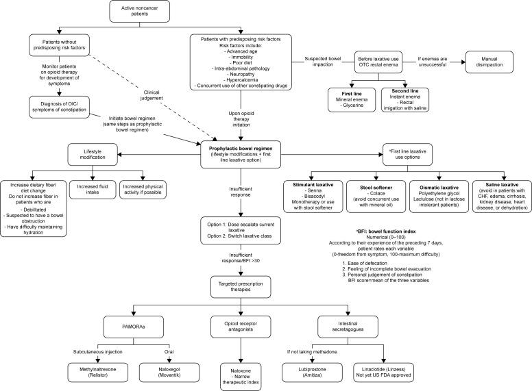
Opioid-induced constipation (OIC), a prevalent and distressing side effect of opioid therapy, does not reliably respond to treatment with conventional laxatives. OIC can be a treatment-limiting adverse event. Recent advances in medications with peripherally acting μ-opioid receptor antagonists, such as methylnaltrexone, naloxegol, and alvimopan, hold promise for treating OIC and thus extending the benefits of opioid analgesia to more chronic pain patients. Peripherally acting μ-opioid receptor antagonists have been clinically tested to improve bowel symptoms without compromise to pain relief, although there are associated side effects, including abdominal pain. Other treatment options include fixed-dose combination products of oxycodone analgesic together with naloxone.

摘要

阿片类药物引起的便秘(OIC)是阿片类药物治疗中常见且令人苦恼的副作用,对传统泻药治疗反应不佳。OIC可能是一种限制治疗的不良事件。外周作用的μ-阿片受体拮抗剂类药物(如甲基纳曲酮、纳洛西醇和阿维莫潘)的最新进展为治疗OIC带来了希望,从而能将阿片类镇痛的益处扩展至更多慢性疼痛患者。外周作用的μ-阿片受体拮抗剂已通过临床试验,可改善肠道症状且不影响疼痛缓解,不过存在包括腹痛在内的相关副作用。其他治疗选择包括羟考酮镇痛药与纳洛酮的固定剂量复方制剂。

https://cdn.ncbi.nlm.nih.gov/pmc/blobs/e479/5261842/2113ab9de6c3/ppa-11-107Fig1.jpg

文献AI研究员

20分钟写一篇综述,助力文献阅读效率提升50倍。

立即体验

用中文搜PubMed

大模型驱动的PubMed中文搜索引擎

马上搜索

文档翻译

学术文献翻译模型,支持多种主流文档格式。

立即体验