Suppr超能文献

核转运蛋白α2在胆管癌中的过表达通过DNA修复蛋白的核转位与不良预后和吉西他滨敏感性相关。

Overexpression of karyopherin-α2 in cholangiocarcinoma correlates with poor prognosis and gemcitabine sensitivity via nuclear translocation of DNA repair proteins.

作者信息

Tsukagoshi Mariko, Araki Kenichiro, Yokobori Takehiko, Altan Bolag, Suzuki Hideki, Kubo Norio, Watanabe Akira, Ishii Norihiro, Hosouchi Yasuo, Nishiyama Masahiko, Shirabe Ken, Kuwano Hiroyuki

机构信息

Department of General Surgical Science, Gunma University Graduate School of Medicine, Maebashi, Gunma 371-8511, Japan.

Division of Hepatobiliary and Pancreatic Surgery, Integrative Center of General Surgery, Gunma University Hospital, Maebashi, Gunma 371-8511, Japan.

出版信息

Oncotarget. 2017 Jun 27;8(26):42159-42172. doi: 10.18632/oncotarget.15020.

Abstract

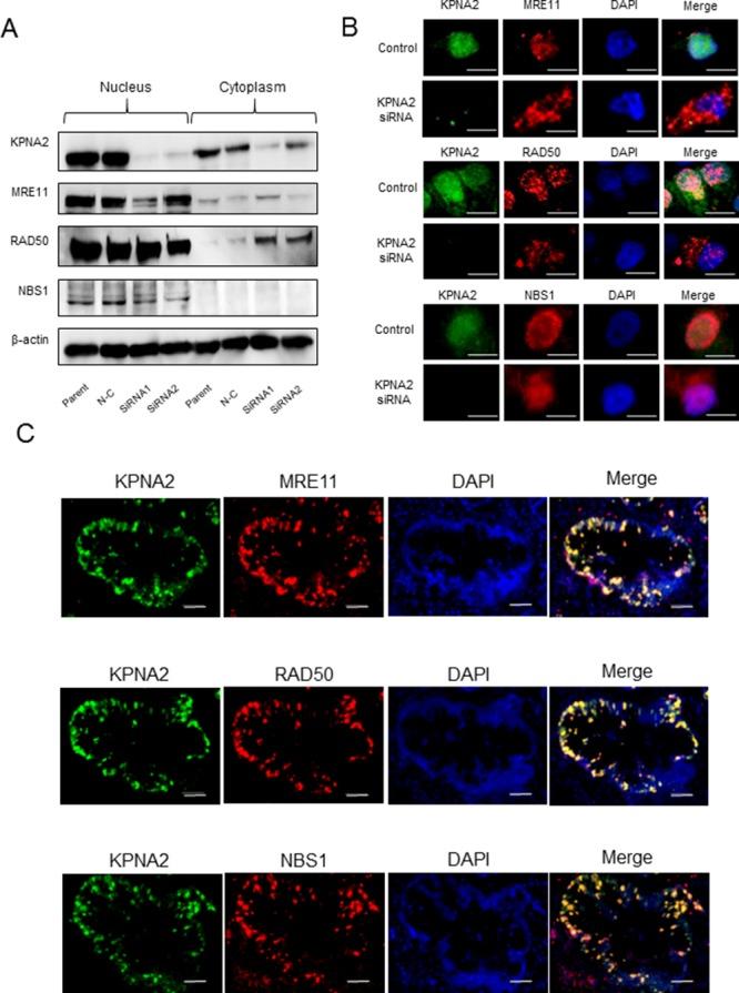
Cholangiocarcinoma is a highly malignant tumor, and the development of new therapeutic strategies is critical. Karyopherin-α2 (KPNA2) functions as an adaptor that mediates nucleocytoplasmic transport. Specifically, KPNA2 transports one of the important DNA repair machineries, the MRE11-RAD50-NBS1 (MRN) complex, to the nucleus. In this study, we clarified the significance of KPNA2 in cholangiocarcinoma. KPNA2 expression evaluated by immunohistochemical analysis was common in malignant tissue but rare in adjacent noncancerous tissues. KPNA2 overexpression was significantly correlated with poor prognosis and was an independent prognostic factor after surgery. In patients with cholangiocarcinoma who received gemcitabine after surgery, KPNA2 overexpression tended to be a prognostic indicator of poor overall survival. In KPNA2-depleted cholangiocarcinoma cells, proliferation was significantly decreased and gemcitabine sensitivity was enhanced in vitro and in vivo. Expression of KPNA2 and the MRN complex displayed colocalization in the nucleus. In addition, nuclear localization of the MRN complex was regulated by KPNA2 in vitro. These results suggest that KPNA2 expression may be a useful prognostic and predictive marker of gemcitabine sensitivity and survival. The regulation of KPNA2 expression may be a new therapeutic strategy for cholangiocarcinoma.

摘要

胆管癌是一种高度恶性的肿瘤,开发新的治疗策略至关重要。核转运蛋白α2(KPNA2)作为一种介导核质运输的衔接蛋白发挥作用。具体而言,KPNA2将重要的DNA修复机制之一MRE11-RAD50-NBS1(MRN)复合物转运至细胞核。在本研究中,我们阐明了KPNA2在胆管癌中的意义。通过免疫组织化学分析评估的KPNA2表达在恶性组织中常见,但在相邻的非癌组织中罕见。KPNA2过表达与预后不良显著相关,并且是术后的独立预后因素。在术后接受吉西他滨治疗的胆管癌患者中,KPNA2过表达往往是总体生存不良的预后指标。在KPNA2缺失的胆管癌细胞中,体外和体内的增殖均显著降低,吉西他滨敏感性增强。KPNA2和MRN复合物的表达在细胞核中显示出共定位。此外,体外MRN复合物的核定位受KPNA2调控。这些结果表明,KPNA2表达可能是吉西他滨敏感性和生存的有用预后及预测标志物。KPNA2表达的调控可能是胆管癌的一种新治疗策略。

https://cdn.ncbi.nlm.nih.gov/pmc/blobs/abab/5522057/b2164def0bd7/oncotarget-08-42159-g001.jpg

文献AI研究员

20分钟写一篇综述,助力文献阅读效率提升50倍。

立即体验

用中文搜PubMed

大模型驱动的PubMed中文搜索引擎

马上搜索

文档翻译

学术文献翻译模型,支持多种主流文档格式。

立即体验