• 文献检索
  • 文档翻译
  • 深度研究
  • 学术资讯
  • Suppr Zotero 插件Zotero 插件
  • 邀请有礼
  • 套餐&价格
  • 历史记录
应用&插件
Suppr Zotero 插件Zotero 插件浏览器插件Mac 客户端Windows 客户端微信小程序
定价
高级版会员购买积分包购买API积分包
服务
文献检索文档翻译深度研究API 文档MCP 服务
关于我们
关于 Suppr公司介绍联系我们用户协议隐私条款
关注我们

Suppr 超能文献

核心技术专利:CN118964589B侵权必究
粤ICP备2023148730 号-1Suppr @ 2026

文献检索

告别复杂PubMed语法,用中文像聊天一样搜索,搜遍4000万医学文献。AI智能推荐,让科研检索更轻松。

立即免费搜索

文件翻译

保留排版,准确专业,支持PDF/Word/PPT等文件格式,支持 12+语言互译。

免费翻译文档

深度研究

AI帮你快速写综述,25分钟生成高质量综述,智能提取关键信息,辅助科研写作。

立即免费体验

作为一种新的治疗靶点,胰脏癌中 Mac-2 结合蛋白聚糖的潜力。

Potential of Mac-2-binding protein glycan isomer as a new therapeutic target in pancreatic cancer.

机构信息

Division of Hepatobiliary and Pancreatic Surgery, Department of General Surgical Science, Gunma University, Graduate School of Medicine, Maebashi, Gunma, Japan.

Gunma University Initiative for Advanced Research, Maebashi, Gunma, Japan.

出版信息

Cancer Sci. 2024 Apr;115(4):1241-1249. doi: 10.1111/cas.16087. Epub 2024 Feb 6.

DOI:10.1111/cas.16087
PMID:38321872
原文链接:https://pmc.ncbi.nlm.nih.gov/articles/PMC11007056/
Abstract

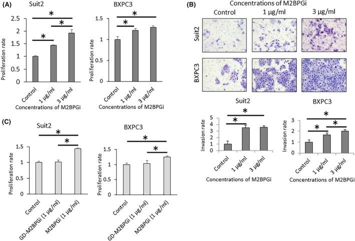
Pancreatic cancer (PC) is a challenging malignancy to treat. Mac-2-binding protein glycan isomer (M2BPGi) is a novel serum marker of liver fibrosis and hepatocellular carcinoma and is secreted by hepatic stellate and stroma cells. Serum M2BPGi levels are upregulated in PC patients. We measured the expression of M2BPGi in the serum of 27 PC patients and determined whether M2BPGi affects the malignant potential of PC cells in vitro. We also examined the effect of M2BP on PC tumor growth and gemcitabine sensitivity in vivo. Serum M2BPGi levels in PC patients were higher compared with those of healthy subjects. M2BPGi extraction in cancer-associated fibroblasts (CAFs) was higher compared with that of PC cells. M2BPGi treatment promoted the proliferation and invasion of PC cells. The suppression of galectin-3, which binds to M2BPGi, did not affect the proliferation-promoting effect of M2BPGi in PC cells. The suppression of M2BP reduced tumor growth and enhanced gemcitabine sensitivity in PC-bearing xenograft mice. CAF-derived M2BPGi promotes the proliferation and invasion of PC cells. Targeting M2BPGi may represent a new therapeutic strategy to circumvent refractory PC.

摘要

胰腺癌(PC)是一种难以治疗的恶性肿瘤。M2 结合蛋白糖型异构体(M2BPGi)是肝纤维化和肝细胞癌的新型血清标志物,由肝星状细胞和基质细胞分泌。PC 患者的血清 M2BPGi 水平升高。我们测量了 27 名 PC 患者血清中的 M2BPGi 表达,并确定 M2BPGi 是否会影响 PC 细胞在体外的恶性潜能。我们还研究了 M2BP 对体内 PC 肿瘤生长和吉西他滨敏感性的影响。与健康受试者相比,PC 患者的血清 M2BPGi 水平更高。与 PC 细胞相比,癌症相关成纤维细胞(CAFs)中的 M2BPGi 提取更高。M2BPGi 处理促进了 PC 细胞的增殖和侵袭。与 M2BPGi 结合的半乳糖凝集素-3 的抑制作用并不影响 M2BPGi 在 PC 细胞中的促增殖作用。M2BP 的抑制作用减少了荷瘤异种移植小鼠的肿瘤生长并增强了吉西他滨的敏感性。CAF 衍生的 M2BPGi 促进了 PC 细胞的增殖和侵袭。靶向 M2BPGi 可能代表一种规避难治性 PC 的新治疗策略。

https://cdn.ncbi.nlm.nih.gov/pmc/blobs/f945/11007056/6830c924aad7/CAS-115-1241-g006.jpg
https://cdn.ncbi.nlm.nih.gov/pmc/blobs/f945/11007056/38e7e3fa59de/CAS-115-1241-g003.jpg
https://cdn.ncbi.nlm.nih.gov/pmc/blobs/f945/11007056/c11ef83c15d4/CAS-115-1241-g001.jpg
https://cdn.ncbi.nlm.nih.gov/pmc/blobs/f945/11007056/3e8bdb0cda4f/CAS-115-1241-g002.jpg
https://cdn.ncbi.nlm.nih.gov/pmc/blobs/f945/11007056/03c264c9afa4/CAS-115-1241-g005.jpg
https://cdn.ncbi.nlm.nih.gov/pmc/blobs/f945/11007056/6830c924aad7/CAS-115-1241-g006.jpg
https://cdn.ncbi.nlm.nih.gov/pmc/blobs/f945/11007056/38e7e3fa59de/CAS-115-1241-g003.jpg
https://cdn.ncbi.nlm.nih.gov/pmc/blobs/f945/11007056/c11ef83c15d4/CAS-115-1241-g001.jpg
https://cdn.ncbi.nlm.nih.gov/pmc/blobs/f945/11007056/3e8bdb0cda4f/CAS-115-1241-g002.jpg
https://cdn.ncbi.nlm.nih.gov/pmc/blobs/f945/11007056/03c264c9afa4/CAS-115-1241-g005.jpg
https://cdn.ncbi.nlm.nih.gov/pmc/blobs/f945/11007056/6830c924aad7/CAS-115-1241-g006.jpg

相似文献

1
Potential of Mac-2-binding protein glycan isomer as a new therapeutic target in pancreatic cancer.作为一种新的治疗靶点,胰脏癌中 Mac-2 结合蛋白聚糖的潜力。
Cancer Sci. 2024 Apr;115(4):1241-1249. doi: 10.1111/cas.16087. Epub 2024 Feb 6.
2
Mac-2-binding protein glycan isomer enhances the aggressiveness of hepatocellular carcinoma by activating mTOR signaling.甘露糖结合蛋白聚糖异构体通过激活 mTOR 信号通路增强肝癌的侵袭性。
Br J Cancer. 2020 Sep;123(7):1145-1153. doi: 10.1038/s41416-020-0971-y. Epub 2020 Jul 6.
3
Serial measurement of Wisteria floribunda agglutinin positive Mac-2-binding protein is useful for predicting liver fibrosis and the development of hepatocellular carcinoma in chronic hepatitis C patients treated with IFN-based and IFN-free therapy.对紫藤凝集素阳性Mac-2结合蛋白进行连续测量,有助于预测接受基于干扰素和不含干扰素治疗的慢性丙型肝炎患者的肝纤维化及肝细胞癌的发生。
Hepatol Int. 2016 Nov;10(6):956-964. doi: 10.1007/s12072-016-9754-1. Epub 2016 Jul 19.
4
Mac-2 binding protein glycan isomer (M2BPGi) is a new serum biomarker for assessing liver fibrosis: more than a biomarker of liver fibrosis.甘露糖结合蛋白聚糖异构酶(M2BPGi)是一种新的血清肝纤维化生物标志物:不仅仅是肝纤维化的标志物。
J Gastroenterol. 2018 Jul;53(7):819-826. doi: 10.1007/s00535-017-1425-z. Epub 2018 Jan 9.
5
Usefulness of Enhanced Liver Fibrosis, Glycosylation Isomer of Mac-2 Binding Protein, Galectin-3, and Soluble Suppression of Tumorigenicity 2 for Assessing Liver Fibrosis in Chronic Liver Diseases.增强型肝纤维化、Mac-2 结合蛋白糖基化异构体、半乳糖凝集素-3 和可溶性肿瘤抑制因子 2 在慢性肝病中评估肝纤维化的应用。
Ann Lab Med. 2018 Jul;38(4):331-337. doi: 10.3343/alm.2018.38.4.331.
6
Serum Mac-2 binding protein glycosylation isomer predicts the activation of hepatic stellate cells after liver transplantation.血清 Mac-2 结合蛋白糖基化异构体预测肝移植后肝星状细胞的活化。
J Gastroenterol Hepatol. 2019 Feb;34(2):418-424. doi: 10.1111/jgh.14438. Epub 2018 Sep 9.
7
Serum Mac-2 binding protein glycosylation isomer level predicts hepatocellular carcinoma development in E-negative chronic hepatitis B patients.血清Mac-2结合蛋白糖基化异构体水平可预测E抗原阴性慢性乙型肝炎患者肝细胞癌的发生。
World J Gastroenterol. 2019 Mar 21;25(11):1398-1408. doi: 10.3748/wjg.v25.i11.1398.
8
On-treatment Serum Mac-2 Binding Protein Glycosylation Isomer (M2BPGi) Level and Risk of Hepatocellular Carcinoma Development in Patients with Chronic Hepatitis B during Nucleot(s)ide Analogue Therapy.核苷(酸)类似物治疗期间慢性乙型肝炎患者治疗中血清 Mac-2 结合蛋白糖基化异构体(M2BPGi)水平与肝细胞癌发展风险的关系。
Int J Mol Sci. 2020 Mar 17;21(6):2051. doi: 10.3390/ijms21062051.
9
Usefulness of Mac-2 Binding Protein Glycosylation Isomer for Prediction of Posthepatectomy Liver Failure in Patients With Hepatocellular Carcinoma.用于预测肝癌患者肝切除术后肝衰竭的 Mac-2 结合蛋白糖基化异构体的有用性。
Ann Surg. 2017 Jun;265(6):1201-1208. doi: 10.1097/SLA.0000000000001836.
10
Clinical Utility of Mac-2 Binding Protein Glycosylation Isomer in Chronic Liver Diseases.在慢性肝脏疾病中 M2 型甘露糖结合蛋白糖型异构体的临床应用。
Ann Lab Med. 2021 Jan;41(1):16-24. doi: 10.3343/alm.2021.41.1.16. Epub 2020 Aug 25.

引用本文的文献

1
Role of mac-2 binding protein glycosylation isomer in predicting fibrosis in patients with metabolic dysfunction-associated steatotic liver disease.Mac-2结合蛋白糖基化异构体在预测代谢功能障碍相关脂肪性肝病患者肝纤维化中的作用。
World J Hepatol. 2025 Jul 27;17(7):106991. doi: 10.4254/wjh.v17.i7.106991.
2
Leveraging glycosylation for early detection and therapeutic target discovery in pancreatic cancer.利用糖基化进行胰腺癌的早期检测和治疗靶点发现。
Cell Death Dis. 2025 Mar 31;16(1):227. doi: 10.1038/s41419-025-07517-z.
3
Serum Mac2-binding protein glycosylated isomer (M2BPGi) as a prognostic biomarker in pancreatic ductal adenocarcinoma: iCAFs-derived M2BPGi drives tumor invasion.

本文引用的文献

1
New chemiluminescent enzyme immunoassay for quantitative measurement of Mac-2 binding protein glycosylation isomer in chronic liver disease.用于定量测量慢性肝病中 Mac-2 结合蛋白糖基化异构体的新化学发光酶免疫分析。
J Gastroenterol. 2023 Dec;58(12):1252-1260. doi: 10.1007/s00535-023-02043-1. Epub 2023 Oct 8.
2
Application of Mac-2 binding protein glycosylation isomer as a non-invasive biomarker for probing liver disease.甘露糖结合蛋白糖型异构体在肝疾病无创性生物标志物探测中的应用。
Sci Rep. 2022 Apr 26;12(1):6757. doi: 10.1038/s41598-022-10744-5.
3
Mac-2 Binding Protein Glycosylation Isomer as a Prognostic Marker for Hepatocellular Carcinoma With Sustained Virological Response.
血清糖基化异构型Mac2结合蛋白(M2BPGi)作为胰腺导管腺癌的预后生物标志物:源自iCAFs的M2BPGi驱动肿瘤侵袭。
J Gastroenterol. 2025 Apr;60(4):479-495. doi: 10.1007/s00535-024-02195-8. Epub 2024 Dec 11.
4
Utility of Mac-2 binding protein glycosylation isomer as an excellent biomarker for the prediction of liver fibrosis, activity, and hepatocellular carcinoma onset: an expert review.Mac-2结合蛋白糖基化异构体作为预测肝纤维化、活性及肝细胞癌发生的优秀生物标志物的效用:一项专家综述
J Gastroenterol. 2025 Jan;60(1):10-23. doi: 10.1007/s00535-024-02179-8. Epub 2024 Dec 9.
5
Disease modifiers and novel markers in hepatitis B virus-related hepatocellular carcinoma.乙型肝炎病毒相关肝细胞癌中的疾病修饰因子和新型标志物
J Liver Cancer. 2024 Sep;24(2):145-154. doi: 10.17998/jlc.2024.08.03. Epub 2024 Aug 5.
Mac-2 结合蛋白糖基化异构体作为伴有持续病毒学应答的肝细胞癌的预后标志物。
Anticancer Res. 2022 Jan;42(1):245-251. doi: 10.21873/anticanres.15479.
4
Hepatic stellate cell as a Mac-2-binding protein-producing cell in patients with liver fibrosis.肝星状细胞作为肝纤维化患者中产生Mac-2结合蛋白的细胞。
Hepatol Res. 2021 Oct;51(10):1058-1063. doi: 10.1111/hepr.13648. Epub 2021 Apr 29.
5
Conophylline Inhibits Hepatocellular Carcinoma by Inhibiting Activated Cancer-associated Fibroblasts Through Suppression of G Protein-coupled Receptor 68.金松双黄酮通过抑制 G 蛋白偶联受体 68 抑制激活的癌相关成纤维细胞抑制肝癌。
Mol Cancer Ther. 2021 Jun;20(6):1019-1028. doi: 10.1158/1535-7163.MCT-20-0150. Epub 2021 Mar 15.
6
Mac-2-binding protein glycan isomer enhances the aggressiveness of hepatocellular carcinoma by activating mTOR signaling.甘露糖结合蛋白聚糖异构体通过激活 mTOR 信号通路增强肝癌的侵袭性。
Br J Cancer. 2020 Sep;123(7):1145-1153. doi: 10.1038/s41416-020-0971-y. Epub 2020 Jul 6.
7
Nintedanib inhibits intrahepatic cholangiocarcinoma aggressiveness via suppression of cytokines extracted from activated cancer-associated fibroblasts.尼达尼布通过抑制来自活化的癌相关成纤维细胞的细胞因子来抑制肝内胆管癌的侵袭性。
Br J Cancer. 2020 Mar;122(7):986-994. doi: 10.1038/s41416-020-0744-7. Epub 2020 Feb 4.
8
Conophylline suppresses pancreatic cancer desmoplasia and cancer-promoting cytokines produced by cancer-associated fibroblasts.金松双黄酮抑制胰腺癌基质和肿瘤相关成纤维细胞产生的促癌细胞因子。
Cancer Sci. 2019 Jan;110(1):334-344. doi: 10.1111/cas.13847. Epub 2018 Dec 13.
9
Mac-2 binding protein glycan isomer (M2BPGi) is a new serum biomarker for assessing liver fibrosis: more than a biomarker of liver fibrosis.甘露糖结合蛋白聚糖异构酶(M2BPGi)是一种新的血清肝纤维化生物标志物:不仅仅是肝纤维化的标志物。
J Gastroenterol. 2018 Jul;53(7):819-826. doi: 10.1007/s00535-017-1425-z. Epub 2018 Jan 9.
10
Usefulness of serum Wisteria floribunda agglutinin-positive Mac-2 binding protein in children with primary sclerosing cholangitis.血清紫藤凝集素阳性Mac-2结合蛋白在儿童原发性硬化性胆管炎中的应用价值
Hepatol Res. 2018 Apr;48(5):355-363. doi: 10.1111/hepr.13004. Epub 2017 Dec 20.