Suppr超能文献

hnRNP H和CstF64对可变剪接和可变聚腺苷酸化的竞争性调控决定了乙酰胆碱酯酶同工型。

Competitive regulation of alternative splicing and alternative polyadenylation by hnRNP H and CstF64 determines acetylcholinesterase isoforms.

作者信息

Nazim Mohammad, Masuda Akio, Rahman Mohammad Alinoor, Nasrin Farhana, Takeda Jun-Ichi, Ohe Kenji, Ohkawara Bisei, Ito Mikako, Ohno Kinji

机构信息

Division of Neurogenetics, Center for Neurological Diseases and Cancer, Nagoya University Graduate School of Medicine, Nagoya, Aichi, Japan.

出版信息

Nucleic Acids Res. 2017 Feb 17;45(3):1455-1468. doi: 10.1093/nar/gkw823.

Abstract

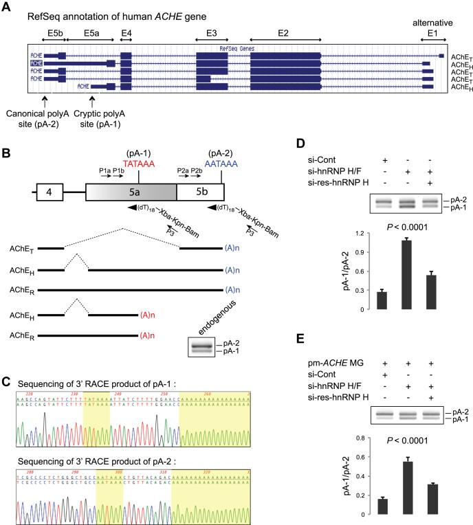
Acetylcholinesterase (AChE), encoded by the ACHE gene, hydrolyzes the neurotransmitter acetylcholine to terminate synaptic transmission. Alternative splicing close to the 3΄ end generates three distinct isoforms of AChET, AChEH and AChER. We found that hnRNP H binds to two specific G-runs in exon 5a of human ACHE and activates the distal alternative 3΄ splice site (ss) between exons 5a and 5b to generate AChET. Specific effect of hnRNP H was corroborated by siRNA-mediated knockdown and artificial tethering of hnRNP H. Furthermore, hnRNP H competes for binding of CstF64 to the overlapping binding sites in exon 5a, and suppresses the selection of a cryptic polyadenylation site (PAS), which additionally ensures transcription of the distal 3΄ ss required for the generation of AChET. Expression levels of hnRNP H were positively correlated with the proportions of the AChET isoform in three different cell lines. HnRNP H thus critically generates AChET by enhancing the distal 3΄ ss and by suppressing the cryptic PAS. Global analysis of CLIP-seq and RNA-seq also revealed that hnRNP H competitively regulates alternative 3΄ ss and alternative PAS in other genes. We propose that hnRNP H is an essential factor that competitively regulates alternative splicing and alternative polyadenylation.

摘要

乙酰胆碱酯酶(AChE)由ACHE基因编码,可水解神经递质乙酰胆碱以终止突触传递。靠近3΄端的可变剪接产生了三种不同的AChE异构体:AChET、AChEH和AChER。我们发现,异质性核糖核蛋白H(hnRNP H)与人ACHE基因第5a外显子中的两个特定G序列结合,并激活第5a和第5b外显子之间的远端可变3΄剪接位点(ss),从而产生AChET。通过小干扰RNA(siRNA)介导的hnRNP H敲低和人工拴系实验证实了hnRNP H的特异性作用。此外,hnRNP H与切割刺激因子64(CstF64)竞争结合第5a外显子中的重叠结合位点,并抑制隐蔽聚腺苷酸化位点(PAS)的选择,这进一步确保了产生AChET所需的远端3΄ss的转录。在三种不同细胞系中,hnRNP H的表达水平与AChET异构体的比例呈正相关。因此,hnRNP H通过增强远端3΄ss和抑制隐蔽PAS来决定性地产生AChET。CLIP-seq和RNA-seq的全局分析还表明,hnRNP H在其他基因中竞争性地调节可变3΄ss和可变PAS。我们提出,hnRNP H是竞争性调节可变剪接和可变聚腺苷酸化的关键因子。

https://cdn.ncbi.nlm.nih.gov/pmc/blobs/67f4/5388418/599378b22b0e/gkw823fig1.jpg

文献AI研究员

20分钟写一篇综述,助力文献阅读效率提升50倍。

立即体验

用中文搜PubMed

大模型驱动的PubMed中文搜索引擎

马上搜索

文档翻译

学术文献翻译模型,支持多种主流文档格式。

立即体验