Suppr超能文献

天维菌素-6通过抑制自噬通量损害自噬。

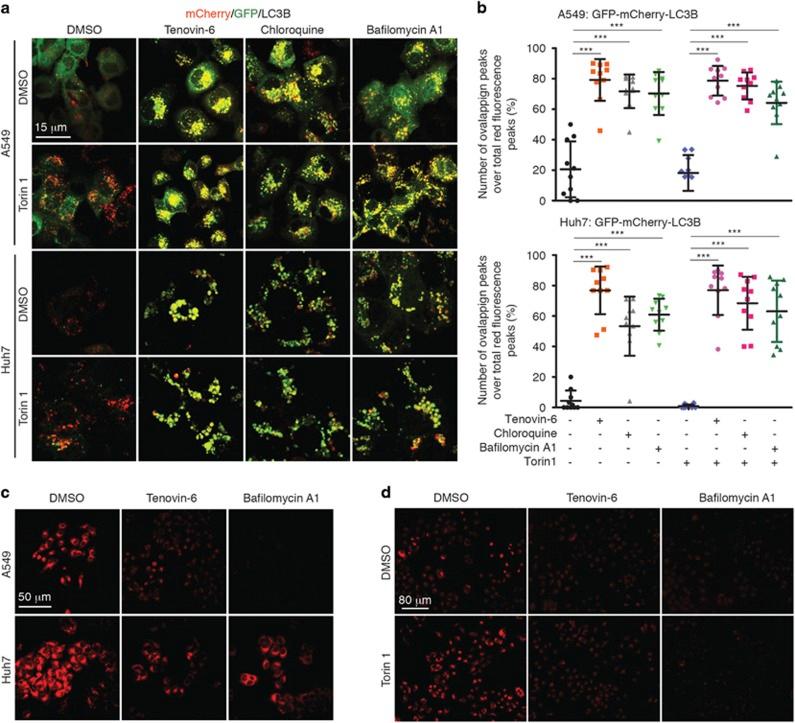
Tenovin-6 impairs autophagy by inhibiting autophagic flux.

作者信息

Yuan Hongfeng, Tan Brandon, Gao Shou-Jiang

机构信息

Department of Molecular Microbiology and Immunology, Keck School of Medicine, University of Southern California, Los Angeles, CA, USA.

出版信息

Cell Death Dis. 2017 Feb 9;8(2):e2608. doi: 10.1038/cddis.2017.25.

Abstract

Tenovin-6 has attracted significant interest because it activates p53 and inhibits sirtuins. It has anti-neoplastic effects on multiple hematopoietic malignancies and solid tumors in both in vitro and in vivo studies. Tenovin-6 was recently shown to impair the autophagy pathway in chronic lymphocytic leukemia cells and pediatric soft tissue sarcoma cells. However, whether tenovin-6 has a general inhibitory effect on autophagy and whether there is any involvement with SIRT1 and p53, both of which are regulators of the autophagy pathway, remain unclear. In this study, we have demonstrated that tenovin-6 increases microtubule-associated protein 1 light chain 3 (LC3-II) level in diverse cell types in a time- and dose-dependent manner. Mechanistically, the increase of LC3-II by tenovin-6 is caused by inhibition of the classical autophagy pathway via impairing lysosomal function without affecting the fusion between autophagosomes and lysosomes. Furthermore, we have revealed that tenovin-6 activation of p53 is cell type dependent, and tenovin-6 inhibition of autophagy is not dependent on its regulatory functions on p53 and SIRT1. Our results have shown that tenovin-6 is a potent autophagy inhibitor, and raised the precaution in interpreting results where tenovin-6 is used as an inhibitor of SIRT1.

摘要

Tenovin-6因激活p53并抑制沉默调节蛋白而备受关注。在体外和体内研究中,它对多种血液系统恶性肿瘤和实体瘤均具有抗肿瘤作用。最近有研究表明,Tenovin-6会损害慢性淋巴细胞白血病细胞和小儿软组织肉瘤细胞的自噬途径。然而,Tenovin-6是否对自噬具有普遍的抑制作用,以及它是否与自噬途径的调节因子SIRT1和p53有关,目前仍不清楚。在本研究中,我们证明了Tenovin-6能以时间和剂量依赖性方式增加多种细胞类型中微管相关蛋白1轻链3(LC3-II)的水平。从机制上讲,Tenovin-6导致LC3-II增加是通过损害溶酶体功能抑制经典自噬途径,而不影响自噬体与溶酶体的融合。此外,我们还发现Tenovin-6对p53的激活具有细胞类型依赖性,并且Tenovin-6对自噬的抑制作用并不依赖于其对p53和SIRT1的调节功能。我们的研究结果表明,Tenovin-6是一种有效的自噬抑制剂,并在解释将Tenovin-6用作SIRT1抑制剂的结果时提出了注意事项。

https://cdn.ncbi.nlm.nih.gov/pmc/blobs/d85d/5386474/16acec940169/cddis201725f1.jpg

文献检索

告别复杂PubMed语法,用中文像聊天一样搜索,搜遍4000万医学文献。AI智能推荐,让科研检索更轻松。

立即免费搜索

文件翻译

保留排版,准确专业,支持PDF/Word/PPT等文件格式,支持 12+语言互译。

免费翻译文档

深度研究

AI帮你快速写综述,25分钟生成高质量综述,智能提取关键信息,辅助科研写作。

立即免费体验