Suppr超能文献

产前酒精暴露会损害新生儿脑皮质微血管中的自噬。

Prenatal alcohol exposure impairs autophagy in neonatal brain cortical microvessels.

作者信息

Girault Virginie, Gilard Vianney, Marguet Florent, Lesueur Céline, Hauchecorne Michelle, Ramdani Yasmina, Laquerrière Annie, Marret Stéphane, Jégou Sylvie, Gonzalez Bruno Jose, Brasse-Lagnel Carole, Bekri Soumeya

机构信息

Normandie University, UNIROUEN, INSERM U1245, NeoVasc Team, Rouen, France.

Department of Neurosurgery, Rouen University Hospital, Rouen, France.

出版信息

Cell Death Dis. 2017 Feb 9;8(2):e2610. doi: 10.1038/cddis.2017.29.

Abstract

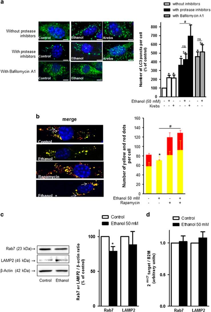
Brain developmental lesions are a devastating consequence of prenatal alcohol exposure (PAE). We recently showed that PAE affects cortical vascular development with major effects on angiogenesis and endothelial cell survival. The underlying molecular mechanisms of these effects remain poorly understood. This study aimed at characterizing the ethanol exposure impact on the autophagic process in brain microvessels in human fetuses with fetal alcohol syndrome (FAS) and in a PAE mouse model. Our results indicate that PAE induces an increase of autophagic vacuole number in human fetal and neonatal mouse brain cortical microvessels. Subsequently, ex vivo studies using green fluorescent protein (GFP)-LC3 mouse microvessel preparations revealed that ethanol treatment alters autophagy in endothelial cells. Primary cultures of mouse brain microvascular endothelial cells were used to characterize the underlying molecular mechanisms. LC3 and p62 protein levels were significantly increased in endothelial cells treated with 50 mM ethanol. The increase of autophagic vacuole number may be due to excessive autophagosome formation associated with the partial inhibition of the mammalian target of rapamycin pathway upon ethanol exposure. In addition, the progression from autophagosomes to autolysosomes, which was monitored using autophagic flux inhibitors and mRFP-EGFP vector, showed a decrease in the autolysosome number. Besides, a decrease in the Rab7 protein level was observed that may underlie the impairment of autophagosome-lysosome fusion. In addition, our results showed that ethanol-induced cell death is likely to be mediated by decreased mitochondrial integrity and release of apoptosis-inducing factor. Interestingly, incubation of cultured cells with rapamycin prevented ethanol effects on autophagic flux, ethanol-induced cell death and vascular plasticity. Taken together, these results are consistent with autophagy dysregulation in cortical microvessels upon ethanol exposure, which could contribute to the defects in angiogenesis observed in patients with FAS. Moreover, our results suggest that rapamycin represents a potential therapeutic strategy to reduce PAE-related brain developmental disorders.

摘要

脑发育性病变是产前酒精暴露(PAE)的一个毁灭性后果。我们最近发现,PAE会影响皮质血管发育,对血管生成和内皮细胞存活有重大影响。这些影响的潜在分子机制仍知之甚少。本研究旨在表征乙醇暴露对患有胎儿酒精综合征(FAS)的人类胎儿以及PAE小鼠模型的脑微血管自噬过程的影响。我们的结果表明,PAE会导致人类胎儿和新生小鼠脑皮质微血管中自噬泡数量增加。随后,使用绿色荧光蛋白(GFP)-LC3小鼠微血管制剂进行的体外研究表明,乙醇处理会改变内皮细胞中的自噬。小鼠脑微血管内皮细胞的原代培养用于表征潜在的分子机制。用50 mM乙醇处理的内皮细胞中,LC3和p62蛋白水平显著升高。自噬泡数量的增加可能是由于乙醇暴露后雷帕霉素靶蛋白途径受到部分抑制,导致自噬体过度形成。此外,使用自噬流抑制剂和mRFP-EGFP载体监测自噬体到自溶酶体的进程,结果显示自溶酶体数量减少。此外,观察到Rab7蛋白水平降低,这可能是自噬体-溶酶体融合受损的原因。此外,我们的结果表明,乙醇诱导的细胞死亡可能是由线粒体完整性降低和凋亡诱导因子释放介导的。有趣的是,用雷帕霉素孵育培养细胞可防止乙醇对自噬流、乙醇诱导的细胞死亡和血管可塑性的影响。综上所述,这些结果与乙醇暴露后皮质微血管中的自噬失调一致,这可能导致FAS患者出现血管生成缺陷。此外,我们的结果表明,雷帕霉素是一种潜在的治疗策略,可减少与PAE相关的脑发育障碍。

https://cdn.ncbi.nlm.nih.gov/pmc/blobs/f7bf/5386476/ff8b5ac5030c/cddis201729f1.jpg

文献检索

告别复杂PubMed语法,用中文像聊天一样搜索,搜遍4000万医学文献。AI智能推荐,让科研检索更轻松。

立即免费搜索

文件翻译

保留排版,准确专业,支持PDF/Word/PPT等文件格式,支持 12+语言互译。

免费翻译文档

深度研究

AI帮你快速写综述,25分钟生成高质量综述,智能提取关键信息,辅助科研写作。

立即免费体验