David Sophia, Afshar Baharak, Mentasti Massimo, Ginevra Christophe, Podglajen Isabelle, Harris Simon R, Chalker Victoria J, Jarraud Sophie, Harrison Timothy G, Parkhill Julian
Pathogen Genomics, Wellcome Trust Sanger Institute, Cambridge, UK.
Respiratory and Vaccine Preventable Bacteria Reference Unit, Public Health England, London, UK.
Clin Infect Dis. 2017 May 1;64(9):1251-1259. doi: 10.1093/cid/cix153.
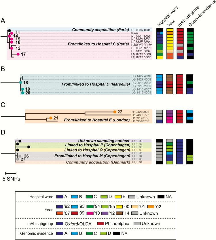
Legionnaires' disease is an important cause of hospital-acquired pneumonia and is caused by infection with the bacterium Legionella. Because current typing methods often fail to resolve the infection source in possible nosocomial cases, we aimed to determine whether whole-genome sequencing (WGS) could be used to support or refute suspected links between cases and hospitals. We focused on cases involving a major nosocomial-associated strain, L. pneumophila sequence type (ST) 1.
WGS data from 229 L. pneumophila ST1 isolates were analyzed, including 99 isolates from the water systems of 17 hospitals and 42 clinical isolates from patients with confirmed or suspected hospital-acquired infections, as well as isolates obtained from or associated with community-acquired sources of Legionnaires' disease.
Phylogenetic analysis demonstrated that all hospitals from which multiple isolates were obtained have been colonized by 1 or more distinct ST1 populations. However, deep sampling of 1 hospital also revealed the existence of substantial diversity and ward-specific microevolution within the population. Across all hospitals, suspected links with cases were supported with WGS, although the degree of support was dependent on the depth of environmental sampling and available contextual information. Finally, phylogeographic analysis revealed that hospitals have been seeded with L. pneumophila via both local and international spread of ST1.
WGS can be used to support or refute suspected links between hospitals and Legionnaires' disease cases. However, deep hospital sampling is frequently required due to the potential coexistence of multiple populations, existence of substantial diversity, and similarity of hospital isolates to local populations.
军团病是医院获得性肺炎的重要病因,由嗜肺军团菌感染引起。由于目前的分型方法往往无法在可能的医院感染病例中确定感染源,我们旨在确定全基因组测序(WGS)是否可用于支持或反驳病例与医院之间的疑似关联。我们重点关注涉及一种主要的医院相关菌株——嗜肺军团菌序列型(ST)1的病例。
分析了229株嗜肺军团菌ST1分离株的WGS数据,包括来自17家医院水系统的99株分离株、42株来自确诊或疑似医院获得性感染患者的临床分离株,以及从社区获得性军团病来源获得或与之相关的分离株。
系统发育分析表明,所有获得多个分离株的医院都已被1个或更多不同的ST1菌群定殖。然而,对1家医院的深度采样也揭示了该菌群内存在大量多样性和病房特异性微进化。在所有医院中,WGS支持了与病例的疑似关联,尽管支持程度取决于环境采样的深度和可用的背景信息。最后,系统地理学分析表明,医院通过ST1的本地和国际传播而被嗜肺军团菌定殖。
WGS可用于支持或反驳医院与军团病病例之间的疑似关联。然而,由于多个菌群可能共存、存在大量多样性以及医院分离株与本地菌群相似,通常需要对医院进行深度采样。