Department of Molecular Biomedicine, Translational Research Center, Inha University Hospital, IRIMS, Inha University School of Medicine, Incheon 22332, Republic of Korea.
SCM Lifescience Co., Ltd., Incheon 22332, Republic of Korea.
Cell Death Dis. 2017 Feb 23;8(2):e2632. doi: 10.1038/cddis.2017.45.
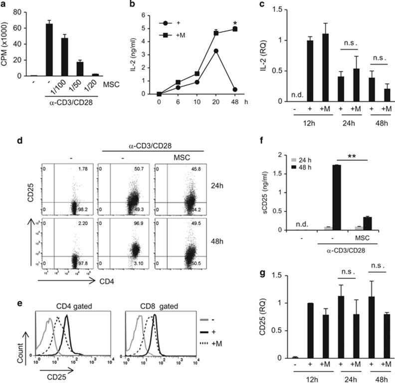
Mesenchymal stromal cells (MSCs) are known to suppress T-cell activation and proliferation. Several studies have reported that MSCs suppress CD25 expression in T cells. However, the molecular mechanism underlying MSC-mediated suppression of CD25 expression has not been fully examined. Here, we investigated the mTOR pathway, which is involved in CD25 expression in T cells. We showed that MSCs inhibited CD25 expression, which was restored in the presence of an inducible nitric oxide synthase (iNOS) inhibitor. Since CD25 mRNA expression was not inhibited, we focused on determining whether MSCs modulated components of the mTOR pathway in T cells. MSCs increased the phosphorylation of liver kinase B1 (LKB1) and AMP-activated protein kinase (AMPK) and decreased the phosphorylation of ribosomal protein S6 kinase 1 (S6K1) and eukaryotic translation initiation factor 4E-binding protein 1 (4E-BP1). In addition, the expression of 4E-BP1 increased dramatically in the presence of MSCs. An mGTP pull-down assay showed increased binding of 4E-BP1 to the 5' cap-binding eukaryotic translation initiation factor 4E (eIF4E) complex in the presence of MSCs, which resulted in inhibition of mRNA translation. Treatment with 4EGI-1, a synthetic inhibitor of mRNA translation, also reduced CD25 expression in T cells. Polysome analysis confirmed decreased CD25 mRNA in the polysome-rich fraction in the presence of MSCs. Taken together, our results showed that nitric oxide, produced by MSCs, inhibits CD25 translation through regulation of the LKB1-AMPK-mTOR pathway to suppress T cells.
间充质基质细胞(MSCs)已知可抑制 T 细胞的激活和增殖。几项研究报告称,MSCs 抑制 T 细胞中 CD25 的表达。然而,MSC 介导的 CD25 表达抑制的分子机制尚未得到充分研究。在这里,我们研究了参与 T 细胞中 CD25 表达的雷帕霉素靶蛋白(mTOR)途径。我们表明,MSCs 抑制 CD25 的表达,而在诱导型一氧化氮合酶(iNOS)抑制剂存在的情况下则恢复。由于 CD25 mRNA 表达未受抑制,我们专注于确定 MSCs 是否调节 T 细胞中 mTOR 途径的组成部分。MSCs 增加了肝激酶 B1(LKB1)和 AMP 激活蛋白激酶(AMPK)的磷酸化,并降低了核糖体蛋白 S6 激酶 1(S6K1)和真核翻译起始因子 4E 结合蛋白 1(4E-BP1)的磷酸化。此外,MSCs 存在时 4E-BP1 的表达显著增加。mGTP 下拉测定显示,MSCs 存在时,4E-BP1 与 5'帽结合真核翻译起始因子 4E(eIF4E)复合物的结合增加,导致 mRNA 翻译抑制。用合成的 mRNA 翻译抑制剂 4EGI-1 处理也降低了 T 细胞中的 CD25 表达。多核糖体分析证实,MSCs 存在时,多核糖体丰富部分的 CD25 mRNA 减少。总之,我们的结果表明,MSC 产生的一氧化氮通过调节 LKB1-AMPK-mTOR 途径抑制 T 细胞,从而抑制 CD25 的翻译。