Suppr超能文献

人唾液蛋白组蛋白5对ESKAPE病原体具有强大的杀菌活性。

Human Salivary Protein Histatin 5 Has Potent Bactericidal Activity against ESKAPE Pathogens.

作者信息

Du Han, Puri Sumant, McCall Andrew, Norris Hannah L, Russo Thomas, Edgerton Mira

机构信息

Department of Oral Biology, School of Dental Medicine, University at Buffalo Buffalo, NY, USA.

Veterans Administration Western New York Healthcare SystemBuffalo, NY, USA; The Department of Medicine, University at BuffaloBuffalo, NY, USA; Department of Microbiology and Immunology, University at BuffaloBuffalo, NY, USA; The Witebsky Center for Microbial Pathogenesis, University at BuffaloBuffalo, NY, USA.

出版信息

Front Cell Infect Microbiol. 2017 Feb 15;7:41. doi: 10.3389/fcimb.2017.00041. eCollection 2017.

Abstract

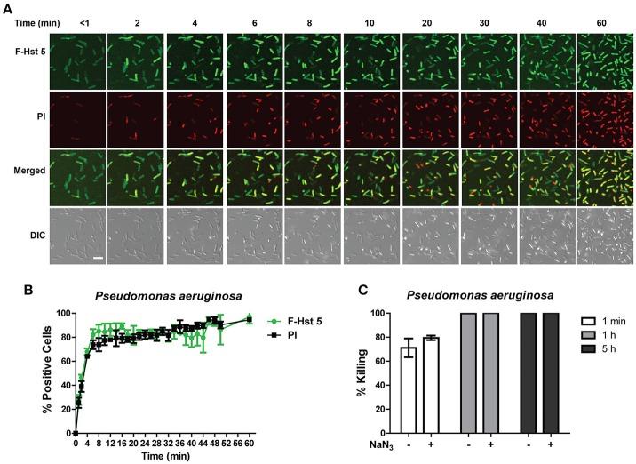
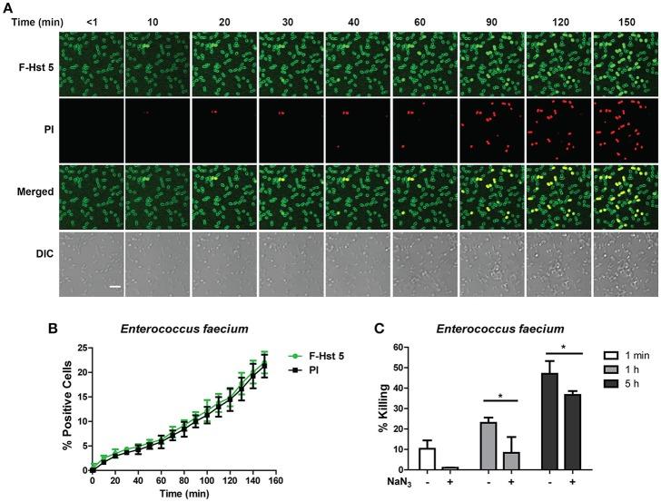
ESKAPE (, , , , , and species) pathogens have characteristic multiple-drug resistance and cause an increasing number of nosocomial infections worldwide. Peptide-based therapeutics to treat ESKAPE infections might be an alternative to conventional antibiotics. Histatin 5 (Hst 5) is a salivary cationic histidine-rich peptide produced only in humans and higher primates. It has high antifungal activity against through an energy-dependent, non-lytic process; but its bactericidal effects are less known. We found Hst 5 has bactericidal activity against (60-70% killing) and (85-90% killing) in 10 and 100 mM sodium phosphate buffer (NaPB), while killing of >99% of , 60-80% and 20-60% of was found in 10 mM NaPB. Hst 5 killed 60% of biofilm cells of , but had reduced activity against biofilms of and . Hst 5 killed 20% of biofilm cells but not planktonic cells. Binding and uptake studies using FITC-labeled Hst 5 showed killing required Hst 5 internalization and was energy dependent, while bactericidal activity was rapid against and suggesting membrane disruption. Hst 5-mediated killing of was both non-lytic and energy independent. Additionally, we found that spermidine conjugated Hst 5 (Hst5-Spd) had improved killing activity against , and . Hst 5 or its derivative has antibacterial activity against five out of six ESKAPE pathogens and may be an alternative treatment for these infections.

摘要

ESKAPE(粪肠球菌、金黄色葡萄球菌、肺炎克雷伯菌、鲍曼不动杆菌、铜绿假单胞菌和阴沟肠杆菌)病原体具有典型的多重耐药性,在全球范围内导致医院感染的数量不断增加。用于治疗ESKAPE感染的基于肽的疗法可能是传统抗生素的替代品。富组蛋白5(Hst 5)是一种仅在人类和高等灵长类动物中产生的唾液阳离子富含组氨酸的肽。它通过能量依赖的非裂解过程对白色念珠菌具有高抗真菌活性;但其杀菌作用鲜为人知。我们发现,在10 mM和100 mM磷酸钠缓冲液(NaPB)中,Hst 5对粪肠球菌(杀伤率60 - 70%)和金黄色葡萄球菌(杀伤率85 - 90%)具有杀菌活性,而在10 mM NaPB中,对>99%的肺炎克雷伯菌、60 - 80%的鲍曼不动杆菌和20 - 60%的铜绿假单胞菌有杀伤作用。Hst 5杀死了60%的粪肠球菌生物膜细胞,但对金黄色葡萄球菌和肺炎克雷伯菌生物膜的活性降低。Hst 5杀死了20%的铜绿假单胞菌生物膜细胞,但对浮游细胞无作用。使用异硫氰酸荧光素标记的Hst 5进行的结合和摄取研究表明,杀死粪肠球菌需要Hst 5内化且能量依赖,而对金黄色葡萄球菌和肺炎克雷伯菌的杀菌活性迅速,提示膜破坏。Hst 5介导的对阴沟肠杆菌的杀伤既非裂解性的也不依赖能量。此外,我们发现亚精胺缀合的Hst 5(Hst5-Spd)对粪肠球菌、金黄色葡萄球菌和肺炎克雷伯菌具有更好的杀伤活性。Hst 5或其衍生物对六种ESKAPE病原体中的五种具有抗菌活性,可能是这些感染的替代治疗方法。

https://cdn.ncbi.nlm.nih.gov/pmc/blobs/c1c4/5309243/075b456e143c/fcimb-07-00041-g0001.jpg

文献AI研究员

20分钟写一篇综述,助力文献阅读效率提升50倍。

立即体验

用中文搜PubMed

大模型驱动的PubMed中文搜索引擎

马上搜索

文档翻译

学术文献翻译模型,支持多种主流文档格式。

立即体验