Decarreau Justin, Wagenbach Michael, Lynch Eric, Halpern Aaron R, Vaughan Joshua C, Kollman Justin, Wordeman Linda
Department of Physiology and Biophysics, University of Washington, Seattle, Washington 98195, USA.
Department of Biochemistry, University of Washington, Seattle, Washington 98195, USA.
Nat Cell Biol. 2017 Apr;19(4):384-390. doi: 10.1038/ncb3486. Epub 2017 Mar 6.
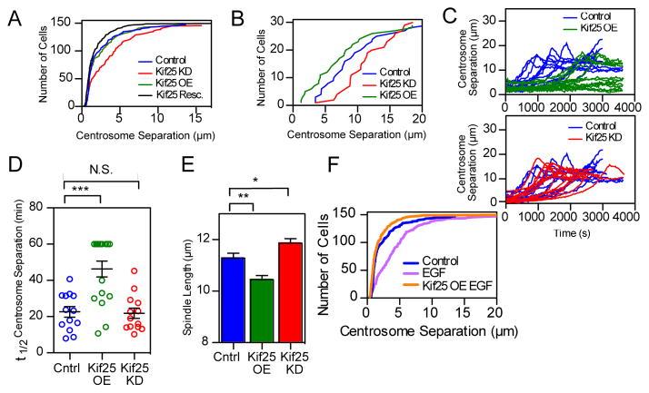
Microtubules tether centrosomes together during interphase. How this is accomplished and what benefit it provides to the cell is not known. We have identified a bipolar, minus-end-directed kinesin, Kif25, that suppresses centrosome separation. Kif25 is required to prevent premature centrosome separation during interphase. We show that premature centrosome separation leads to microtubule-dependent nuclear translocation, culminating in eccentric nuclear positioning that disrupts the cortical spindle positioning machinery. The activity of Kif25 during interphase is required to maintain a centred nucleus to ensure the spindle is stably oriented at the onset of mitosis.
在间期,微管将中心体拴在一起。其实现方式以及对细胞有何益处尚不清楚。我们鉴定出一种双极、向负端移动的驱动蛋白Kif25,它可抑制中心体分离。Kif25是防止间期中心体过早分离所必需的。我们发现,中心体过早分离会导致微管依赖的核易位,最终导致核偏心定位,从而破坏皮质纺锤体定位机制。间期Kif25的活性对于维持细胞核居中是必需的,以确保纺锤体在有丝分裂开始时稳定定向。