Suppr超能文献

临床分离自牛源和犬源巨大球菌的新型耐甲氧西林 mecD 基因。

Novel methicillin resistance gene mecD in clinical Macrococcus caseolyticus strains from bovine and canine sources.

机构信息

Institute of Veterinary Bacteriology, Vetsuisse Faculty, University of Bern, Bern, Switzerland.

出版信息

Sci Rep. 2017 Mar 8;7:43797. doi: 10.1038/srep43797.

Abstract

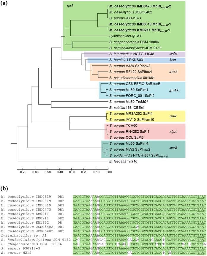
Methicillin-resistant Macrococcus caseolyticus strains from bovine and canine origins were found to carry a novel mecD gene conferring resistance to all classes of β-lactams including anti-MRSA cephalosporins. Association of β-lactam resistance with mecD was demonstrated by gene expression in S. aureus and deletion of the mecD-containing island in M. caseolyticus. The mecD gene was located either on an 18,134-bp M. caseolyticus resistance island (McRI-1) or a 16,188-bp McRI-2. Both islands were integrated at the 3' end of the rpsI gene, carried the mecD operon (mecD-mecR1-mecI), and genes for an integrase of the tyrosine recombinase family and a putative virulence-associated protein (virE). Apart from the mecD operon, that shared 66% overall nucleotide identity with the mecB operon, McRI islands were unrelated to any mecB-carrying elements or staphylococcal cassette chromosome mec. Only McRI-1 that is delimitated at both ends by direct repeats was capable of circular excision. The recombined excision pattern suggests site-specific activity of the integrase and allowed identification of a putative core attachment site. Detection of rpsI-associated integrases in Bacillus and S. aureus reveals a potential for broad-host range dissemination of the novel methicillin resistance gene mecD.

摘要

从牛和犬来源的耐甲氧西林大球菌(Macrococcus caseolyticus)菌株中发现了一种新型 mecD 基因,该基因赋予了对所有β-内酰胺类药物(包括抗耐甲氧西林金黄色葡萄球菌头孢菌素)的耐药性。通过在金黄色葡萄球菌中基因表达和在大球菌中缺失 mecD 基因岛证明了β-内酰胺耐药性与 mecD 的相关性。mecD 基因位于 18134bp 的大球菌耐药岛(McRI-1)或 16188bp 的 McRI-2 上。这两个岛都整合在 rpsI 基因的 3'端,携带 mecD 操纵子(mecD-mecR1-mecI)以及酪氨酸重组酶家族的整合酶和一种假定的毒力相关蛋白(virE)的基因。除了 mecD 操纵子与 mecB 操纵子共享 66%的总体核苷酸同一性外,McRI 岛与任何 mecB 携带元件或葡萄球菌盒式染色体 mec 都没有关系。只有两端都由直接重复序列限定的 McRI-1 能够进行环状切除。重组切除模式表明整合酶具有特定的活性部位,并允许鉴定出一个假定的核心附着位点。在芽孢杆菌和金黄色葡萄球菌中检测到与 rpsI 相关的整合酶表明,新型耐甲氧西林基因 mecD 具有广泛宿主范围传播的潜力。

https://cdn.ncbi.nlm.nih.gov/pmc/blobs/ae53/5341023/4d15e15c5e11/srep43797-f1.jpg

文献AI研究员

20分钟写一篇综述,助力文献阅读效率提升50倍。

立即体验

用中文搜PubMed

大模型驱动的PubMed中文搜索引擎

马上搜索

文档翻译

学术文献翻译模型,支持多种主流文档格式。

立即体验