Suppr超能文献

骨骼肌中成肌细胞和脂肪细胞命运特化的潜在调控网络。

A potential regulatory network underlying distinct fate commitment of myogenic and adipogenic cells in skeletal muscle.

机构信息

State Key Lab of Animal Nutrition, College of Animal Science and Technology, China Agricultural University, Beijing, 100193, China.

出版信息

Sci Rep. 2017 Mar 9;7:44133. doi: 10.1038/srep44133.

Abstract

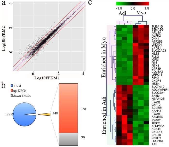
Mechanism controlling myo-adipogenic balance in skeletal muscle is of great significance for human skeletal muscle dysfunction and myopathies as well as livestock meat quality. In the present study, two cell subpopulations with particular potency of adipogenic or myogenic differentiation were isolated from neonatal porcine longissimus dorsi using the preplate method to detect mechanisms underlying distinct fate commitment of myogenic and adipogenic cells in skeletal muscle. Both cells share a common surface expression profile of CD29CD31CD34CD90CD105, verifying their mesenchymal origin. A total of 448 differentially expressed genes (DEGs) (FDR < 0.05 and |log FC| ≥ 1) between two distinct cells were identified via RNA-seq, including 358 up-regulated and 90 down-regulated genes in myogenic cells compared with adipogenic cells. The results of functional annotation and enrichment showed that 42 DEGs were implicated in cell differentiation, among them PDGFRα, ITGA3, ITGB6, MLCK and MLC acted as hubs between environment information processing and cellular process, indicating that the interaction of the two categories exerts an important role in distinct fate commitment of myogenic and adipogenic cells. Particularly, we are first to show that up-regulation of intracellular Ca-MLCK and Rho-DMPK, and subsequently elevated MLC, may contribute to the distinct commitment of myogenic and adipogenic lineages via mediating cytoskeleton dynamics.

摘要

调控骨骼肌中肌脂肪平衡的机制对于人类骨骼肌功能障碍和肌病以及家畜肉质具有重要意义。本研究采用预铺板法从小猪背最长肌中分离出具有特殊成脂或成肌分化潜能的两个细胞亚群,以检测骨骼肌中成肌细胞和脂肪细胞不同命运决定的机制。这两种细胞均表达共同的表面标志物,包括 CD29、CD31、CD34、CD90、CD105,证明其来源于间充质。通过 RNA-seq 共鉴定出 448 个差异表达基因(DEGs)(FDR<0.05,|log FC|≥1),与成脂细胞相比,成肌细胞中 358 个基因上调,90 个基因下调。功能注释和富集分析的结果表明,42 个 DEGs 参与细胞分化,其中 PDGFRα、ITGA3、ITGB6、MLCK 和 MLC 作为环境信息处理和细胞过程之间的枢纽基因,表明这两类基因的相互作用对成肌细胞和脂肪细胞的不同命运决定起着重要作用。特别地,我们首次表明,细胞内 Ca-MLCK 和 Rho-DMPK 的上调,以及随后 MLC 的升高,可能通过调节细胞骨架动力学,促进成肌细胞和脂肪细胞谱系的不同命运决定。

https://cdn.ncbi.nlm.nih.gov/pmc/blobs/463c/5343460/5b9527e37e1e/srep44133-f1.jpg

文献检索

告别复杂PubMed语法,用中文像聊天一样搜索,搜遍4000万医学文献。AI智能推荐,让科研检索更轻松。

立即免费搜索

文件翻译

保留排版,准确专业,支持PDF/Word/PPT等文件格式,支持 12+语言互译。

免费翻译文档

深度研究

AI帮你快速写综述,25分钟生成高质量综述,智能提取关键信息,辅助科研写作。

立即免费体验