Suppr超能文献

AKT与PHLDA3之间存在促进神经内分泌肿瘤的恶性伙伴关系。

A vicious partnership between AKT and PHLDA3 to facilitate neuroendocrine tumors.

作者信息

Takikawa Masahiro, Ohki Rieko

机构信息

Division of Rare Cancer Research, National Cancer Center Research Institute, Tokyo, Japan.

出版信息

Cancer Sci. 2017 Jun;108(6):1101-1108. doi: 10.1111/cas.13235. Epub 2017 May 22.

Abstract

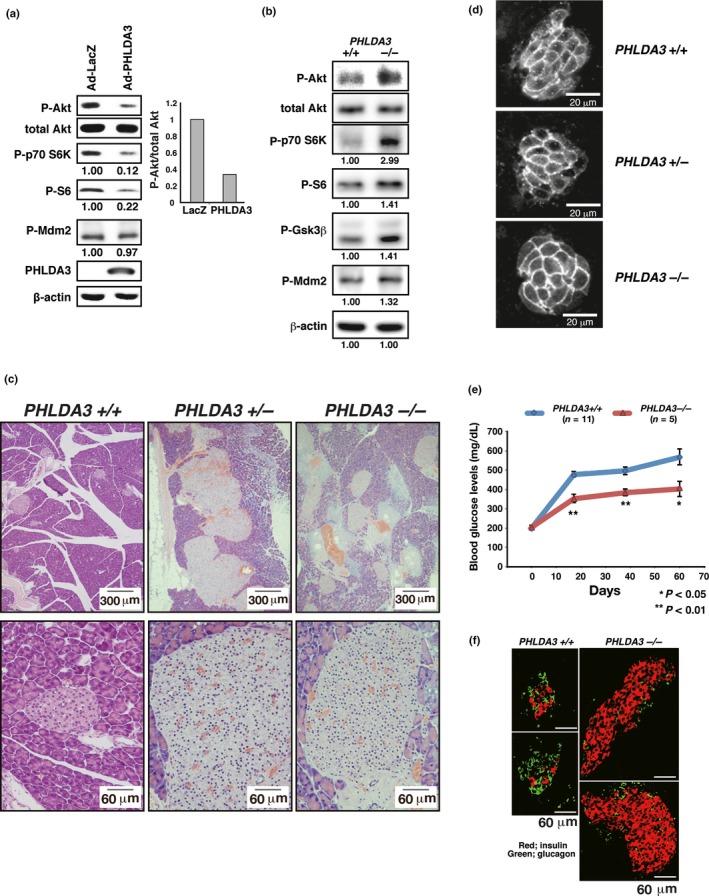
Pancreatic neuroendocrine tumors (PanNET) are rare cancers that generally have a poor prognosis. Accurate diagnosis and proper treatment of these tumors requires a better understanding of the molecular mechanisms underlying the development of PanNET. It has been shown that the mTOR inhibitor everolimus can improve the progression-free survival of PanNET patients, suggesting that inhibition of the PI3K-Akt-mTOR pathway may suppress the progression of PanNET. PHLDA3 is a novel tumor suppressor protein that inhibits Akt activation by competition for binding to PIP . Our analysis of PanNET revealed frequent loss-of-heterozygosity and DNA methylation at the PHLDA3 locus, resulting in strong suppression of PHLDA3 transcription. Such alterations in the PHLDA3 gene were also frequently found in lung neuroendocrine tumors (NET), suggesting the possibility that various types of NET have in common the functional loss of the PHLDA3 gene.

摘要

胰腺神经内分泌肿瘤(PanNET)是一种罕见的癌症,其预后通常较差。准确诊断和恰当治疗这些肿瘤需要更好地理解PanNET发生发展的分子机制。已有研究表明,mTOR抑制剂依维莫司可改善PanNET患者的无进展生存期,这表明抑制PI3K-Akt-mTOR通路可能会抑制PanNET的进展。PHLDA3是一种新型肿瘤抑制蛋白,它通过竞争结合PIP来抑制Akt激活。我们对PanNET的分析显示,PHLDA3基因座存在频繁的杂合性缺失和DNA甲基化,导致PHLDA3转录受到强烈抑制。PHLDA3基因的这种改变在肺神经内分泌肿瘤(NET)中也经常出现,这表明各种类型的NET可能共同存在PHLDA3基因功能缺失的情况。

https://cdn.ncbi.nlm.nih.gov/pmc/blobs/eb2b/5480075/08ed69103c4f/CAS-108-1101-g001.jpg

文献检索

告别复杂PubMed语法,用中文像聊天一样搜索,搜遍4000万医学文献。AI智能推荐,让科研检索更轻松。

立即免费搜索

文件翻译

保留排版,准确专业,支持PDF/Word/PPT等文件格式,支持 12+语言互译。

免费翻译文档

深度研究

AI帮你快速写综述,25分钟生成高质量综述,智能提取关键信息,辅助科研写作。

立即免费体验