• 文献检索
  • 文档翻译
  • 深度研究
  • 学术资讯
  • Suppr Zotero 插件Zotero 插件
  • 邀请有礼
  • 套餐&价格
  • 历史记录
应用&插件
Suppr Zotero 插件Zotero 插件浏览器插件Mac 客户端Windows 客户端微信小程序
定价
高级版会员购买积分包购买API积分包
服务
文献检索文档翻译深度研究API 文档MCP 服务
关于我们
关于 Suppr公司介绍联系我们用户协议隐私条款
关注我们

Suppr 超能文献

核心技术专利:CN118964589B侵权必究
粤ICP备2023148730 号-1Suppr @ 2026

文献检索

告别复杂PubMed语法,用中文像聊天一样搜索,搜遍4000万医学文献。AI智能推荐,让科研检索更轻松。

立即免费搜索

文件翻译

保留排版,准确专业,支持PDF/Word/PPT等文件格式,支持 12+语言互译。

免费翻译文档

深度研究

AI帮你快速写综述,25分钟生成高质量综述,智能提取关键信息,辅助科研写作。

立即免费体验

新型小分子微管蛋白抑制剂STK899704的抗癌活性

Anticancer activity of a novel small molecule tubulin inhibitor STK899704.

作者信息

Sakchaisri Krisada, Kim Sun-Ok, Hwang Joonsung, Soung Nak Kyun, Lee Kyung Ho, Choi Tae Woong, Lee Yongjun, Park Chan-Mi, Thimmegowda Naraganahalli R, Lee Phil Young, Shwetha Bettaswamigowda, Srinivasrao Ganipisetti, Pham Thi Thu Huong, Jang Jae-Hyuk, Yum Hye-Won, Surh Young-Joon, Lee Kyung S, Park Hwangseo, Kim Seung Jun, Kwon Yong Tae, Ahn Jong Seog, Kim Bo Yeon

机构信息

Anticancer Agents Research Center, Korea Research Institute of Bioscience and Biotechnology (KRIBB), Ochang, Cheongwon, Korea.

Department of Pharmacology, Faculty of Pharmacy, Mahidol University, Bangkok, Thailand.

出版信息

PLoS One. 2017 Mar 15;12(3):e0173311. doi: 10.1371/journal.pone.0173311. eCollection 2017.

DOI:10.1371/journal.pone.0173311
PMID:28296906
原文链接:https://pmc.ncbi.nlm.nih.gov/articles/PMC5351965/
Abstract

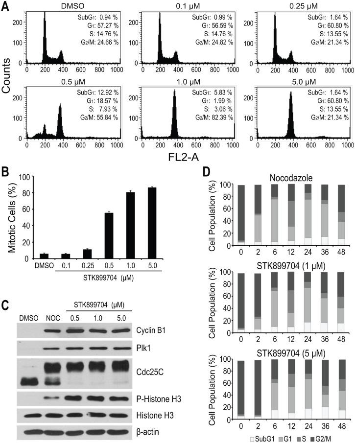
We have identified the small molecule STK899704 as a structurally novel tubulin inhibitor. STK899704 suppressed the proliferation of cancer cell lines from various origins with IC50 values ranging from 0.2 to 1.0 μM. STK899704 prevented the polymerization of purified tubulin in vitro and also depolymerized microtubule in cultured cells leading to mitotic arrest, associated with increased Cdc25C phosphorylation and the accumulation of both cyclin B1 and polo-like kinase 1 (Plk1), and apoptosis. Unlike many anticancer drugs such as Taxol and doxorubicin, STK899704 effectively displayed antiproliferative activity against multidrug-resistant cancer cell lines. The proposed binding mode of STK899704 is at the interface between αβ-tubulin heterodimer overlapping with the colchicine-binding site. Our in vivo carcinogenesis model further showed that STK 899704 is potent in both the prevention and regression of tumors, remarkably reducing the number and volume of skin tumor by STK899704 treatment. Moreover, it was significant to note that the efficacy of STK899704 was surprisingly comparable to 5-fluorouracil, a widely used anticancer therapeutic. Thus, our results demonstrate the potential of STK899704 to be developed as an anticancer chemotherapeutic and an alternative candidate for existing therapies.

摘要

我们已鉴定出小分子STK899704是一种结构新颖的微管蛋白抑制剂。STK899704抑制了多种来源癌细胞系的增殖,其IC50值在0.2至1.0μM之间。STK899704在体外可阻止纯化微管蛋白的聚合,还能使培养细胞中的微管解聚,导致有丝分裂停滞,这与Cdc25C磷酸化增加以及细胞周期蛋白B1和polo样激酶1(Plk1)的积累及细胞凋亡相关。与紫杉醇和阿霉素等许多抗癌药物不同,STK899704对多药耐药癌细胞系有效显示出抗增殖活性。STK899704的拟结合模式是在αβ-微管蛋白异二聚体之间的界面,与秋水仙碱结合位点重叠。我们的体内致癌模型进一步表明,STK 899704在预防和消退肿瘤方面均有效,通过STK899704治疗可显著减少皮肤肿瘤的数量和体积。此外,值得注意的是,STK899704的疗效惊人地与广泛使用的抗癌治疗药物5-氟尿嘧啶相当。因此,我们的结果证明了STK899704有潜力被开发成为一种抗癌化疗药物以及现有疗法的替代候选药物。

https://cdn.ncbi.nlm.nih.gov/pmc/blobs/5f96/5351965/38f8eab665f2/pone.0173311.g005.jpg
https://cdn.ncbi.nlm.nih.gov/pmc/blobs/5f96/5351965/b47bc93dccc2/pone.0173311.g001.jpg
https://cdn.ncbi.nlm.nih.gov/pmc/blobs/5f96/5351965/7b5b257a068c/pone.0173311.g002.jpg
https://cdn.ncbi.nlm.nih.gov/pmc/blobs/5f96/5351965/29f07b8d1473/pone.0173311.g003.jpg
https://cdn.ncbi.nlm.nih.gov/pmc/blobs/5f96/5351965/502df481d37e/pone.0173311.g004.jpg
https://cdn.ncbi.nlm.nih.gov/pmc/blobs/5f96/5351965/38f8eab665f2/pone.0173311.g005.jpg
https://cdn.ncbi.nlm.nih.gov/pmc/blobs/5f96/5351965/b47bc93dccc2/pone.0173311.g001.jpg
https://cdn.ncbi.nlm.nih.gov/pmc/blobs/5f96/5351965/7b5b257a068c/pone.0173311.g002.jpg
https://cdn.ncbi.nlm.nih.gov/pmc/blobs/5f96/5351965/29f07b8d1473/pone.0173311.g003.jpg
https://cdn.ncbi.nlm.nih.gov/pmc/blobs/5f96/5351965/502df481d37e/pone.0173311.g004.jpg
https://cdn.ncbi.nlm.nih.gov/pmc/blobs/5f96/5351965/38f8eab665f2/pone.0173311.g005.jpg

相似文献

1
Anticancer activity of a novel small molecule tubulin inhibitor STK899704.新型小分子微管蛋白抑制剂STK899704的抗癌活性
PLoS One. 2017 Mar 15;12(3):e0173311. doi: 10.1371/journal.pone.0173311. eCollection 2017.
2
A novel tubulin inhibitor STK899704 induces tumor regression in DMBA/TPA-induced skin carcinogenesis model.新型微管蛋白抑制剂 STK899704 可诱导 DMBA/TPA 诱导的皮肤癌变模型中的肿瘤消退。
Exp Dermatol. 2018 Mar;27(3):285-288. doi: 10.1111/exd.13506.
3
MT-4 suppresses resistant ovarian cancer growth through targeting tubulin and HSP27.MT-4通过靶向微管蛋白和热休克蛋白27抑制耐药性卵巢癌的生长。
PLoS One. 2015 Apr 14;10(4):e0123819. doi: 10.1371/journal.pone.0123819. eCollection 2015.
4
Tubulin-binding agents down-regulate matrix metalloproteinase-2 and -9 in human hormone-refractory prostate cancer cells – a critical role of Cdk1 in mitotic entry.微管蛋白结合剂可下调人激素难治性前列腺癌细胞中的基质金属蛋白酶-2和-9——细胞周期蛋白依赖性激酶1在有丝分裂进入中的关键作用。
Biochem Pharmacol. 2015 Mar 1;94(1):12-21. doi: 10.1016/j.bcp.2015.01.005. Epub 2015 Jan 20.
5
A novel synthetic compound exerts effective anti-tumour activity in vivo via the inhibition of tubulin polymerisation in A549 cells.一种新型合成化合物通过抑制 A549 细胞中的微管蛋白聚合在体内发挥有效的抗肿瘤活性。
Biochem Pharmacol. 2015 Sep 1;97(1):51-61. doi: 10.1016/j.bcp.2015.07.008. Epub 2015 Jul 23.
6
An antitubulin agent BCFMT inhibits proliferation of cancer cells and induces cell death by inhibiting microtubule dynamics.一种抗微管蛋白药物 BCFMT 通过抑制微管动力学抑制癌细胞增殖并诱导细胞死亡。
PLoS One. 2012;7(8):e44311. doi: 10.1371/journal.pone.0044311. Epub 2012 Aug 31.
7
Synthesis and biological evaluation of quinoline analogues of flavones as potential anticancer agents and tubulin polymerization inhibitors.黄酮类喹啉类似物的合成及生物评价作为潜在的抗癌剂和微管蛋白聚合抑制剂。
Eur J Med Chem. 2016 May 23;114:14-23. doi: 10.1016/j.ejmech.2016.02.069. Epub 2016 Mar 2.
8
5,7,3'-Trihydroxy-3,4'-dimethoxyflavone inhibits the tubulin polymerization and activates the sphingomyelin pathway.5,7,3'-三羟基-3,4'-二甲氧基黄酮抑制微管蛋白聚合并激活鞘磷脂途径。
Mol Carcinog. 2011 Feb;50(2):113-22. doi: 10.1002/mc.20693. Epub 2010 Dec 10.
9
Design, synthesis and biological evaluation of a series of pyrano chalcone derivatives containing indole moiety as novel anti-tubulin agents.一系列含吲哚基团的吡喃查尔酮衍生物作为新型抗微管蛋白剂的设计、合成及生物学评价
Bioorg Med Chem. 2014 Apr 1;22(7):2060-79. doi: 10.1016/j.bmc.2014.02.028. Epub 2014 Mar 1.
10
Salvinal, a novel microtubule inhibitor isolated from Salvia miltiorrhizae Bunge (Danshen), with antimitotic activity in multidrug-sensitive and -resistant human tumor cells.丹酚醛,一种从丹参中分离出的新型微管抑制剂,在多药敏感和耐药的人类肿瘤细胞中具有抗有丝分裂活性。
Mol Pharmacol. 2004 Jan;65(1):77-84. doi: 10.1124/mol.65.1.77.

引用本文的文献

1
Cellular, Biophysical and in Silico Binding Study of β-Estradiol-6-one 6- (O-carboxy methyl Oxime) with Tubulin in Search of Antimitotic Derivative of 2-Methoxy Estradiol.β-雌二醇-6-酮 6-(O-羧甲基肟)与微管蛋白的细胞、生物物理和计算机结合研究,寻找 2-甲氧基雌二醇的抗有丝分裂衍生物。
Cell Biochem Biophys. 2023 Jun;81(2):269-283. doi: 10.1007/s12013-023-01142-3. Epub 2023 May 26.
2
Two Important Anticancer Mechanisms of Natural and Synthetic Chalcones.天然和合成查尔酮的两种重要抗癌机制。
Int J Mol Sci. 2022 Sep 30;23(19):11595. doi: 10.3390/ijms231911595.
3
Design and Synthesis of Some New Furan-Based Derivatives and Evaluation of In Vitro Cytotoxic Activity.

本文引用的文献

1
Application of Fragment-Based de Novo Design to the Discovery of Selective Picomolar Inhibitors of Glycogen Synthase Kinase-3 Beta.基于片段的从头设计在糖原合酶激酶-3β选择性皮摩尔抑制剂发现中的应用。
J Med Chem. 2016 Oct 13;59(19):9018-9034. doi: 10.1021/acs.jmedchem.6b00944. Epub 2016 Sep 30.
2
Design, Synthesis and Antitumor Activity of Novel link-bridge and B-Ring Modified Combretastatin A-4 (CA-4) Analogues as Potent Antitubulin Agents.新型连接桥和 B 环修饰的康普瑞汀 A-4(CA-4)类似物的设计、合成及抗肿瘤活性研究作为有效的微管蛋白抑制剂。
Sci Rep. 2016 May 3;6:25387. doi: 10.1038/srep25387.
3
Discovery of Low Micromolar Dual Inhibitors for Wild Type and L1196M Mutant of Anaplastic Lymphoma Kinase through Structure-Based Virtual Screening.
设计和合成一些新型呋喃基衍生物,并评估其体外细胞毒性活性。
Molecules. 2022 Apr 18;27(8):2606. doi: 10.3390/molecules27082606.
4
CPPF, A Novel Microtubule Targeting Anticancer Agent, Inhibits the Growth of a Wide Variety of Cancers.CPPF,一种新型的微管靶向抗癌剂,可抑制多种癌症的生长。
Int J Mol Sci. 2020 Jul 7;21(13):4800. doi: 10.3390/ijms21134800.
5
Heme-Dependent ER Stress Apoptosis: A Mechanism for the Selective Toxicity of the Dihydroartemisinin, NSC735847, in Colorectal Cancer Cells.血红素依赖性内质网应激凋亡:双氢青蒿素NSC735847对结肠癌细胞选择性毒性的一种机制
Front Oncol. 2020 Jun 17;10:965. doi: 10.3389/fonc.2020.00965. eCollection 2020.
6
A Stilbenoid Isorhapontigenin as a Potential Anti-Cancer Agent against Breast Cancer through Inhibiting Sphingosine Kinases/Tubulin Stabilization.一种芪类异丹叶大黄素作为潜在的抗癌剂通过抑制鞘氨醇激酶/微管蛋白稳定作用来对抗乳腺癌。
Cancers (Basel). 2019 Dec 5;11(12):1947. doi: 10.3390/cancers11121947.
7
Deoxypodophyllotoxin Exerts Anti-Cancer Effects on Colorectal Cancer Cells Through Induction of Apoptosis and Suppression of Tumorigenesis.脱氧鬼臼毒素通过诱导细胞凋亡和抑制肿瘤发生来发挥对结直肠癌细胞的抗癌作用。
Int J Mol Sci. 2019 May 28;20(11):2612. doi: 10.3390/ijms20112612.
8
Colchicine Binding Site Agent DJ95 Overcomes Drug Resistance and Exhibits Antitumor Efficacy.秋水仙碱结合位点药物 DJ95 克服耐药性并显示抗肿瘤疗效。
Mol Pharmacol. 2019 Jul;96(1):73-89. doi: 10.1124/mol.118.114801. Epub 2019 May 1.
9
Evaluation of TAK-264, an Antibody-Drug Conjugate in Pancreatic Cancer Cell Lines and Patient-Derived Xenograft Models.TAK-264(一种抗体药物偶联物)在胰腺癌细胞系和患者来源的异种移植模型中的评估
Clin Cancer Drugs. 2018;5(1):42-49. doi: 10.2174/2212697X05666180516120907.
10
STK899704 inhibits stemness of cancer stem cells and migration via the FAK-MEK-ERK pathway in HT29 cells.STK899704 通过 FAK-MEK-ERK 通路抑制 HT29 细胞中癌症干细胞的干性和迁移。
BMB Rep. 2018 Nov;51(11):596-601. doi: 10.5483/BMBRep.2018.51.11.180.
通过基于结构的虚拟筛选发现间变性淋巴瘤激酶野生型和L1196M突变体的低微摩尔双抑制剂
J Chem Inf Model. 2016 Apr 25;56(4):802-10. doi: 10.1021/acs.jcim.6b00026. Epub 2016 Apr 4.
4
Discovery of Dual Inhibitors for Wild Type and D816V Mutant of c-KIT Kinase through Virtual and Biochemical Screening of Natural Products.通过天然产物的虚拟筛选和生化筛选发现 c-KIT 激酶野生型和 D816V 突变体的双重抑制剂。
J Nat Prod. 2016 Feb 26;79(2):293-9. doi: 10.1021/acs.jnatprod.5b00851. Epub 2016 Jan 25.
5
Design, Synthesis, and Pharmacological Evaluation of Novel N-Acylhydrazone Derivatives as Potent Histone Deacetylase 6/8 Dual Inhibitors.新型N-酰腙衍生物作为强效组蛋白去乙酰化酶6/8双重抑制剂的设计、合成及药理评价
J Med Chem. 2016 Jan 28;59(2):655-70. doi: 10.1021/acs.jmedchem.5b01525. Epub 2016 Jan 13.
6
N-(1'-naphthyl)-3,4,5-trimethoxybenzohydrazide as microtubule destabilizer: Synthesis, cytotoxicity, inhibition of cell migration and in vivo activity against acute lymphoblastic leukemia.N-(1'-萘基)-3,4,5-三甲氧基苯甲酰肼作为微管解聚剂:合成、细胞毒性、对细胞迁移的抑制作用及对急性淋巴细胞白血病的体内活性
Eur J Med Chem. 2015;96:504-18. doi: 10.1016/j.ejmech.2015.02.041. Epub 2015 Feb 23.
7
Computational design and discovery of nanomolar inhibitors of IκB kinase β.计算设计和发现 IκB 激酶 β 的纳摩尔抑制剂。
J Am Chem Soc. 2015 Jan 14;137(1):337-48. doi: 10.1021/ja510636t. Epub 2015 Jan 2.
8
Acylhydrazone derivatives: a patent review.酰腙衍生物:专利研究综述。
Expert Opin Ther Pat. 2014 Nov;24(11):1161-70. doi: 10.1517/13543776.2014.959491. Epub 2014 Sep 12.
9
Docking, synthesis and antiproliferative activity of N-acylhydrazone derivatives designed as combretastatin A4 analogues.作为康普他汀A4类似物设计的N-酰腙衍生物的对接、合成及抗增殖活性
PLoS One. 2014 Mar 10;9(3):e85380. doi: 10.1371/journal.pone.0085380. eCollection 2014.
10
A derivative of chrysin suppresses two-stage skin carcinogenesis by inhibiting mitogen- and stress-activated kinase 1.白杨素衍生物通过抑制有丝分裂原和应激激活激酶 1 抑制二阶段皮肤癌变。
Cancer Prev Res (Phila). 2014 Jan;7(1):74-85. doi: 10.1158/1940-6207.CAPR-13-0133. Epub 2013 Oct 29.