• 文献检索
  • 文档翻译
  • 深度研究
  • 学术资讯
  • Suppr Zotero 插件Zotero 插件
  • 邀请有礼
  • 套餐&价格
  • 历史记录
应用&插件
Suppr Zotero 插件Zotero 插件浏览器插件Mac 客户端Windows 客户端微信小程序
定价
高级版会员购买积分包购买API积分包
服务
文献检索文档翻译深度研究API 文档MCP 服务
关于我们
关于 Suppr公司介绍联系我们用户协议隐私条款
关注我们

Suppr 超能文献

核心技术专利:CN118964589B侵权必究
粤ICP备2023148730 号-1Suppr @ 2026

文献检索

告别复杂PubMed语法,用中文像聊天一样搜索,搜遍4000万医学文献。AI智能推荐,让科研检索更轻松。

立即免费搜索

文件翻译

保留排版,准确专业,支持PDF/Word/PPT等文件格式,支持 12+语言互译。

免费翻译文档

深度研究

AI帮你快速写综述,25分钟生成高质量综述,智能提取关键信息,辅助科研写作。

立即免费体验

人骨髓间充质干细胞与人视网膜祖细胞联合移植入 RCS 大鼠视网膜下腔。

Combined transplantation of human mesenchymal stem cells and human retinal progenitor cells into the subretinal space of RCS rats.

机构信息

Southwest Hospital, Southwest Eye Hospital, Third Military Medical University, Chongqing, 400038, China.

Key Lab of Visual Damage and Regeneration & Restoration of Chongqing, Chongqing, 400038, China.

出版信息

Sci Rep. 2017 Mar 15;7(1):199. doi: 10.1038/s41598-017-00241-5.

DOI:10.1038/s41598-017-00241-5
PMID:28298640
原文链接:https://pmc.ncbi.nlm.nih.gov/articles/PMC5428026/
Abstract

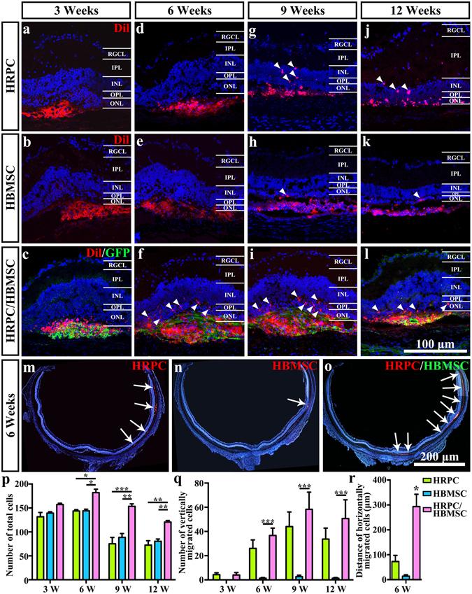
Retinitis pigmentosa (RP) is one of hereditary retinal diseases characterized by the loss of photoreceptors. Cell transplantation has been clinically applied to treat RP patients. Human retinal progenitor cells (HRPCs) and human bone marrow-derived mesenchymal stem cells (HBMSCs) are the two commonly and practically used stem cells for transplantation. Since combined transplantation could be a promising way to integrate the advantages of both stem cell types, we transplanted HRPCs and HBMSCs into the subretinal space (SRS) of Royal College of Surgeons (RCS) rats. We report that HRPCs/HBMSCs combined transplantation maintains the electroretinogram results much better than HRPCs or HBMSCs single transplantations. The thickness of outer nuclear layer also presented a better outcome in the combined transplantation. Importantly, grafted cells in the combination migrated better, both longitudinally and latitudinally, than single transplantation. The photoreceptor differentiation of grafted cells in the retina of RCS rats receiving combined transplantation also showed a higher ratio than single transplantation. Finally, activation of microglia and the gliosis of Müller cells were more effectively suppressed in combined transplantation, indicating better immunomodulatory and anti-gliosis effects. Taken together, combining the transplantation of HRPCs and HBMSCs is a more effective strategy in stem cell-based therapy for retinal degenerative diseases.

摘要

色素性视网膜炎(RP)是一种遗传性视网膜疾病,其特征是光感受器的丧失。细胞移植已被临床应用于治疗 RP 患者。人视网膜祖细胞(HRPCs)和人骨髓间充质干细胞(HBMSCs)是两种常用于移植的干细胞。由于联合移植可能是整合两种干细胞类型优势的一种有前途的方法,我们将 HRPCs 和 HBMSCs 移植到皇家外科学院(RCS)大鼠的视网膜下腔(SRS)中。我们报告 HRPCs/HBMSCs 联合移植比 HRPCs 或 HBMSCs 单一移植更能维持视网膜电图结果。在外核层的厚度方面,联合移植也呈现出更好的结果。重要的是,与单一移植相比,组合中移植的细胞在纵向和横向都有更好的迁移。在接受联合移植的 RCS 大鼠视网膜中,移植细胞的光感受器分化也显示出比单一移植更高的比例。最后,在联合移植中,小胶质细胞的激活和 Muller 细胞的胶质增生得到了更有效的抑制,表明其具有更好的免疫调节和抗胶质增生作用。综上所述,将 HRPCs 和 HBMSCs 的移植相结合是一种更有效的基于干细胞的视网膜退行性疾病治疗策略。

https://cdn.ncbi.nlm.nih.gov/pmc/blobs/62ea/5428026/ed961f30fb1d/41598_2017_241_Fig8_HTML.jpg
https://cdn.ncbi.nlm.nih.gov/pmc/blobs/62ea/5428026/caaae91e76ef/41598_2017_241_Fig1_HTML.jpg
https://cdn.ncbi.nlm.nih.gov/pmc/blobs/62ea/5428026/da1aa0225bae/41598_2017_241_Fig2_HTML.jpg
https://cdn.ncbi.nlm.nih.gov/pmc/blobs/62ea/5428026/7352c0caae33/41598_2017_241_Fig3_HTML.jpg
https://cdn.ncbi.nlm.nih.gov/pmc/blobs/62ea/5428026/9244a1e269eb/41598_2017_241_Fig4_HTML.jpg
https://cdn.ncbi.nlm.nih.gov/pmc/blobs/62ea/5428026/db45e2d93ccc/41598_2017_241_Fig5_HTML.jpg
https://cdn.ncbi.nlm.nih.gov/pmc/blobs/62ea/5428026/79a8ee68b11c/41598_2017_241_Fig6_HTML.jpg
https://cdn.ncbi.nlm.nih.gov/pmc/blobs/62ea/5428026/e031cd644f4e/41598_2017_241_Fig7_HTML.jpg
https://cdn.ncbi.nlm.nih.gov/pmc/blobs/62ea/5428026/ed961f30fb1d/41598_2017_241_Fig8_HTML.jpg
https://cdn.ncbi.nlm.nih.gov/pmc/blobs/62ea/5428026/caaae91e76ef/41598_2017_241_Fig1_HTML.jpg
https://cdn.ncbi.nlm.nih.gov/pmc/blobs/62ea/5428026/da1aa0225bae/41598_2017_241_Fig2_HTML.jpg
https://cdn.ncbi.nlm.nih.gov/pmc/blobs/62ea/5428026/7352c0caae33/41598_2017_241_Fig3_HTML.jpg
https://cdn.ncbi.nlm.nih.gov/pmc/blobs/62ea/5428026/9244a1e269eb/41598_2017_241_Fig4_HTML.jpg
https://cdn.ncbi.nlm.nih.gov/pmc/blobs/62ea/5428026/db45e2d93ccc/41598_2017_241_Fig5_HTML.jpg
https://cdn.ncbi.nlm.nih.gov/pmc/blobs/62ea/5428026/79a8ee68b11c/41598_2017_241_Fig6_HTML.jpg
https://cdn.ncbi.nlm.nih.gov/pmc/blobs/62ea/5428026/e031cd644f4e/41598_2017_241_Fig7_HTML.jpg
https://cdn.ncbi.nlm.nih.gov/pmc/blobs/62ea/5428026/ed961f30fb1d/41598_2017_241_Fig8_HTML.jpg

相似文献

1
Combined transplantation of human mesenchymal stem cells and human retinal progenitor cells into the subretinal space of RCS rats.人骨髓间充质干细胞与人视网膜祖细胞联合移植入 RCS 大鼠视网膜下腔。
Sci Rep. 2017 Mar 15;7(1):199. doi: 10.1038/s41598-017-00241-5.
2
Transplantation of human bone marrow mesenchymal stem cells as a thin subretinal layer ameliorates retinal degeneration in a rat model of retinal dystrophy.人骨髓间充质干细胞移植作为薄的视网膜下层改善视网膜变性大鼠视网膜营养不良模型。
Exp Eye Res. 2014 Jan;118:135-44. doi: 10.1016/j.exer.2013.10.023. Epub 2013 Nov 13.
3
Intravitreal Injection of Human Retinal Progenitor Cells for Treatment of Retinal Degeneration.玻璃体内注射人视网膜祖细胞治疗视网膜变性。
Med Sci Monit. 2020 Mar 28;26:e921184. doi: 10.12659/MSM.921184.
4
Long-term safety of human retinal progenitor cell transplantation in retinitis pigmentosa patients.人视网膜祖细胞移植治疗色素性视网膜炎患者的长期安全性。
Stem Cell Res Ther. 2017 Sep 29;8(1):209. doi: 10.1186/s13287-017-0661-8.
5
BDNF improves the efficacy ERG amplitude maintenance by transplantation of retinal stem cells in RCS rats.BDNF 可通过移植视网膜干细胞提高 RCS 大鼠的 ERG 振幅维持效果。
Adv Exp Med Biol. 2010;664:375-84. doi: 10.1007/978-1-4419-1399-9_43.
6
Transplanted olfactory ensheathing cells reduce retinal degeneration in Royal College of Surgeons rats.嗅鞘细胞移植可减少皇家外科学院大鼠的视网膜变性。
Curr Eye Res. 2012 Aug;37(8):749-58. doi: 10.3109/02713683.2012.697972. Epub 2012 Jun 12.
7
Olfactory Ensheathing Cells Inhibit Gliosis in Retinal Degeneration by Downregulation of the Müller Cell Notch Signaling Pathway.嗅鞘细胞通过下调穆勒细胞Notch信号通路抑制视网膜变性中的胶质增生。
Cell Transplant. 2017 Jun 9;26(6):967-982. doi: 10.3727/096368917X694994. Epub 2017 Feb 9.
8
Human retinal progenitor cell transplantation preserves vision.人视网膜祖细胞移植术可保存视力。
J Biol Chem. 2014 Mar 7;289(10):6362-6371. doi: 10.1074/jbc.M113.513713. Epub 2014 Jan 9.
9
Rat BMSCs initiate retinal endogenous repair through NGF/TrkA signaling.大鼠骨髓间充质干细胞通过NGF/TrkA信号通路启动视网膜内源性修复。
Exp Eye Res. 2015 Mar;132:34-47. doi: 10.1016/j.exer.2015.01.008. Epub 2015 Jan 10.
10
Comparison of retinal degeneration treatment with four types of different mesenchymal stem cells, human induced pluripotent stem cells and RPE cells in a rat retinal degeneration model.在大鼠视网膜变性模型中比较四种不同间充质干细胞、人诱导多能干细胞和 RPE 细胞治疗视网膜变性的效果。
J Transl Med. 2023 Dec 14;21(1):910. doi: 10.1186/s12967-023-04785-1.

引用本文的文献

1
Potential therapeutic applications of stem cells in animal models of ocular affections.干细胞在眼部疾病动物模型中的潜在治疗应用。
Inflamm Regen. 2025 Jul 21;45(1):23. doi: 10.1186/s41232-025-00380-7.
2
Stem Cell Therapy for the Treatment of Amyotrophic Lateral Sclerosis: Comparison of the Efficacy of Mesenchymal Stem Cells, Neural Stem Cells, and Induced Pluripotent Stem Cells.干细胞疗法治疗肌萎缩侧索硬化症:间充质干细胞、神经干细胞和诱导多能干细胞疗效比较
Biomedicines. 2024 Dec 27;13(1):35. doi: 10.3390/biomedicines13010035.
3
Mesenchymal stem cell-derived small extracellular vesicles enhance the therapeutic effect of retinal progenitor cells in retinal degenerative disease rats.

本文引用的文献

1
Intermittent high oxygen influences the formation of neural retinal tissue from human embryonic stem cells.间歇性高氧影响人胚胎干细胞向神经视网膜组织的形成。
Sci Rep. 2016 Jul 20;6:29944. doi: 10.1038/srep29944.
2
Lin28B promotes Müller glial cell de-differentiation and proliferation in the regenerative rat retinas.Lin28B促进再生大鼠视网膜中 Müller 胶质细胞去分化和增殖。
Oncotarget. 2016 Aug 2;7(31):49368-49383. doi: 10.18632/oncotarget.10343.
3
Friend or Foe? Resident Microglia vs Bone Marrow-Derived Microglia and Their Roles in the Retinal Degeneration.
间充质干细胞衍生的小细胞外囊泡增强视网膜祖细胞对视网膜退行性疾病大鼠的治疗效果。
Neural Regen Res. 2026 Feb 1;21(2):821-832. doi: 10.4103/NRR.NRR-D-23-02108. Epub 2024 Jul 29.
4
Towards Stem/Progenitor Cell-Based Therapies for Retinal Degeneration.迈向基于干细胞/祖细胞的视网膜变性治疗方法
Stem Cell Rev Rep. 2024 Aug;20(6):1459-1479. doi: 10.1007/s12015-024-10740-4. Epub 2024 May 29.
5
Stem cell therapy in retinal diseases.视网膜疾病的干细胞治疗。
Neural Regen Res. 2023 Jul;18(7):1478-1485. doi: 10.4103/1673-5374.361537.
6
CCK regulates osteogenic differentiation through TNFα/NF-κB in peri-implantitis.胆囊收缩素通过 TNFα/NF-κB 在种植体周围炎中调节成骨分化。
J Int Med Res. 2022 Dec;50(12):3000605221141312. doi: 10.1177/03000605221141312.
7
Potential therapeutic strategies for photoreceptor degeneration: the path to restore vision.光感受器变性的潜在治疗策略:恢复视力的途径。
J Transl Med. 2022 Dec 7;20(1):572. doi: 10.1186/s12967-022-03738-4.
8
Advances in cell therapies using stem cells/progenitors as a novel approach for neurovascular repair of the diabetic retina.利用干细胞/祖细胞进行细胞治疗的进展,作为糖尿病视网膜神经血管修复的一种新方法。
Stem Cell Res Ther. 2022 Jul 30;13(1):388. doi: 10.1186/s13287-022-03073-x.
9
Human primitive mesenchymal stem cell-derived retinal progenitor cells improved neuroprotection, neurogenesis, and vision in rd12 mouse model of retinitis pigmentosa.人原始间充质干细胞源性视网膜祖细胞改善了色素性视网膜炎 rd12 小鼠模型的神经保护、神经发生和视力。
Stem Cell Res Ther. 2022 Apr 8;13(1):148. doi: 10.1186/s13287-022-02828-w.
10
Subretinal Implantation of Human Primary RPE Cells Cultured on Nanofibrous Membranes in Minipigs.纳米纤维膜培养的人原代视网膜色素上皮细胞在小型猪中的视网膜下植入
Biomedicines. 2022 Mar 14;10(3):669. doi: 10.3390/biomedicines10030669.
敌友难分:驻留小胶质细胞与骨髓源性小胶质细胞及其在视网膜变性中的作用。
Mol Neurobiol. 2017 Aug;54(6):4094-4112. doi: 10.1007/s12035-016-9960-9. Epub 2016 Jun 18.
4
Neural stem cells transplanted to the subretinal space of rd1 mice delay retinal degeneration by suppressing microglia activation.移植到rd1小鼠视网膜下间隙的神经干细胞通过抑制小胶质细胞激活来延缓视网膜变性。
Cytotherapy. 2016 Jun;18(6):771-84. doi: 10.1016/j.jcyt.2016.03.001. Epub 2016 Apr 8.
5
Predicted molecular signaling guiding photoreceptor cell migration following transplantation into damaged retina.移植到受损视网膜后引导光感受器细胞迁移的预测分子信号传导。
Sci Rep. 2016 Mar 3;6:22392. doi: 10.1038/srep22392.
6
A Survey of Retinal Remodeling.视网膜重塑研究综述
Front Cell Neurosci. 2015 Dec 23;9:494. doi: 10.3389/fncel.2015.00494. eCollection 2015.
7
Transplantation of human embryonic stem cell-derived retinal tissue in two primate models of retinal degeneration.人类胚胎干细胞衍生视网膜组织在两种视网膜变性灵长类动物模型中的移植。
Proc Natl Acad Sci U S A. 2016 Jan 5;113(1):E81-90. doi: 10.1073/pnas.1512590113. Epub 2015 Dec 22.
8
Gliosis Can Impede Integration Following Photoreceptor Transplantation into the Diseased Retina.胶质增生会阻碍光感受器移植到病变视网膜后的整合。
Adv Exp Med Biol. 2016;854:579-85. doi: 10.1007/978-3-319-17121-0_77.
9
The immune response of stem cells in subretinal transplantation.视网膜下移植中干细胞的免疫反应
Stem Cell Res Ther. 2015 Sep 14;6:161. doi: 10.1186/s13287-015-0167-1.
10
Epiretinal transplantation of human bone marrow mesenchymal stem cells rescues retinal and vision function in a rat model of retinal degeneration.人骨髓间充质干细胞视网膜内移植可挽救视网膜变性大鼠模型的视网膜及视觉功能。
Stem Cell Res. 2015 Sep;15(2):387-94. doi: 10.1016/j.scr.2015.08.007. Epub 2015 Aug 20.