Suppr超能文献

高效诱导人真皮成纤维细胞向化学诱导间充质干细胞分化。

Efficient Generation of Chemically Induced Mesenchymal Stem Cells from Human Dermal Fibroblasts.

机构信息

Genome and Systems Biology Degree Program, College of Life Science, National Taiwan University, Taipei, Taiwan.

Genomics Research Center, Academia Sinica, Taipei, Taiwan.

出版信息

Sci Rep. 2017 Mar 17;7:44534. doi: 10.1038/srep44534.

Abstract

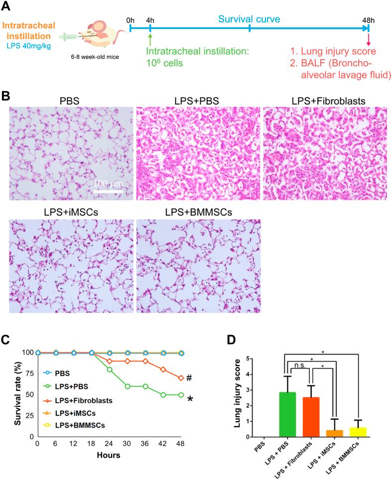
Human mesenchymal stromal/stem cells (MSCs) are multipotent and currently undergoing hundreds of clinical trials for disease treatments. To date, no studies have generated induced MSCs from skin fibroblasts with chemicals or growth factors. Here, we established the first chemical method to convert primary human dermal fibroblasts into multipotent, induced MSC-like cells (iMSCs). The conversion method uses a defined cocktail of small molecules and growth factors, and it can achieve efficient conversion with an average rate of 38% in 6 days. The iMSCs have much higher clonogenicity than fibroblasts, and they can be maintained and expanded in regular MSC medium for at least 8 passages and further differentiated into osteoblasts, adipocytes, and chondrocytes. Moreover, the iMSCs can suppress LPS-mediated acute lung injury as effectively as bone marrow-derived mesenchymal stem cells. This finding may greatly benefit stem cell biology, cell therapy, and regenerative medicine.

摘要

人源间充质基质/干细胞(MSCs)是多能性的,目前正在进行数百项临床试验,以治疗各种疾病。迄今为止,尚无研究利用化学物质或生长因子从皮肤成纤维细胞中生成诱导型 MSCs。在此,我们建立了第一种使用化学物质将原代人真皮成纤维细胞转化为多能性、诱导 MSC 样细胞(iMSCs)的方法。该转化方法使用了一种确定的小分子和生长因子混合物,在 6 天内可实现高效转化,平均转化率为 38%。iMSCs 的集落形成能力远高于成纤维细胞,并且可以在常规 MSC 培养基中维持和扩增至少 8 代,进一步分化为成骨细胞、脂肪细胞和成软骨细胞。此外,iMSCs 可以像骨髓间充质干细胞一样有效地抑制 LPS 介导的急性肺损伤。这一发现可能极大地有益于干细胞生物学、细胞治疗和再生医学。

https://cdn.ncbi.nlm.nih.gov/pmc/blobs/ac5d/5356011/2a57ed2ebdd4/srep44534-f1.jpg

文献AI研究员

20分钟写一篇综述,助力文献阅读效率提升50倍。

立即体验

用中文搜PubMed

大模型驱动的PubMed中文搜索引擎

马上搜索

文档翻译

学术文献翻译模型,支持多种主流文档格式。

立即体验