Suppr超能文献

表观遗传驱动的滑膜成纤维细胞解剖多样性指导关节特异性成纤维细胞功能。

Epigenetically-driven anatomical diversity of synovial fibroblasts guides joint-specific fibroblast functions.

机构信息

Center of Experimental Rheumatology, University Hospital Zurich and University of Zurich, Wagistrasse 14, 8952 Schlieren, Zurich, Switzerland.

Functional Genomics Center Zurich, ETH Zurich and University of Zurich, Winterthurerstrasse 190, 8057 Zurich, Switzerland.

出版信息

Nat Commun. 2017 Mar 23;8:14852. doi: 10.1038/ncomms14852.

Abstract

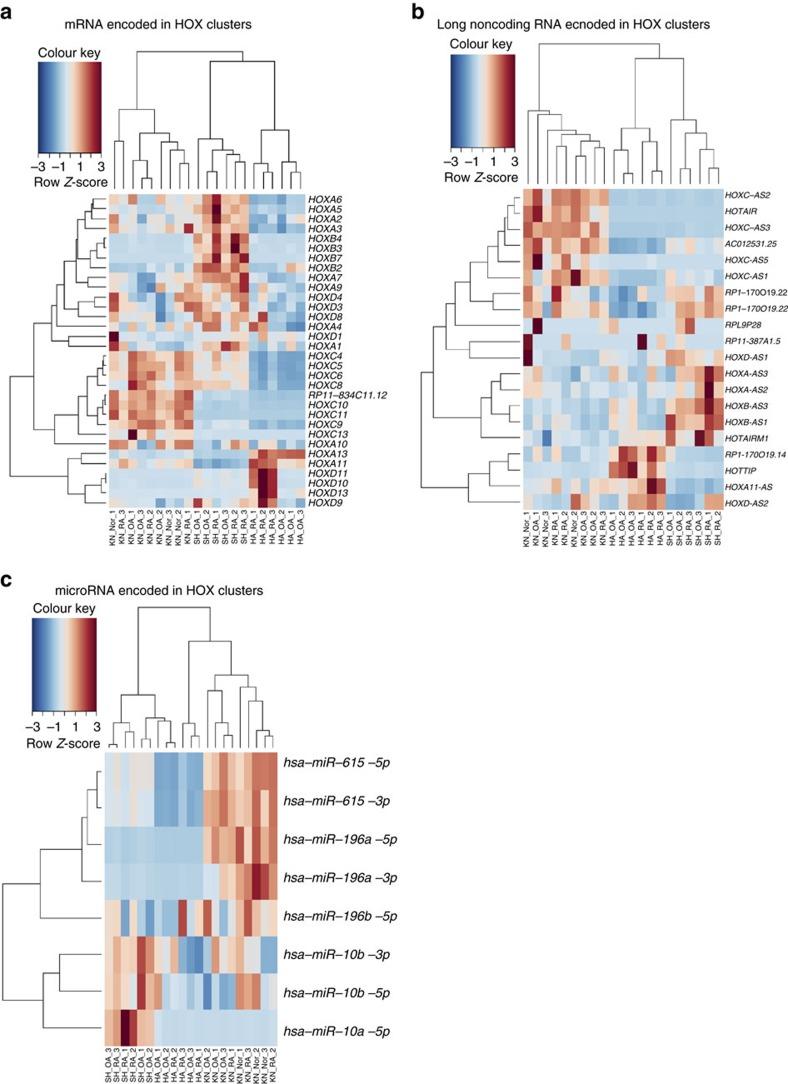
A number of human diseases, such as arthritis and atherosclerosis, include characteristic pathology in specific anatomical locations. Here we show transcriptomic differences in synovial fibroblasts from different joint locations and that HOX gene signatures reflect the joint-specific origins of mouse and human synovial fibroblasts and synovial tissues. Alongside DNA methylation and histone modifications, bromodomain and extra-terminal reader proteins regulate joint-specific HOX gene expression. Anatomical transcriptional diversity translates into joint-specific synovial fibroblast phenotypes with distinct adhesive, proliferative, chemotactic and matrix-degrading characteristics and differential responsiveness to TNF, creating a unique microenvironment in each joint. These findings indicate that local stroma might control positional disease patterns not only in arthritis but in any disease with a prominent stromal component.

摘要

许多人类疾病,如关节炎和动脉粥样硬化,包括特定解剖部位的特征性病理学。在这里,我们展示了来自不同关节部位的滑膜成纤维细胞的转录组差异,并且 HOX 基因特征反映了小鼠和人类滑膜成纤维细胞和滑膜组织的关节特异性起源。除了 DNA 甲基化和组蛋白修饰外,溴结构域和额外末端读取蛋白还调节关节特异性 HOX 基因的表达。解剖转录多样性转化为具有独特黏附性、增殖性、趋化性和基质降解特性的关节特异性滑膜成纤维细胞表型,并且对 TNF 的反应性不同,在每个关节中创造了独特的微环境。这些发现表明,局部基质可能不仅在关节炎中,而且在任何具有明显基质成分的疾病中控制着位置性疾病模式。

https://cdn.ncbi.nlm.nih.gov/pmc/blobs/b142/5376654/d4c99c4296a9/ncomms14852-f1.jpg

文献检索

告别复杂PubMed语法,用中文像聊天一样搜索,搜遍4000万医学文献。AI智能推荐,让科研检索更轻松。

立即免费搜索

文件翻译

保留排版,准确专业,支持PDF/Word/PPT等文件格式,支持 12+语言互译。

免费翻译文档

深度研究

AI帮你快速写综述,25分钟生成高质量综述,智能提取关键信息,辅助科研写作。

立即免费体验