Lamichhane Santosh, Bastola Tonking, Pariyar Ramesh, Lee Eun-Sol, Lee Ho-Sub, Lee Dae Ho, Seo Jungwon
Institute of Pharmaceutical Research and Development, College of Pharmacy, Wonkwang University, Iksan 570-749, Korea.
Hanbang Body-Fluid Research Center, Wonkwang University, Iksan 570-749, Korea.
Int J Mol Sci. 2017 Mar 21;18(3):674. doi: 10.3390/ijms18030674.
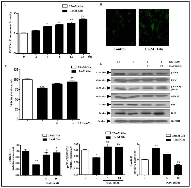
Hypoglycemia, a complication of insulin or sulfonylurea therapy in diabetic patients, leads to brain damage. Furthermore, glucose replenishment following hypoglycemic coma induces neuronal cell death. In this study, we investigated the molecular mechanism underlying glucose deficiency-induced cytotoxicity and the protective effect of d-β-hydroxybutyrate (D-BHB) using SH-SY5Y cells. The cytotoxic mechanism of metformin under glucose deficiency was also examined. Cell viability under 1 mM glucose (glucose deficiency) was significantly decreased which was accompanied by increased production of reactive oxygen species (ROS) and decreased phosphorylation of extracellular signal-regulated kinase (ERK) and glycogen synthase 3 (GSK3β). ROS inhibitor reversed the glucose deficiency-induced cytotoxicity and restored the reduced phosphorylation of ERK and GSK3β. While metformin did not alter cell viability in normal glucose media, it further increased cell death and ROS production under glucose deficiency. However, D-BHB reversed cytotoxicity, ROS production, and the decrease in phosphorylation of ERK and GSK3β induced by the glucose deficiency. ERK inhibitor reversed the D-BHB-induced increase in cell viability under glucose deficiency, whereas GSK3β inhibitor did not restore glucose deficiency-induced cytotoxicity. Finally, the protective effect of D-BHB against glucose deficiency was confirmed in primary neuronal cells. We demonstrate that glucose deficiency-induced cytotoxicity is mediated by ERK inhibition through ROS production, which is attenuated by D-BHB and intensified by metformin.
低血糖是糖尿病患者胰岛素或磺脲类药物治疗的并发症,可导致脑损伤。此外,低血糖昏迷后的葡萄糖补充会诱导神经元细胞死亡。在本研究中,我们使用SH-SY5Y细胞研究了葡萄糖缺乏诱导的细胞毒性的分子机制以及d-β-羟基丁酸(D-BHB)的保护作用。还研究了葡萄糖缺乏条件下二甲双胍的细胞毒性机制。在1 mM葡萄糖(葡萄糖缺乏)条件下细胞活力显著降低,同时活性氧(ROS)生成增加,细胞外信号调节激酶(ERK)和糖原合酶3(GSK3β)磷酸化减少。ROS抑制剂可逆转葡萄糖缺乏诱导的细胞毒性,并恢复ERK和GSK3β降低的磷酸化水平。虽然二甲双胍在正常葡萄糖培养基中不改变细胞活力,但在葡萄糖缺乏条件下会进一步增加细胞死亡和ROS生成。然而,D-BHB可逆转葡萄糖缺乏诱导的细胞毒性、ROS生成以及ERK和GSK3β磷酸化的降低。ERK抑制剂可逆转葡萄糖缺乏条件下D-BHB诱导的细胞活力增加,而GSK3β抑制剂不能恢复葡萄糖缺乏诱导的细胞毒性。最后,在原代神经元细胞中证实了D-BHB对葡萄糖缺乏的保护作用。我们证明,葡萄糖缺乏诱导的细胞毒性是通过ROS生成介导的ERK抑制作用介导的,D-BHB可减弱这种作用,而二甲双胍可增强这种作用。